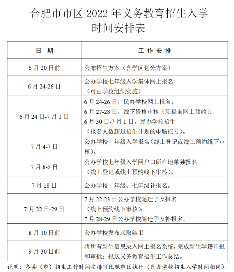
2022合肥民办学校招生入学时间安排情况:
从6月下旬开始,与公办学校同步进行;具体时间由各县(市)、区教育主管部门安排。
民办学校统一通过“合肥市义务教育阶段招生入学报名登记系统”,采取“线上报名、摇号录取”的方式实行网上报名、录取。报名人数小于或等于招生计划数的民办学校,直接录取;报名人数超过招生计划数的民办学校,通过属地教育主管部门统一或认定的系统实施电脑摇号,邀请纪检监察机关现场监督和公证机构现场公证,学校不得自行选择性录取。民办一贯制学校七年级招生可根据家长意愿,采取直升的方式确认录取,直升人数未达到或超过招生计划数的,按上述民办学校招生要求执行。





