2022年合肥义务教育招生入学政策(公办+民办):
01基本原则
(一)依法依规原则。严格落实义务教育法等法律法规,保障适龄儿童少年接受义务教育的权利。认真执行教育部“十项严禁”和市教育局“六个杜绝”等有关招生工作规定。严禁提前招生、变相“掐尖”选生源,严禁超计划、超范围招生,严禁以各类考试、竞赛、培训成绩或证书证明等作为招生依据,严禁以面试、面谈、评测等名义或委托第三方选拔学生。
(二)属地管理原则。各县(市)、区政府(含开发区管委会,下同)作为发展和管理义务教育的责任主体,承担辖区义务教育学校招生入学管理责任,统筹公办、民办、高校附属中小学和市管学校义务教育阶段招生入学工作。认真制定2022年义务教育招生入学政策,及时公布学区划分方案。严格落实《关于进一步加强中小学管理工作的通知》关于全面均衡分班的要求。
(三)免试就近原则。严格遵守义务教育免试就近入学规定,公办学校学区或民办学校审批地范围的确定、调整要按照《安徽省教育厅关于做好2022年普通中小学招生入学工作的通知》、《关于进一步规范2019年义务教育阶段公办学校学区划分调整的指导意见》执行。民办学校招生纳入审批地统一管理,与公办学校同步招生。
02报名条件
小学入学年龄原则上要求截至2022年8月31日年满6周岁,在学校有空余学位的情况下,可以适当放宽,但截至2022年12月31日须年满6周岁。小学毕业生原则上回户籍所在地升入初中。适龄儿童少年因身体状况需要延缓入学的,其父母(双方或一方)或者其他法定监护人应当提出申请,由当地乡镇人民政府(街道办事处)或者县(市)、区教育主管部门批准。
03招生入学内容
(一)公办学校招生。
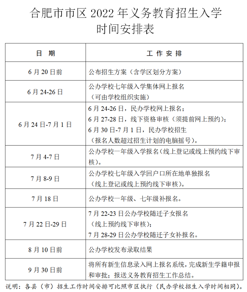
1.招生时间。公办学校招生时间从6月下旬开始,市区时间安排见下图,具体时间由各县(市)、区教育主管部门安排。
2.招生方式。
市区公办义务教育学校可通过“合肥市义务教育阶段招生入学报名登记系统”,采取“线上登记录取,或线上预约、线下审核录取”的方式招生。在规定时间内,适龄儿童少年父母或其他法定监护人通过网上报名系统进行登记或预约,根据系统提示,携带相关材料到各区教育主管部门指定地点进行报名资格审核。无法在网上登记或预约的,可直接到学校进行线下审核并线上登记。已在小学毕业学校集体报名的七年级入学学生,无需网上登记,由招生学校审核通过后录入网上报名系统并及时通知学生家长。
3、招生办法。
4.严格执行市区学区内成套住房入学年限政策。市区继续实行“同一套住房,6年内只能享有学区内小学1个学位,3年内只能享有学区内初中1个学位,多胞胎、二孩(多孩)等符合法律法规规定情形的除外”政策。
(二)民办学校招生。
1.招生时间。从6月下旬开始,与公办学校同步进行;具体时间由各县(市)、区教育主管部门安排。
2.招生方式。民办学校统一通过“合肥市义务教育阶段招生入学报名登记系统”,采取“线上报名、摇号录取”的方式实行网上报名、录取。报名人数小于或等于招生计划数的民办学校,直接录取;报名人数超过招生计划数的民办学校,通过属地教育主管部门统一或认定的系统实施电脑摇号,邀请纪检监察机关现场监督和公证机构现场公证,学校不得自行选择性录取。民办一贯制学校七年级招生可根据家长意愿,采取直升的方式确认录取,直升人数未达到或超过招生计划数的,按上述民办学校招生要求执行。
3.招生办法。
统一咨询和投诉电话:12345热线。





