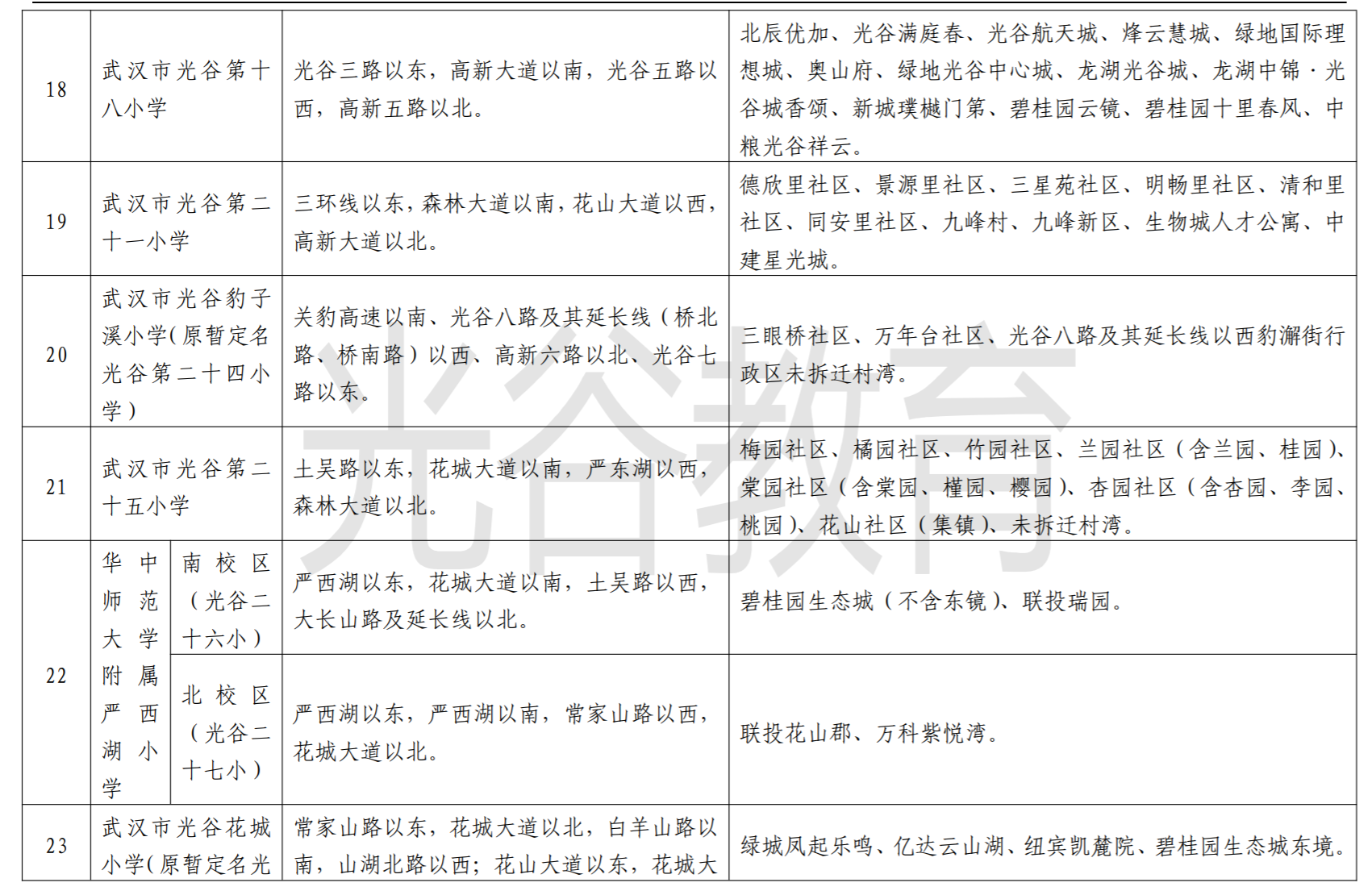
2022武汉东湖高新区(光谷)小学对口学区划分
一、对口入学/统筹入学政策
(1)户籍(户主须为适龄儿童少年的父母或其他法定监护人)和房产证(父母或其他法定监护人拥有100%产权)地址一致的,即“人户合一”学生,安排对口入学;户籍和房产证不一致的,由区教育局统筹安排入学。
(2)按照户籍与房产对应的A类、B类、C类、D类、E类顺序统筹安排入学。
A类:户籍在高新区的适龄儿童,其户籍和父母(或其他法定监护人)房产均在服务范围内(户籍与房产地址一致),即“人户合一”。
B类:非武汉市户籍的适龄儿童,其父母(或其他法定监护人)房产在服务范围内,且父母(或其他法定监护人)户籍在高新区或持有高新区居住证(户籍或居住证地址与房产地址一致)。
C类:符合A类或B类情况的适龄儿童,但父母(或其他法定监护人)在服务范围内的房产(户籍或居住证地址与房产地址一致)学位已被使用过。
D类:户籍为高新区的集体户、社区公共户、空户或搭户的适龄儿童(不需要办理居住证,户籍地址与实际居住地址一致)。
E类:非武汉市户籍的适龄儿童,随父母(或其他法定监护人)租住在服务范围内,父母(或其他法定监护人)户籍在高新区或持有高新区居住证(户籍或居住证地址与实际居住地址一致)。
二、东湖高新区/光谷小学对口学区划分










