➤2022年青山湖区直公办幼儿园秋季招生工作方案:
招生原则
1.统筹指导。幼儿园招生工作由区教体局统筹,制定全区招生工作方案,各幼儿园按要求落实并组织实施本园的招生。
2.免试入园。幼儿园招生实行免试入园,不得采用测验、口试或其他任何变相考试及审查成绩的方式招生。
3.公正公开。坚持依法依规,幼儿园招生严格执行招生政策,做好信息发布,保障招生工作公开、平稳、规范进行。
招生对象
1.小班新生入园年龄为3周岁,即2018年9月1日—2019年8月31日期间出生的适龄幼儿;
2.中班新生入园年龄为4周岁,即2017年9月1日—2018年8月31日期间出生的适龄幼儿;
3.大班新生入园年龄为5周岁,即2016年9月1日—2017年8月31日期间出生的适龄幼儿。
各区直公办幼儿园招生计划学位数附后(附件1)。
招生方式
(一)招生范围
1.小区配套幼儿园
按以下序列优先招收本小区业主子女:①幼儿及其父母户口均在本小区内,且户主为其父或者其母,房屋产权所有人为其父或母或幼儿本人;②幼儿及其父母户口均在本小区内,且户主为其祖父母或外祖父母,家庭实际居住地同时属于本小区内,且该幼儿及父母在城区无房产;③幼儿或其父母户口不在小区内,小区房屋产权所有人为其父或母或幼儿本人。
剩余学位面向社会通过抢号方式录取,招收范围为:青山湖区常住适龄儿童,符合南昌市入学(园)优待政策(附件3)和为青山湖区经济社会发展作出突出贡献以及南昌市级以上学科带头人(骨干教师)人员适龄子女优先入园。
2.非小区配套幼儿园
招收青山湖区常住适龄儿童,符合南昌市入学(园)优待政策(附件3)和为青山湖区经济社会发展作出突出贡献及南昌市级以上学科带头人(骨干教师)人员适龄子女优先入园。若报名登记幼儿报名数超过学位数则通过抢号方式录取。
(二)招生比例
2022年区直公办园面向社会招生的比例不低于80%。其中,小区配套幼儿园若80%比例面向社会招生的学位无法优先满足小区业主子女入园的,则剩余学位需继续招收小区业主子女入园直至100%,如超过学位数则通过抢号方式录取。
(三)招生办法
区直公办园面向社会招生的学位通过抢号方式录取,招生名额、实施方案、流程等报区教体局同意后方可组织实施。通过抢号方式产生的录取名额,在指定期限内,由幼儿家长持相关材料到幼儿园进行现场审核,名额不得转让,未在期限内现场审核的,视为放弃。未参加预报名登记的人员不得参与网上抢号,抢号视为无效。
(四)自主招生
区直公办园面向社会招生后的空余学位,由幼儿园自主招生。自主招生遵循以下原则:一是解决幼儿园原招生渠道幼儿的入园需求。二是有利于幼儿园健康、稳定发展。自主招生名单由幼儿园领导班子集体决定。
招生时间和安排
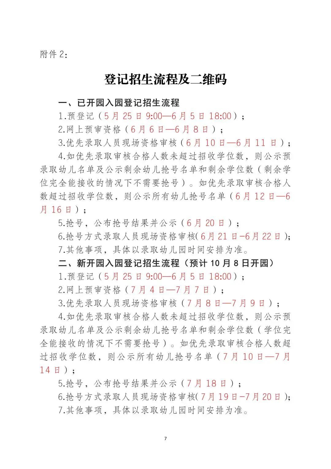
1.招生时间。各公办园预招生时间可安排在5月25日-6月5日进行,各位家长通过手机扫码,登录“2022年青山湖区直公办幼儿园预报名登记表”页面,选择幼儿拟入园的幼儿园进行预报名,具体报名流程及二维码附后(附件2)。符合招生范围的幼儿家长只能选报一所公办园进行预报名登记。
2.参加区直公办幼儿园报名的幼儿(包括业主子女等),需在2022年5月1日前完成户籍变更手续 (以提供户口本为准)。
3.招生报名工作结束后,各幼儿园及时做好有关信息核验,通过各种方式和途径将录取情况及时告知幼儿家长。幼儿园在集中招生结束后,如有空余学位,可随时补招。
4.新生入园后,幼儿园要认真做好幼儿入园信息采集工作,及时按要求在全国学前教育管理信息系统录入新生信息。
5.新生入学报名需提供以下材料:幼儿户口簿、出生证明、父母双方或其他法定监护人身份证、预防接种证等材料。业主子女另需提供有效的房产证明材料(房产证、购房合同等)。符合南昌市入学(园)优待政策和为青山湖区经济社会发展作出突出贡献及南昌市级以上学科带头人(骨干教师)人员子女要求提供相关证明材料。幼儿父(母) 或其他法定监护人对提供的报名材料的真实性和有效性负责。如在资格审核或入学注册中发现身份信息不符或弄虚作假等情形,将取消录取资格。
招生工作要求
1.落实疫情防控要求。各幼儿园要严格按照疫情防控要求开展招生工作,严格校门出入管理,校外无关人员一律不准进入幼儿园,确保校门处人员不拥堵、不聚集、不逗留。各幼儿园招生报名、资料审核等尽量运用信息化等手段,减少线下操作,避免家长聚集、排队报名等现象发生。如需家长到现场的,必须严格按防疫工作要求合理安排时间,分批、错峰进行,并做好身份核验、体温检测、消毒等措施。
2.做好招生信息公开。各幼儿园在招生工作开始前要通过幼儿园公示栏、微信公众号和网站等多种途径及时公开幼儿园招生工作信息,包括幼儿园办园性质、招生对象、范围、时间、录取办法、录取结果以及咨询和监督电话等。
3.做好入园指引和服务工作。按照便民、高效的原则组织报名工作,及时妥善处理招生过程中出现的问题,维护良好的招生秩序。加强对重点、热点区域关注,做好重点、热点区域应对预案。做好各类政策性照顾人员子女入园工作。对招生工作中出现的虚假宣传、违规收费、管理混乱、考试或变相考试入园等违法违规行为,将依据相关规定予以严肃处理。
其他公办幼儿园、民办幼儿园招生参照执行。
附件1:2022年青山湖区直公办幼儿园秋季招生计划表

附件2:登记招生流程及二维码


附件3:南昌市入学(园)优待政策






