2022天津积分落户分值查询指南(天津积分落户分数查询)

地方特产2022-05-24 18:28:17佚名

  天津积分落户分值查询:

  第一期积分落户

  查询时间:2022年5月

  查询通道:居住证积分专栏

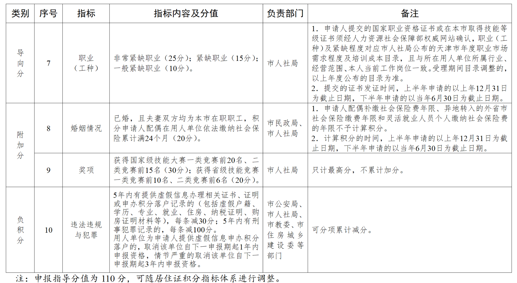
  积分指标分值表:


  积分复核:

  积分分值于每年5月和11月在天津网上办事大厅居住证积分专栏向社会公布,公布时间为5个工作日。

  居住证积分落户申请人本人对公布的积分分值及其他情况有异议的,可在公布期间内通过申请渠道申请复核,相关部门应当及时核查,根据核查结果作出调整或者不予调整的处理,并将核查结果及时告知居住证积分落户申请人。

  积分公布时间结束后,对申请人的复核申请不再受理。

本文标签: ,积分  ,分值  ,居住证  ,天津  ,申请人  

相关推荐

猜你喜欢

大家正在看