集美区2022年小学毕业和初中招生工作方案
为贯彻落实《中共中央国务院关于深化教育教学改革全面提高义务教育质量的意见》,福建省教育厅有关做好普通中小学招生入学的工作要求,以及《厦门市2022年小学毕业和初中招生工作意见》(厦教发〔2022〕32号)精神,结合实际,制定集美区2022年小学毕业和初中招生工作方案。
一、小学毕业
(一)毕业考查、考试
小学英语毕业考查时间安排在6月18日进行;小学语文、数学毕业考试时间安排在6月19日进行。毕业考查和考试由各小学组织。
(二)毕业认定
各小学根据《福建省中小学生学籍管理办法》等规定,对毕业班学生进行综合评定后确认毕业资格,颁发毕业证书。
(三)毕业体检
各小学要做好毕业班学生的体检工作,按规定填好《学生体质健康标准登记卡》和《厦门市学生体格检查表》,列入学生个人学籍档案。
二、公办初中招生
(一)招生原则
1.坚持免试入学原则。所有学校(含民办学校)招生时一律不得组织或变相组织任何形式的笔试。
2.坚持就近划片原则。本区户籍毕业生就近入学的实现途径主要是按学生户籍划片;部分公、民办小学非本区户籍毕业生就近入学的实现途径是按照公办学校空学位数进行电脑派位。
(二)招生对象
1.本区户籍小学应届毕业生。
2.本区就读的台、港、澳、华侨和外籍应届毕业生。
3.本区公办小学就读的非本区户籍应届毕业生。
4.本区民办小学就读,符合推荐条件的应届毕业生。
(三)报名办法
1.集美区初中招生报名时间为5月25日至29日(户籍确认截止时间为5月29日)。报名时须填写《厦门市集美区2022年秋季初级中学招生报名表》,交验户口簿,缴交近期正面半身免冠蓝底1寸照片1张。各小学根据区教育招生考试中心工作安排,分阶段完成小升初信息管理平台相关数据填报工作。于7月5日前将审核后的《报名表》、户口复印件(首页和本页复印在同一张A4纸,若是随班就读学生需附上筛查鉴定表、医院鉴定证明材料、残疾证等复印件)、《学生体质健康标准登记卡》《体检表》,一同送交区教育招生考试中心。“陈嘉庚族属”需附上相关证明直接贴在《报名表》左上方。
2.各小学应及时召开毕业班家长会,向家长宣传招生相关政策。在我区就读的非本区户籍的小学毕业生(指本市非本区户籍、非本市户籍),回原籍升学确有困难的,必须向现就读的学校提出申请。本市非本区学生应填写《本市非本区常住户口小学毕业生要求在集美升学申请表》,并附上监护人相关证明材料,原毕业小学应入户调查,在申请表上签署核查意见,于6月3日报区教育招生考试中心审核;非本市户籍学生填写《非本市常住户口小学毕业生要求在集美升学申请表》,由学校汇总报区教育招生考试中心审核。申请在我区初中就读的非本区常住户口的小学毕业生必须是在集美有生活基础,学习、生活具有一定的稳定性,能坚持在我区公办中学学习至初中毕业。我区公办初中普通生均须走读,无住宿,家长应根据实际情况慎重填报。
因政府拆迁建设造成的户口与住所分离的招生对象,经确认后由区教育局统筹安排在其安置房所属片区学校就读。此类对象应于2022年6月11日前向户口所在地镇政府、街道办事处提出书面申请(附相关拆迁证明及安置材料)。各镇政府、街道办事处应安排专人审核、汇总并提出意见,于2022年6月18日前送区教育局。符合条件的拆迁对象仍须按照户籍所在地所属片区学校进行报名,经核查情况属实的,经区教育局批准后给予录取。
3.到外地或回原籍升学。本区应届在籍毕业生,要求到外地或回原籍升学的,须填报《集美区户籍小学毕业生不在本区升学申请表》、《非集美区户籍毕业生回原籍或到外区升学申请表》,由毕业小学汇总后报区教育招生考试中心备案。
4.回集美升学。户籍在集美区、在外就学且要求回集美区升学的(户籍确认截止时间为5月29日)小学毕业生,5月26日-6月4日在i厦门一站式综合服务平台(https://ixm.xm.gov.cn)或i厦门微信公众号注册并进行网上报名,具体流程详见附件4《在外就读的集美区户籍小学毕业生申请回集美区升初中须知》。学生及家长必须放弃在原就读地升学资格方可在我区报名。因户籍地变更等原因需回户籍地集美区报名升学的小学毕业生,符合学生与父亲(母亲)户口一致且父母房产与户口所在地一致的,由区教育局按其户口确定相应的片区,不符合上述要求的,则由区教育局统筹安排。
5.台、港、澳、华侨、外籍应届毕业生入学。对本区就读的台、港、澳、华侨、外籍学生给予市民待遇,与本片区户籍学生一样划片招生。非本区小学毕业且在我区有合法固定居所的,于5月26日-6月4日在i厦门注册并进行网上报名,具体流程参照《在外就读的集美区户籍小学毕业生申请回集美区升初中须知》,逾期不再受理。区教育局将根据以下原则予以安排:
(1)其父(母)亲为香港、澳门特别行政区居民的,根据其居住等情况给予统筹安排入学;
(2)其父(母)亲为集美区户籍的,根据其户籍所在片区安排入学;
(3)其父(母)亲为本市外区户籍的,应回父(母)亲户籍所在区申请入学;
(4)其父母亲既非香港、澳门特别行政区居民,也非厦门市户籍的,申请就读我区公办学校,满足以下条件即统筹安排入学:父(母)亲应在厦务工、在集美有合法固定居所、参加我市社会保险年限满1年。
持有《台湾居民来往大陆通行证》的台湾学生因家长在集美区购房置业而要求在我区就读初中的,根据惠台相关政策,由市、区教育行政部门审核后,符合条件的,给予统筹安排入学。华侨、外籍学生申请在我区就读初中的,由市、区教育行政部门审核后,符合条件的,给予统筹安排入学。
6.人才子女入学。根据人才子女就学照顾政策规定,申请政策照顾升学的人才子女,应于2022年5月5日至5月20登录“厦门i教育综合服务平台”,进入人才子女就学网上申报系统,按要求填报志愿并提供相关材料后,遵循志愿按序由电脑派位升学。
符合条件的军人、公安、消防救援人员的子女按照《厦门市教育局关于进一步做好军人子女教育优待工作的通知》《福建省公安厅福建省教育厅转发公安部教育部关于进一步加强和改进公安英烈和因公牺牲伤残公安民警子女教育优待工作的通知》《福建省应急管理厅福建省教育厅关于做好国家综合性消防救援队伍人员及其子女教育优待工作的通知》等文件精神,享受升学优待政策。
享受政策性照顾,属区统筹对象的应于6月4日前将相关证明材料报区教育招生考试中心,由区教育局统筹安排升学。
自愿选择到民办中学就读的毕业生应在报名时确定,不参加初招划片或电脑派位。
(四)招生录取
1.划片派位
(1)公办小学毕业生
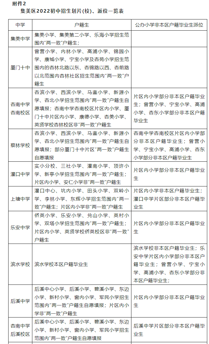
区各公办中学录取原则上以户籍为准进行划片招生,九年一贯制学校小学毕业生直升本校初中部。
区内各公办小学招生范围内“两一致”即适龄儿童与父亲(母亲)户籍一致,实际居住地与户籍所在地一致户籍生按对应划片中学录取。区内片外生原则上回原片区中学录取升学,少数在原片区升学确实存在困难的,于6月10日前可按实际居住地向现就读小学提出申请,填写《集美区小学升初中跨片升学申请表》,附上生活基础佐证材料如相应片区房产证明等、户口本复印件、户口本原件(备查),由区教育局审批后方可跨片升学。
区内各公办小学就读的本区户籍非“两一致”对象(即寄挂户、集体户等),由区教育局按其现就读小学统筹安排。
符合条件的非本区户籍毕业生根据各中学学位情况在全区范围内统筹派位。
集美小学、集美第二小学、乐海小学非“两一致”、非本区户籍毕业生根据中学学位数统筹派位到福建教育学院附属集美实验学校(下简称“集美实验学校”)。
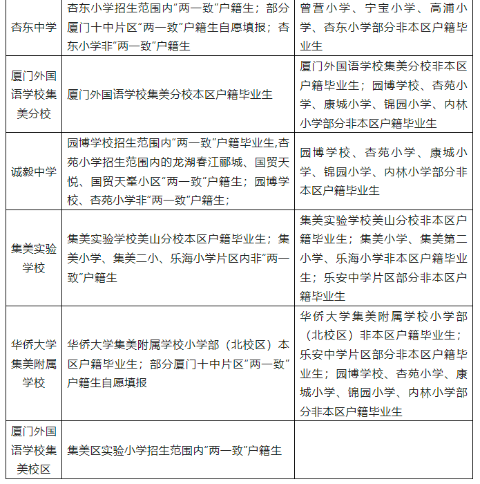
乐安中学片区内非本区户籍毕业生根据中学学位数随机派位进入乐安中学、集美实验学校、华侨大学集美附属学校、滨水学校。
厦门十中片区户籍内毕业生中符合“两一致”的可自愿填报杏东中学、蔡林学校或华侨大学集美附属学校,杏东中学可接收自愿填报学生100人;蔡林学校可接收自愿填报学生50人;华侨大学集美附属学校可接收自愿填报学生50人。若报名人数超出接收人数,则按各校接收人数由电脑随机录取,其余回厦门十中升学。此办法今年执行,2023年将根据片区小学毕业生生源情况进行调整。片区内非“两一致”对象统筹到杏南中学杏南校区。
曾营小学、宁宝小学、高浦小学、杏东小学非本区户籍毕业生根据中学学位数随机派位进入杏东中学、滨水学校、杏南中学杏南校区、蔡林学校。
康城小学、锦园小学、内林小学、园博学校、杏苑小学非本区户籍毕业生根据中学学位数随机派位进入诚毅中学、厦门外国语学校集美分校、华侨大学集美附属学校。
灌口中学片区非本区户籍毕业生根据中学学位数随机派位进入灌口中学、上塘中学。
后溪中学片区户籍内毕业生中符合“两一致”的可自愿填报后溪中学或杏南中学后溪校区,报名人数超过招生计划数时,电脑按计划数随机录取。片区内符合条件的非本区户籍毕业生根据中学学位数随机派位进入后溪中学、杏南中学后溪校区。
杏南中学杏南校区户籍内毕业生中符合“两一致”的可自愿填报杏南中学杏南校区或蔡林学校,报名人数超过计划数时,电脑按计划数随机录取。片区内符合条件的非本区户籍毕业生根据中学学位数随机派位进入杏南中学杏南校区、蔡林学校。
其他符合条件的公办小学非本区户籍毕业生按毕业学校对应片区中学学位情况统筹,若报名人数超出片区中学学位数,则超出部分随机统筹派位到尚有学位的中学。未符合升学条件的,有关小学应敦促家长尽早回原户籍地办理其升学事宜。
(2)民办小学毕业生
区内各民办小学就读的本区户籍“两一致”毕业生按户籍划片录取,非“两一致”毕业生由区教育局按其就读学校办学地统筹安排。
在我区民办小学实际就读并于六年级下学期开学(2022年2月16日)前具备正式学籍的非本区户籍应届毕业生,符合条件的可推荐参加电脑派位升入公办中学。
①推荐办法:
在英贤、康德、杏美、安仁四所民办小学就读的,身体健康、品德合格,具有良好的学习习惯和学习基础,能适应公办中学的学习生活,在集美有生活基础,学习、生活具有一定的稳定性,具有走读条件,能坚持在我区公办中学学习至初中毕业的本市户籍应届毕业生以及父(母)亲在我区居(暂)住并且目前仍在厦务工并参加我市社会保险的进城务工人员随迁子女应届毕业生。
符合下列条件的进城务工人员随迁子女可推荐参加派位:
A.学生本人及其父(母)目前在集美区居(暂)住,且实际居住一年(含一年)以上。
B.学生父(母)在厦务工一年(含一年)以上。
C.学生父(母)按照规定参加我市社会保险,近一年度在厦门缴交社会保险费。
上述三个条件年限从2021年6月起算,允许中断累计不超过3个月。
区教育局根据全区小升初报名情况,确定初中空学位数。如符合上述条件的人数超过全区空学位数,原则上先按社保缴交累计年限从高到低排序,社保计算截止2022年5月31日(补缴、中断月份不计入),同序情况下再按居(暂)住累计年限排序,如父母双方都符合基本条件的情况下,由家长自行选择一方参与排序(其中社保累计月数同序时,学生父母一方为本区户籍者优先。)根据上述规则排序后,按空学位数,获得推荐资格的可参加电脑派位,学生志愿填报派位片区。若推荐人选放弃参加派位的,则由区教育局纳入剩余指标,根据以上条款,按序递补推荐。区教育局根据学生填报的志愿顺序进行电脑派位,并向社会公布。未能获得推荐资格的,家长尽早回原户籍地办理其升学事宜。
各民办小学要根据文件精神,认真审核材料,确定参与派位学生名单,于6月15日前报区教育局、区教育招生考试中心备案后张榜公示五天,如有发现材料信息不属实,弄虚作假,一律取消其派位资格。
公、民办小学中符合派位条件的双胞胎或多胞胎子女毕业生在报名时提交书面申请并出示出生证原件、复印件,报区教育招生考试中心备案。经区教育招生考试中心核准,可捆绑派位,双胞胎子女若申请捆绑派位则两(多)名儿童共用一个派位号。
各中学录取的新生花名册一式二份(区教育招生考试中心一份,学校存底一份),由区教育招生考试中心审核盖章后,方可下发录取通知书。
严格执行初一年新生报到时间。各中小学必须认真组织,做好新生报名工作。各中学初一年新生报到时间全区统一为7月7日,届时将由毕业小学组织毕业生到录取中学集中报到并办理相关交接手续,报到时各中学应及时书面通知新生监护人关于我市最新中考政策,并收取回执,根据市教育局统一要求,及时进行电脑编班。7月10日各区属公、民办小学须向区教育局教育科、区教育招生考试中心书面上报毕业生报到情况。
2.其他
根据《厦门市教育局关于印发厦门市2022年小学毕业和初中招生工作意见的通知》(厦教发〔2022〕32号),经批准的其他类型招生办法于5月8日前在学校网站上公布。学生应从实际出发,慎重选择参加此阶段的学校招生,若出现被多所学校同时录取的情况,则取消该生录取资格。
三、区属民办初中招生
(一)区属民办学校初中招生统一实行免试报名入学,严格执行教育部、省教育厅的工作要求,实行与公办初中同步招生。申请就读民办初中的学生家长应于6月3日-7日,登录“厦门i教育综合服务平台”,进入“厦门市民办初中报名系统”进行报名,若报名人数超过招生计划,则采取电脑随机派位录取。集美区华锐双语学校初中部的招生办法和招生名单应在招生前与招生后及时报区教育局备案,学校的招生工作应合法规范。
(二)区属民办初中应自觉规范招生行为,不得进行不实宣传。要严格按教育行政主管部门核准的招生计划控制班生额,不得超计划招生。要根据省、市学籍管理的有关规定,认真做好学籍管理工作。要严格按收费许可项目和标准收费,认真执行义务教育免费的相关政策。区属民办中学的招生名单于6月20日前报送区教育局备案后方可录取。
四、工作要求
(一)校长是学校初招工作的第一责任人,应认真把关,切实履责。各小学应做好学生报名的指导和审核工作,认真核定学生户籍,防止报名表漏填、错填。经确认后的志愿不得更改,报名表不得涂改;对未能录取到公办学校就读的进城务工人员随迁子女,学校应及时引导到正式审批的民办学校就学或回户籍地就读。
(二)在普通小学或区特教学校就读的智力残疾学生,经评估后,可到普通中学随班就读或到区特教学校完成九年义务教育。
(三)初中招生录取结果不得更改,放弃派位及选择升入民办中学的小学毕业生,不得以任何形式到本市公办中学就读。初中阶段未在学籍所在校实际就读的学生,不具有定向生、高中特长生招生及保送本校高中的资格,如学生是非本市户籍的,则不具备普通高中录取资格。
(四)非本市户籍学生升入我市初中,毕业后如报考我市普通高中,应符合以下条件:(1)具有我市初中学校正式学籍且在学籍所在校有三年完整学习经历;(2)在厦就读初中期间,其父(母)在厦有合法稳定职业、合法稳定住所(含租赁)和在我市连续缴纳社会保险这三项都应满足一定年限。2022年报考普通高中这三项条件要满四年,2023年三项条件要满五年,自2024年起三项条件要满六年。
(五)区、校招生工作人员必须自觉接受纪检部门和人民群众的严格监督,遵纪守法、秉公办事、恪尽职守,确保今年初招工作的顺利完成。
(六)全区初招工作在区教育局的领导下进行。各学校须成立招生工作领导小组,加强对招生工作的组织领导。要严肃招生纪律,严禁将各种竞赛、考级和奖励证书作为入学依据,禁止组织任何形式的笔试,严禁以任何名义收取与入学挂钩的费用。要确保招生工作公开透明,主动接受社会监督,共同维护教育公平。区教育部门与纪检部门将密切配合,加强对招生工作的检查与监督,若发现违纪行为,按有关规定严肃查处。
本工作方案由集美区教育局负责解释。
附件:
1.集美区2022年小学毕业和初中招生工作日程表
2.集美区2022年初中招生划片(校)、派位一览表
3.集美区民办小学毕业生参加电脑派位划片方案
4.在外就读的集美区户籍小学毕业生申请回集美升初中须知
附件4
在外就读的集美区户籍小学毕业生申请回集美升初中须知
★ 回户籍地(集美区)升学对象
1.现就读于厦门市集美区公民办小学以外的集美区户籍的小学毕业生。学生及家长必须放弃在原就读地升学资格方可在我区报名。
2.学生父母在集美区购房或工作,居住在集美区,且就读于本市集美区以外小学或外地小学的港、澳、台、侨、外籍的小学毕业生。
① 以上第2类香港和澳门学生中父母为湖里区、思明区、海沧区、同安区、翔安区户籍的,应回父(母)户籍地所属行政区报名升初中。
② 以上第2类香港和澳门学生中父母均非香港、澳门特别行政区居民且均非本市户籍的,父(母)应在厦务工、居住和最近参加我市社会保险的年限满1年(含1年)以上。
★ 回户籍地升学办理流程
1.5月26日至6月4日完成i厦门一站式综合服务平台或i厦门微信公众号注册和回集美区升初中网上登记。
2.6月15日到集美区招考中心交齐相关材料。
3.7月上旬按报名系统提示时间到集美区招考中心领取学生的《中学入学通知单》。
★ i厦门账户注册和登记说明
1.账户注册。办理回集美区升初中,首先需在“i厦门一站式综合服务平台” https://ixm.xm.gov.cn/或i厦门微信公众号上注册帐户。注意:必须用监护人的信息注册,不得用孩子本人或其他人的信息注册,注册时所录入的注册电话将作为集美区招考中心与学生监护人的重要联系方式,需能接收短信并随时保持畅通。若有疑问可咨询i厦门客服电话:0592-5051516。
2.信息登记。回集美区升初中网上登记的开放时间为5月26日至6月4日,开放期间可登录i厦门一站式综合服务平台首页→基础教育报名→回户籍地升初中,或关注i厦门微信公众号→i服务→基础教育报名→回户籍地升初中点击进入,进行回集美区升初中的网上登记。同时也可在基础教育报名→回户籍地升初中,查看《电脑操作指南-2022年回集美区升初中网上登记》、《微信操作指南-2022年回集美区升初中网上登记》。
3.回集美区升初中信息登记时录入的所有信息,在现场报名时会导出作为学生的《厦门市集美区2022年秋季初中招生报名表》。此表为学生的个人档案,将永久保存。因此请完整准确录入信息登记页面中的所有栏目!
4.报名登记前,请先准备好下列材料:
(1)《厦门市集美区2022年秋季初中招生报名表》可在登记类型选择页面下载、打印,并加盖毕业小学公章(尚无毕业考试成绩的,按六年级上学期末考试成绩填报);
(2)加盖毕业小学公章的六年级在校生证明;
(3)学生本人六年级(下)县级以上常规体检证明(如:厦门市儿童医院,本市或外省市县级以上医院皆可,本市学校就读的,亦可直接交体质健康标准登记卡、体格检查表);
(4)学生的户口本原件(户口本首页和学生本人页)。
5.信息登记期间,若登记成功后,发现学生信息录入有误,需要修改的,可以重新登录修改,重新确认提交。
★ 6月15日现场确认需提交的材料
1.《在外就读的集美区户籍小学毕业生回户籍地升学申请表》,可在登记约成功界面下载并打印;
2.加盖毕业小学公章的《厦门市集美区2022年秋季初中招生报名表》;
3.加盖毕业小学公章的六年级在校生证明;
4.学生本人六年级(下)县级以上常规体检证明(如:厦门市儿童医院,本市或外省市县级以上医院皆可,本市学校就读的,亦可直接交体质健康标准登记卡、体格检查表);
5.学生的户口本原件(备查)、复印件(用A4纸复印户口本的第一页及学生本人页)。
★ 注意事项
1.以上手续,学生本人不必到现场办理,由家长、监护人或委托人前来办理即可。
2.因集美区初中招生不举行升学考试,学生应参加原就读学校的毕业考试。
3.回集美区升学的小学毕业生录取按集美区2022年小升初文件执行。
★ 联系方式
网上信息登记技术咨询电话:0592-5707112
政策咨询电话:0592-6071400
现场确认地址:厦门市集美区侨英街道滨水一里113号





