集美区2022年小学毕业和初中招生工作方案
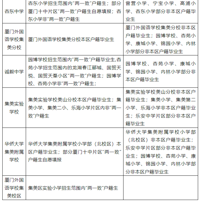
集美区2022年初中招生划片(校)、派位一览表
集美区民办小学毕业生参加电脑派位划片方案
招生原则
1.坚持免试入学原则。所有学校(含民办学校)招生时一律不得组织或变相组织任何形式的笔试。
2.坚持就近划片原则。本区户籍毕业生就近入学的实现途径主要是按学生户籍划片;部分公、民办小学非本区户籍毕业生就近入学的实现途径是按照公办学校空学位数进行电脑派位。
招生对象
1.本区户籍小学应届毕业生。
2.本区就读的台、港、澳、华侨和外籍应届毕业生。
3.本区公办小学就读的非本区户籍应届毕业生。
4.本区民办小学就读,符合推荐条件的应届毕业生。





