公共租赁住房实物配租应当同时符合下列条件:
(一)申请人及共同申请人应当具有广州市城镇户籍,并在广州市工作或居住。 但以下两种情况除外:
(1)申请人配偶及未年满18周岁子女非广州市城镇户籍但在广州市工作或居住的,应当作为共同申请人。
(2)户籍因就学、服兵役等原因迁出广州市的,可作为共同申请人。
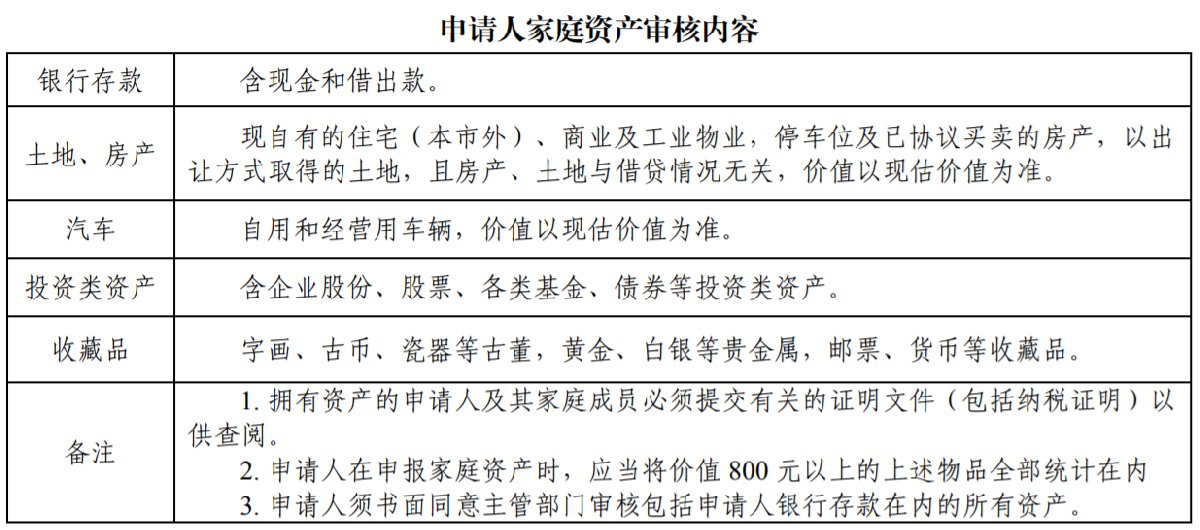
(二)资格复核前家庭可支配收入、申请时(资格复核时)家庭资产净值符合政府公布的标准(详见下表)。
(三)在广州市无自有产权住房,或现自有产权住房人均建筑面积不超过9平方米;租住的 直管房住宅、单位公房人均建筑面积低于15平方米(或人均居住面积低于10平方米)。
(四)申请人及共同申请人未享受购买安居房、经济适用住房、拆迁安置新社区住房、落实侨房政策专用房等购房优惠政策。





