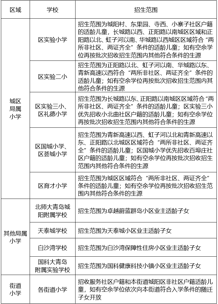
➤城阳区义务教育阶段公办小学招生范围
(图源:城阳教育)
➤城阳区民办义务教育学校招生范围
(图源:城阳教育)
拓展阅读>>>
【报名入学流程】
1.第一阶段:网上信息采集(6月1日-6月10日)。
义务教育阶段报名入学实施“一网通办”。新生家长(或监护人)通过本人手机下载安装“爱山东·青e办”APP或“爱山东”APP,进行注册及身份认证后,进入“城阳区义务教育入学服务平台”(以下简称“入学服务平台”),选择相应的报名入口,依次完成网上信息采集、上传证明材料和填报志愿学校。具体操作流程可关注“城阳教育”微信公众号。
2.第二阶段:录取确认(7月2日-7月9日)。
网上信息采集结束后,各学校根据招生批次和报名情况,采取网上审核录取和现场确认录取相结合的方式进行录取。未能按时进行网上信息采集的,家长应持入学材料原件,到各区域指定的报名地点学校,现场进行网上信息采集、审核和补录。需要修改信息的,可现场修改信息。
3.第三阶段:录取查询(7月14日-7月15日)。
新生家长进入“入学服务平台”查询录取结果。





