2022凡具有江苏省户籍、在外省(自治区、直辖市)就读、已报名参加江苏省2022年普通高考的考生,已取得的外省普通高中学业水平合格性考试成绩,可以申请认定转入江苏。
考生进行网上申请和现场办理的时间:2021年11月15日至2022年2月28日,逾期不予补办。
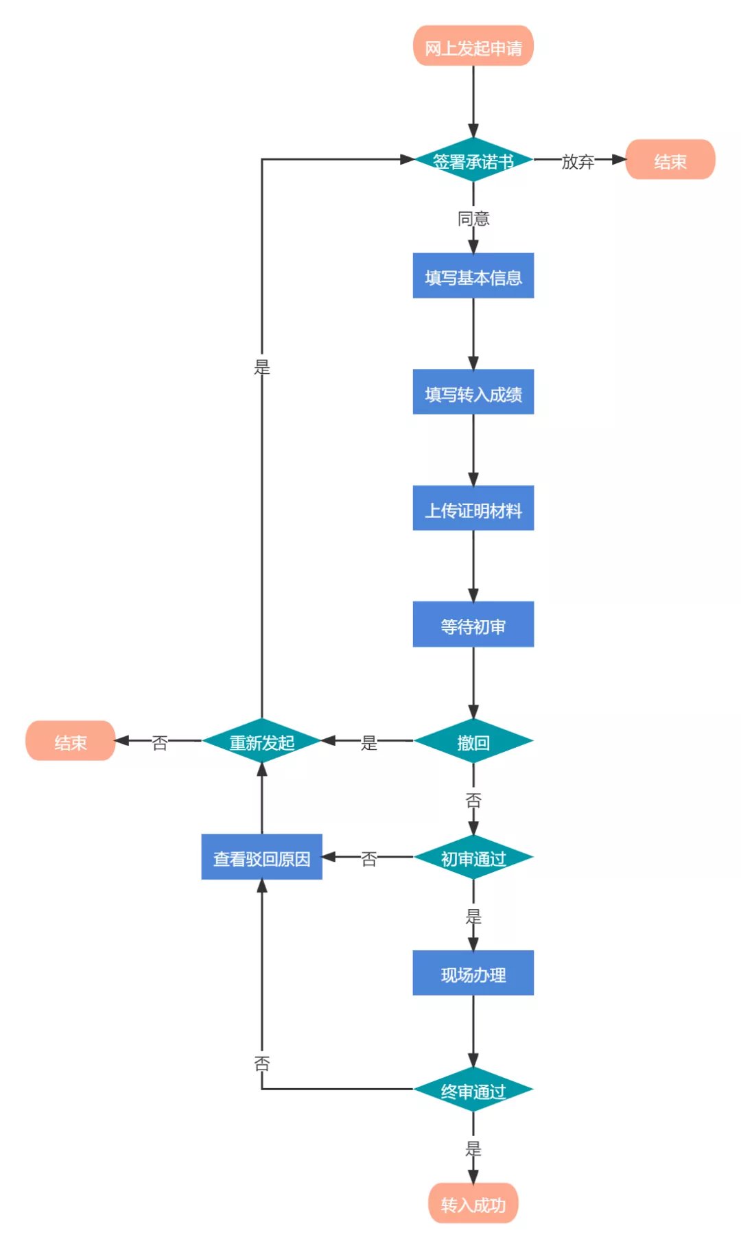
2022年外省普通高中学业水平合格性考试成绩转入江苏认定工作正在进行中,网上申请的具体办法和操作流程如下:

来源:江苏省教育考试院
1、输入https://gk.jseea.cn 网址并登录考生服务平台。

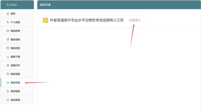
2、在“我的申请”中选择“外省普通高中学业水平合格性考试成绩转入江苏”,并点击“点击进入”。

3、点击“发起申请”。

4、进入申请流程,阅读承诺书后点击“同意承诺并申请”开始申请,或者点击“放弃申请”。

5、填写基本信息后点击“下一步”。

6、点击“增加转入科目和成绩”添加科目和成绩,并且点击“上传证明材料”上传成绩证明材料、点击“国徽面”和“人像面”上传身份证正反面后再点击“提交审核”。

7、材料都提交后等待省教育考试院初审。

8、提交申请后可再次从“我的申请”进入“外省普通高中学业水平合格性考试成绩转入江苏”申请页面点击“点击进入”查看“审核结果”进度。

9、审核结果为“已申请未初审”时,可通过点击“撤回”中断申请流程,主要用于修改(添加、删除)科目及成绩、补充(更换)证明材料、或者放弃申请。

10、审核结果为“撤回”时,可点击“重新发起”进入重新发起申请流程。





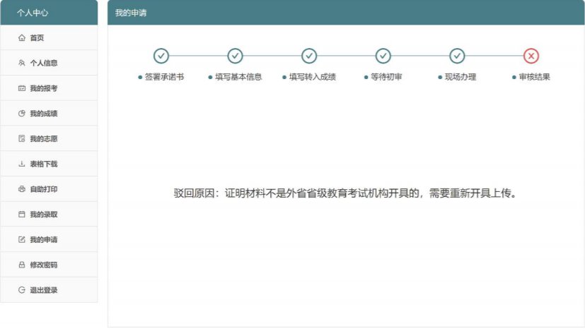
11、审核结果为“驳回”时,说明初审未通过,可点击“查看详情”查看被驳回原因。


12、审核结果为“驳回”时,可点击“重新发起”进入重新发起申请流程。





13、审核结果为“初审通过未终审”时,可点击“查看详情”查看如何去现场办理成绩认定工作。


14、现场办理完成后,审核结果为“终审通过”时,可点击“查看详情”查看转入的科目及成绩。


拓展阅读:合格性考试和选择性考试的区别是什么?
一是考试目的不同。合格性考试的目的是检查高中学生是否达到了普通高中课程方案和课程标准规定的基本学业要求,可以称为“强化基础”;选择性考试的目的则是在“强化基础”的前提下,凸显不同高中生的学科特长,可以称为“突出个性”。
二是考试科目不同。合格性考试覆盖国家课程方案规定的所有学习科目;选择性考试是学生根据自身兴趣、志向、优势和高等学校招生选科要求以及普通高中办学条件、特色优势,首先在物理、历史2门科目中选择1门,再从思想政治、地理、化学、生物4门科目中选择2门。
三是考试内容不同。合格性考试范围为各学科课程标准规定的必修内容;选择性考试范围为各学科课程标准规定的必修和选择性必修内容。
四是成绩呈现不同。合格性考试科目成绩以“合格”“不合格”呈现,其成绩长期有效。选择性考试科目成绩以分数呈现,其中,物理、历史科目成绩以原始分计入总分;其余科目以等级分计入总分。选择性考试成绩当年有效。
五是作用不同。合格性考试成绩是高中学生毕业、高中同等学力认定的重要依据,也是参加相应科目的选择性考试的前提;选择性考试成绩则纳入统一高考总分,作为统一高考招生录取的依据。





