重庆办法国签证要什么材料(重庆能办签证吗)

地方特产2022-05-18 10:59:27未知

  重庆办法国签证要什么材料

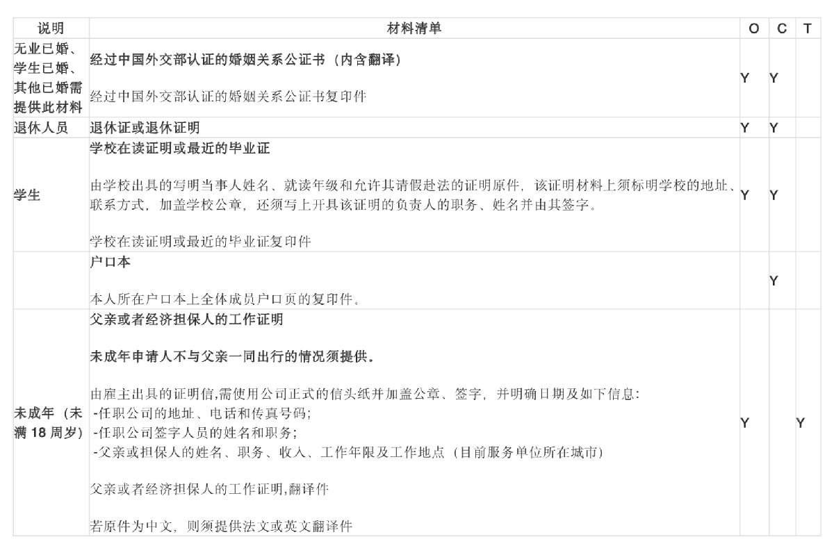
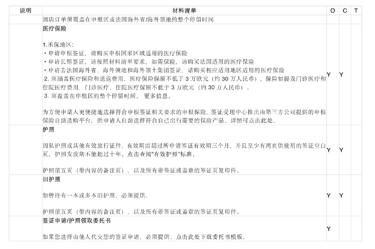
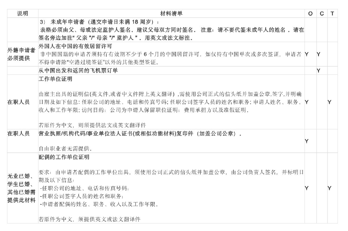
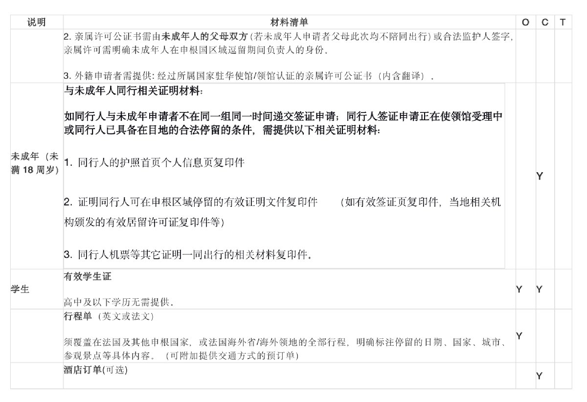
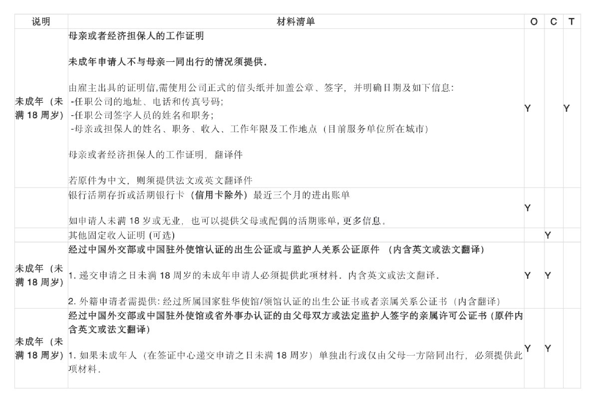
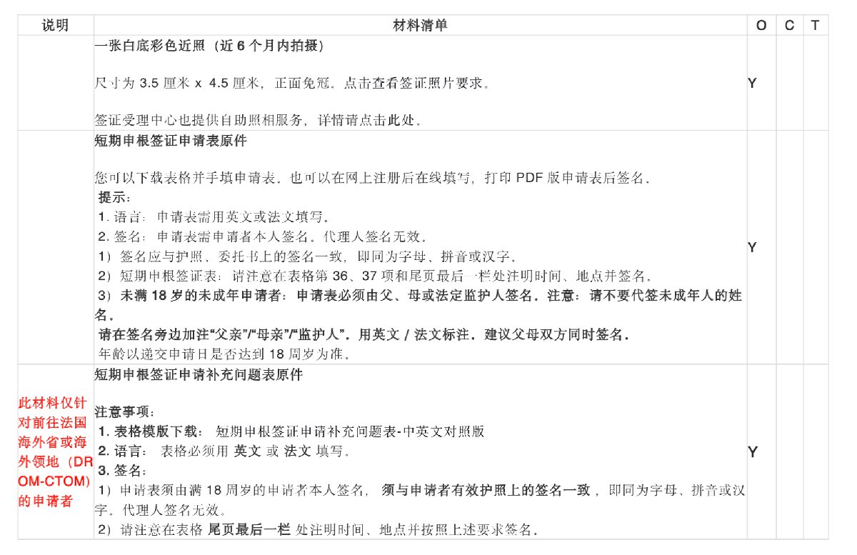
  短期签证-旅游材料要求

  O =原件

  C =复印件

  T =翻译

  Y =需要提供材料

  

  

  

  

本文标签: ,材料  ,签证  ,法国  ,重庆  ,原件  

相关推荐

猜你喜欢

大家正在看