一、哪些车可以上牌?
不是所有超标电动车都可以上“绿牌”,必须是2019年4月15日之前生产的超标两轮电动车。
除此之外,对上路行驶不符合国家标准的低速三轮、四轮电动车在投保相关保险后可以免费办理且必须办理交通信息电子卡额。
二、超标电动车登记上牌到底需要哪些信息?
(一)超标两轮(低速三轮、四轮)电动车登记需提交哪些信息?
①超标两轮(低速三轮、四轮)电动车所有人身份证明(身份证原件及复印件);
②超标两轮(低速三轮、四轮)电动车购车收据、发票等来历凭证;
③超标两轮(低速三轮、四轮)电动车合格证明(无来历证明和合格证明的均要书写承诺书);
④保险。
(二)办理电动自行车登记地点
①交巡警大队一楼电瓶车登记大厅(万寿大道11号 中医院对面 )
②人保财险石柱支公司(万安街道瑞通路4号 老丝厂旁)
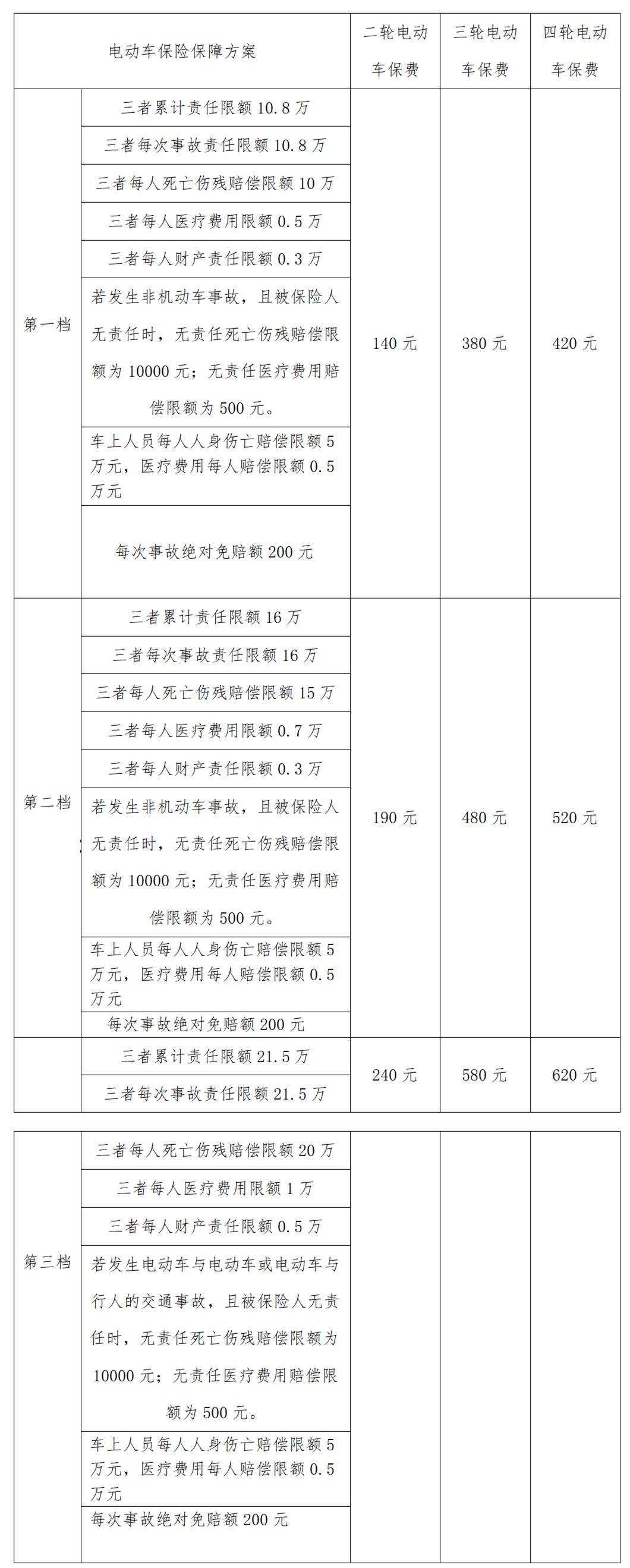
(三)超标两轮(低速三轮、四轮)电动车保险有哪几个档次?
特别约定:
1、若发生非机动车事故,且被保险人无责任时,无责任死亡伤残赔偿限额为10000元;无责任医疗费用赔偿限额为500元;
2、每次事故绝对免赔200元;
3、发生事故时,电动车有超员行为,或者电动车驾驶人存在不按规定佩戴头盔、不靠右行以及未按规定上牌的行为的,每次事故免赔损失金额的20%或200元,以高者为准。





