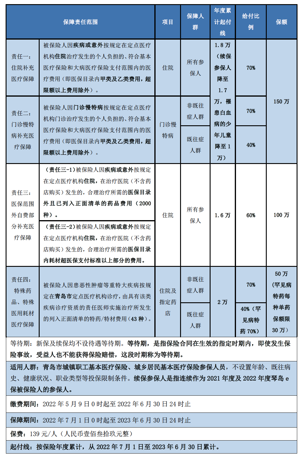
保障责任一览表
(图源:琴岛e保)
拓展阅读>>>
重要提示
1.监护人须确定对所填未成年被保险人拥有法定监护权,确定所填未成年被保险人的信息真实有效,确定承担为该未成年被保险人支付保费、办理保全理赔等义务;如有不实,该监护人将承担一切法律后果。
2. 非一站式结算情形下:若被保险人是未成年人,需同时提供监护人身份证件、关系证明;若被保险人身故,需同时提供医学死亡证明、受益人关系证明;若被保险人委托他人申请理赔,需签署授权委托书,授权委托书须理赔申请资格人亲笔签名,且需注明授权范围或事项,并提供委托双方身份证件。
3.请留意《正面药品清单》、《特药/特材目录》各药品、特药特材对应的商品名及生产厂家、适应症等信息,确定您使用的药品的商品名、通用名、支付范围等符合约定。为了更好的向被保险人提供保障,结合青岛市基本医疗保险目录调整及市场变化等情况,本产品将保留对《正面药品清单》、《特药/特材目录》调整的权利,如有调整将在“琴岛e保”公众号公示。
4.受理理赔申请时效:医院就医费用理赔实时结算,药店购药费用理赔两个工作日内受理。
5.指定医疗机构,是指中华人民共和国境内(不包括香港、澳门、台湾地区)的医保定点医疗机构。
6.责任医师指同时满足以下四项资格条件的医师:
(1)具有有效的中华人民共和国《医师资格证书》;
(2)具有有效的中华人民共和国《医师执业证书》,并按期到相关部门登记注册;
(3)具有有效的中华人民共和国主治医师或者主治医师以上职称的《医师职称证书》;
(4)确诊或开具处方时,属于与处方适应症治疗相关的临床科室。





