【报销范围】
(一)保障责任一览表
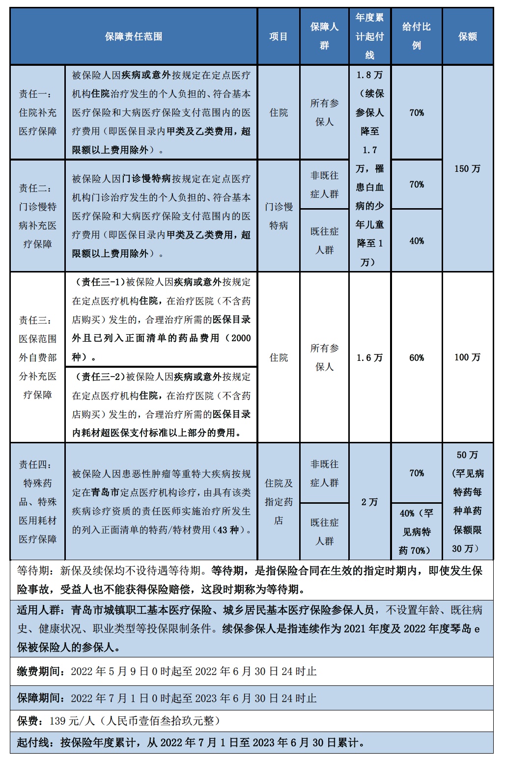
(图源:琴岛e保)
(二)保障责任详述
责任一:住院补充医疗保障。
在保险期间内,被保险人因疾病或意外按规定在定点医疗机构住院治疗发生的个人负担的、符合基本医疗保险和大病医疗保险支付范围内的医疗费用(即医保目录内甲类及乙类费用,超限额以上费用除外),经青岛市基本医疗保险、大病医疗保险、医疗救助、再救助等报销后的剩余部分,在扣除年度累计1.8万元起付线后(续保参保人年度累计起付线降至1.7万元,罹患白血病的少年儿童年度累计起付线降至1万元)按70%比例进行给付,保险年度累计最高支付限额为150万元。责任一和责任二共用年度累计起付线,共用150万元保额。
责任二:门诊慢特病补充医疗保障。
在保险期间内,被保险人因门诊慢特病按规定在定点医疗机构门诊治疗发生的个人负担的、符合基本医疗保险和大病医疗保险支付范围内的医疗费用(即医保目录内甲类及乙类费用,超限额以上费用除外),经青岛市基本医疗保险、大病医疗保险、医疗救助、再救助等报销后的剩余部分,在扣除年度累计1.8万元起付线后(续保参保人年度累计起付线降至1.7万元,罹患白血病的少年儿童年度累计起付线降至1万元)按70%比例(门诊慢特病既往症按40%)进行给付,保险年度累计最高支付限额为150万元。责任一和责任二共用年度累计起付线,共用150万元保额。
门诊慢特病既往症认定为:
(1)连续参保。2021年7月1日前在医保系统中已审批通过门诊慢特病(门诊大病)病种的参保人,如果2021年7月1日之后发生的已审批通过的病种结算,按照既往症进行赔付;如果发生的新增病种结算,则按照非既往症进行赔付。
(2)首次参保。2022年7月1日之前在医保系统中已审批通过门诊慢特病(门诊大病)病种的参保人,如果2022年7月1日之后发生的已审批通过的病种结算,按照既往症进行赔付;如果发生的新增病种结算,则按照非既往症进行赔付。
罹患白血病的少年儿童:指截止2022年7月1日未满18周岁且罹患白血病的少年儿童。白血病包括急性淋巴细胞白血病、急性粒细胞性白血病、急性髓细胞白血病、急性早幼粒细胞白血病、亚急性粒细胞性白血病、慢性粒细胞性白血病、T淋巴母细胞白血病、B淋巴母细胞性白血病等。
责任三:医保范围外自费部分补充医疗保障。
(责任三-1)在保险期间内,被保险人因疾病或意外按规定在定点医疗机构住院,在治疗医院(不含药店购买)发生的,合理治疗所需的医保目录外且已列入正面清单的药品费用,在扣除年度累计1.6万元起付线后按60%比例进行给付,保险年度累计最高支付限额为100万元。责任三-1和责任三-2共用1.6万元起付线,共用100万保额。
(责任三-2)在保险期间内,被保险人因疾病或意外按规定在定点医疗机构住院,在治疗医院(不含药店购买)发生的,合理治疗所需的医保目录内耗材超医保支付标准以上部分的费用,扣除年度累计1.6万元起付线后按60%比例进行给付,保险年度累计最高支付限额为100万元。责任三-1和责任三-2共用1.6万元起付线,共用100万保额。
医保目录内耗材超医保支付标准以上部分的费用,是指医保目录内有医保支付标准的耗材,超过医保支付标准以上的费用。
有关困难人员经“困难补助”报销的,若本保险责任三应赔付金额高于“困难补助”范围内费用报销后剩余金额,则本保险责任三仅赔付剩余金额。
责任四:特殊药品、特殊医用耗材医疗保障。
在保险期间内,被保险人患恶性肿瘤等重特大疾病按规定在青岛市定点医疗机构诊疗后,由具有该类疾病诊疗资质的责任医师根据基因检测等相关结果,实施治疗所发生的特殊药品、特殊医用耗材费用(以下简称特药/特材,共计43种),扣除年度累计2万元起付线后按70%(既往症按40%,罕见病特药不区分既往症按70%)比例进行给付,保险年度累计最高支付限额为50万元(罕见病特药单药最高支付限额30万)。
特药/特材既往症认定为:
(1)连续参保。2021年7月1日前已确诊的且属于责任四清单内特药/特材适应症的疾病,如果在保险期间内发生费用结算,按照既往症进行赔付;2021年7月1日之后首次确诊的且属于责任四清单内特药/特材适应症的疾病,如果在保险期间内发生费用结算,按照非既往症进行赔付。
(2)首次参保。2022年7月1日前已确诊的且属于责任四清单内特药/特材适应症的疾病,如果在保险期间内发生费用结算,按照既往症进行赔付;2022年7月1日之后首次确诊的且属于责任四清单内特药/特材适应症的疾病,如果在保险期间内发生费用结算,按照非既往症进行赔付。
特药/特材使用须符合正面清单目录所附可报的特药/特材列明的适应症,须在青岛市住院使用或在指定药店购买。
参保人2021年12月31日前使用过原全民补充医保特药(特立帕肽注射液),其用药周期尚未结束的,在用药周期内的用药按相关规定由医保报销。
若保险期间内清单中某特药/特材通过国家或省药品谈判进入医保基本及大病医疗保险支付范围内,则本责任不再赔付该特药/特材费用,在责任一、二中按照约定赔付。
若保险期间内清单中某特药/特材已经通过困难补助等报销的,则本责任不再赔付该特药/特材费用。
其他说明
(1)特药/特材处方开具
使用药品或耗材的处方必须在保险期间内由青岛市基本医疗保险定点医院指定责任医师开具,且属于被保险人当前治疗必备的药品或耗材,每次处方药剂量或耗材使用量不超过壹个月,且处方未超出药品或耗材说明书的适应症范围。处方有效期的规定按国家或当地政府部门相关处方管理规定。根据原卫生部颁发的《处方管理办法》第十八条:处方开具当日有效。特殊情况下需延长有效期的,由开具处方的医师注明有效期限,但有效期限最长不得超过3天。
(2)特药/特材申请
如开具处方的医院无相应药品或耗材,则须凭处方及其被审核通过后获取的购买凭证等材料前往本产品指定药店购买药品或耗材,本产品也支持预约上门服务。在指定药店购买的符合本产品约定的特药/特材费用,且已经申请通过特药/特材直付,被保险人(或受益人)仅需支付个人承担的费用。
本产品将按照约定的保险责任对被保险人的特药/特材处方进行审核,特药/特材需符合《特药/特材目录》中约定的商品名、药品名、耗材名、厂家、适应症及限用约定。根据被保险人的特药/特材处方等相关申请材料,如果审核出现以下特殊问题,本产品将有权要求补充其他与特药/特材处方审核相关的医学材料。
特药/特材处方审核的特殊情况包括但不限于:
①提交的被保险人门诊(药房)特药/特材相关的医学材料,不足以支持特药/特材处方的开具或审核;
②医学材料中相关的科学检验方法报告结果不支持特药/特材处方的开具。如特药/特材处方审核未通过,本产品不承担相关保险责任。
本保险所含门诊慢特病病种
根据《关于完善社会医疗保险门诊慢特病待遇有关问题的通知》(青医保字〔2020]15号)和《关于调整门诊大病病种等有关问题的通知》(青医保办字〔2020]2号)和《关于落实国家医保药品目录调增门诊慢特病病种等有关问题的通知》(青医保发〔2021] 11号)等通知:
青岛市医保规定门诊慢特病种是指:1、尿毒症透析治疗;2、恶性肿瘤;3、器官移植;4、白血病; 5、高血压病合并心、脑、肾等并发症;6、脑卒中后遗症;7、慢性心功能不全;8、糖尿病合并心、脑、肾、眼等并发症;9、特发性肺纤维化;10、支气管哮喘;11、支气管扩张症;12、肾病综合征;13、慢性肾功能不全; 14、再生障碍性贫血;15、溶血性贫血;16、骨髓增生异常综合征;17、真性红细胞增多症;18、原发性血小板增多症;19、原发性骨髓纤维化;20、过敏性紫癜并肾病;21、特发性血小板减少性紫癜(原发性免疫性血小板减少症);22、尿崩症;23、皮质醇增多症(库欣综合征);24、原发性醛固酮增多症;25、类风湿性关节炎(活动期);26、系统性红斑狼疮;27、结节性多动脉炎;28、白塞氏病(贝赫切特病);29、系统性硬化症;30、多发性(皮)肌炎;31、脂膜炎;32、癫痫;33、帕金森氏病;34、多发性硬化;35、重症肌无力;36、运动神经元病;37、肢端坏疽;38、股骨头缺血性坏死;39、肺结核;40、肺外其他部位结核;41、耐多药结核和广泛耐药结核;42、精神病;43、干燥综合征;44、自身免疫性肝病;45、肝豆状核变性;46、颅内良性肿瘤综合治疗;47、慢性乙型病毒性肝炎;48、肝硬化;49、慢性丙型病毒性肝炎;50、心、脑、大动脉血管疾病术后综合治疗;51、血友病;52、肢端肥大症;53、原发性肺动脉高压;54、苯丙酮尿症;55、强直性脊柱炎;56、克罗恩病;57、戈谢氏病;58、生长激素治疗类矮身材疾病;59、原发性免疫球蛋白缺乏症;60、溃疡性结肠炎;61、艾滋病;62、中重度阻塞性肺病;63、c型尼曼匹克病;64、亨廷顿舞蹈病;65、成人迟发性运动障碍;66、特应性皮炎;67、银屑病(生物制剂治疗); 68、肾移植抗排异治疗;69、骨髓移植抗排异治疗;70、心移植抗排异治疗;71、肝移植抗排异治疗;72、肺移植抗排异治疗;73、肝肾移植抗排异治;74、脊髓性肌萎缩症;75、遗传性血管性水肿;76、法布雷病;77、淀粉样变性心肌病;78、阿尔茨海默病。
规定病种需经由基本医疗保险管理部门审批后认定。





