【掌上办理】
①微信公众号办理
参保人关注“青岛医疗保障”微信公众号,在公众号页面下方依次点击“掌办大厅”-“掌上办·我的医保”,登录后,依次点击“门诊慢特病”-“ 基本医疗保险参保人员享受门诊慢特病病种待遇认定”-填写申办信息-在线提交申办材料,等待审核。
②微信公众号帮办代办
可关注“青岛医疗保障”微信公众号,在公众号页面下方依次点击“掌办大厅”-“掌上办·我的医保”,登录后,依次点击“门诊慢特病”-帮办代办-填写被帮办人的姓名、身份证号-刷脸认证被帮办人身份-显示帮办代办已开启-“ 基本医疗保险参保人员享受门诊慢特病病种待遇认定”-填写申办信息-在线提交申办材料,等待审核。
【网上办理】
登陆青岛市医疗保障局官方网站,点击“网办大厅-个人办事-医保待遇-基本医疗保险参保人员享受门诊慢特病病种待遇认定”-填写申办信息-在线提交申办材料,等待审核。
【定点医院办理】
①申办恶性肿瘤、白血病、再生障碍性贫血、溶血性贫血、骨髓增生异常综合征、真性红细胞增多症、原发性血小板增多症、原发性骨髓纤维化、过敏性紫癜并肾病、原发性免疫性血小板减少症、血友病、心、脑、大动脉血管疾病术后综合治疗的,可以到开通即时办理业务的定点医院办理,各医院仅办理定点在本院的门诊慢特病(具体定点医疗机构见下表)。
(图源:青岛医疗保障)
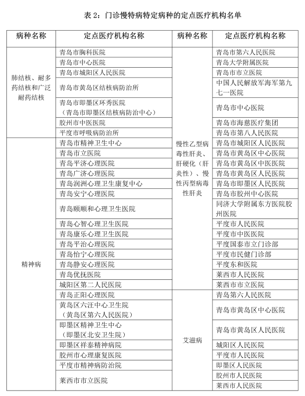
②申办艾滋病、慢性乙型病毒性肝炎、肝硬化(肝炎性)、肺结核、耐多药结核和广泛耐药结核、慢性丙型病毒性肝炎、精神病等7种门诊慢特病的患者,需在有资质的定点医疗机构办理(具体定点医疗机构见下表)。
(图源:青岛医疗保障)
③参保人可到拟定点医疗机构(具体医疗机构见下表),提交门诊慢特病申请。
(图源:青岛医疗保障)
【医疗机构代办】
医疗机构可接受参保人的委托,代办拟定点在本医疗机构的门诊慢特病申请,并报当地医保经办机构审核。
【医保工作站办理】
参保人可携申请病种相关病历、检查检验报告单等材料到就近的任一医保工作站提交申请办理。
医保工作站查询途径:微信搜索“青岛医疗保障”公众号,点击进入后,依次点击“掌办大厅”-“掌上办·我的医保”,-“精选主题”中选择“医保工作站”进行查询。
点此查看:
【医保经办机构办理】
参保人可携申请病种相关病历、检查检验报告单等材料到就近的医保经办机构提交申请办理。
点此查看:
拓展阅读>>>





