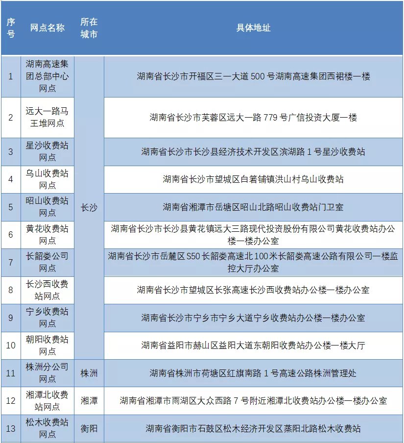
湖南高速ETC客服网点汇总
更新时间:2021年10月11日
ETC可以办理的车辆类型:
客车(仅一二类)、货车(仅一二类)
ETC办理证件要求:
个人用户办理:有效身份证原件、机动车辆行驶证原件、办理银行的银行卡。
单位用户办理:单位统一社会信用代码证复印件(加盖公章)、单位委托函(加盖公章)、委托人有效身份证、机动车辆行驶证原件、办理银行的银行卡或单位账户。
客服热线:0731-12328/0731-96528
地方特产2022-05-18 06:23:42未知
湖南高速ETC客服网点汇总
更新时间:2021年10月11日
ETC可以办理的车辆类型:
客车(仅一二类)、货车(仅一二类)
ETC办理证件要求:
个人用户办理:有效身份证原件、机动车辆行驶证原件、办理银行的银行卡。
单位用户办理:单位统一社会信用代码证复印件(加盖公章)、单位委托函(加盖公章)、委托人有效身份证、机动车辆行驶证原件、办理银行的银行卡或单位账户。
客服热线:0731-12328/0731-96528
2020南京雨花台区退役军人落户办理指南