2021铜川重德热力供暖缴费通知
为方便广大用户缴费,铜川重德热力公司自10月9日起安排工作人员至辖区内各小区收取2021-2022年度采暖费,具体安排如下:请各用户根据时间就近缴纳。
预接入集中供暖的用户,请于10月中旬前携带房产证及户主身份证来铜川重德热力公司办理入网手续,过期将不能保证本采暖季可享受到集中供暖,望周知!
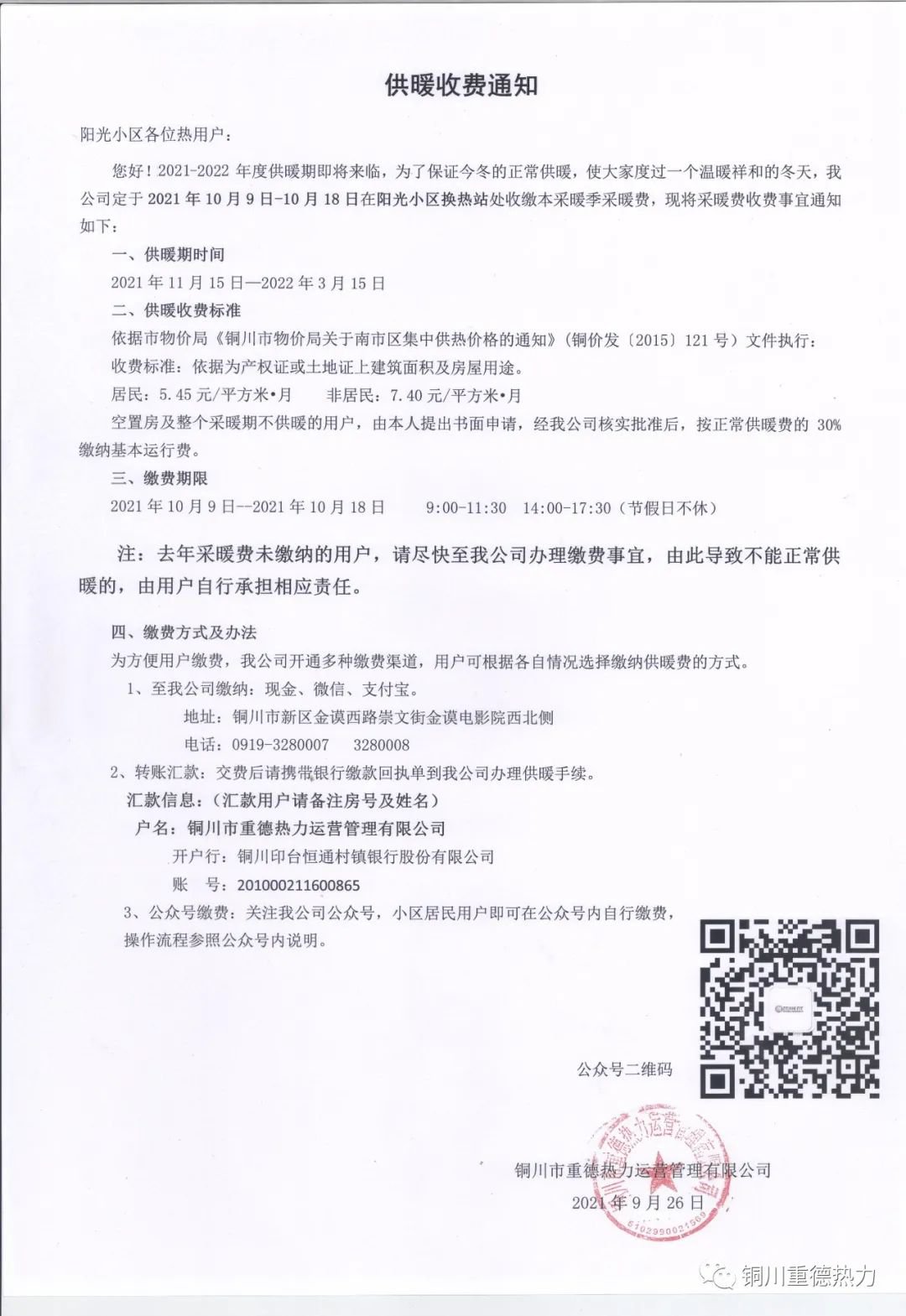
白云佳苑、高远小区及商住街各位热用户:
您好!2021-2022年度供暖期即将来临,为了保证今冬的正常供暖,使大家度过一个温暖祥和的冬天,我公司现开始收缴本采暖季采暖费,现将采暖费收费事宜通知如下:
一、供暖期时间
2021年11月15日-2022年3月15日
二、供暖收费标准
依据市物价局《铜川市物价局关于南市区集中供热价格的通知》(铜价发(2015)121号)文件执行:收费标准:依据为产权证或土地证上建筑面积及房屋用途。居民:5.45元/平方米·月 非居民:7.40元/平方米·月空置房及整个采暖期不供暖的用户,由本人提出书面申请,经我公司核实批准后,按正常供暖费的30%缴纳基本运行费。
三、缴费时间
8:30-12:00 14:00-17:30(节假日不休)
注:去年采暖费未缴纳的用户,请尽快至我公司办理缴费事宜,由此导致不能正常供暖的,由用户自行承担相应责任。
四、缴费方式及办法
为方便用户缴费,我公司开通多种缴费渠道,用户可根据各自情况选择缴纳供暖费的方式。
1、现金、微信、支付宝。
地址:铜川市新区金谟西路崇文街金谟电影院西北侧
电话:0919-3280007 3280008
2、转账汇款:交费后请携带银行缴款回执单到我公司办理供暖手续。
汇款信息:(汇款用户请备注房号及姓名)
户名:铜川市重德热力运营管理有限公司
开户行:铜川印台恒通村镇银行股份有限公司
号:201000211600865
3、公众号缴费:关注我公司公众号,小区居民用户即可在公众号内自行缴费。
操作流程参照公众号内说明。
其他小区可点此查看





