以下分别对这两种方式进行说明:
一、从竞价系统中进入(适用于单位用户和个人用户)
从竞价系统跳转到“电子税务局”分别对应“单位用户”和“个人用户”两种类型用户,以下分别对其操作进行说明。
1、登录“天津市小客车指标调控竞价系统”在(图1)页面中输入相关信息,点击“缴纳成交价款”按钮。
图1
2、进入“电子税务局”,系统将显示本次需要申报的竞价用户信息(如图2单位用户),(如图3个人用户)。
图2单位用户
图3个人用户
如果个人信息有多条的情况,系统会列出所有信息,需要用户仔细核实,选择正确的缴费个人信息(如下图)。
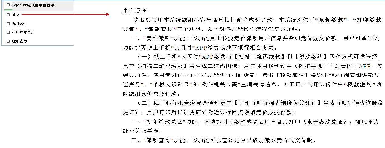
3、确认后进入小客车竞价缴费首页,系统简要说明各功能操作和用途(如图4)。
图4
4、点击“竞价缴款”按钮,进入小客车竞价信息页面(如图5)。
图5
5、缴款可以有三种方法,以下分别说明:
Ø 方式一:缴款方式(1)“云闪付”App税款缴纳
在图5中点击“缴款方式(1)“云闪付”App税款缴纳 ”标签页,系统显示纳税人识别码,银行端查询缴款凭证序号和税务机关代码三要素信息,具体操作点击“操作说明”链接。
Ø 方式二:缴款方式(2)APP扫码
在图5中点击“缴款方式(2)“APP扫码” ”标签页,弹出对应的二维码图片(如图6),使用移动设备(例如手机)下载“云闪付APP”或者“支付宝”,用对应的App
中的扫描功能进行扫码缴款。
图6
目前银联云闪付对缴款银行未做限制,但支付宝扫码缴款目前只支持以下银行:工商银行、农业银行、中国银行、建设银行、光大银行、中信银行、广发银行、兴业银行、平安银行。
Ø 方式三:缴款方式(3)线下银行柜台
在在图5中击“缴款方式(3)线下银行柜台”标签页,弹出缴税凭证(如图7),核实无误后,可以进行打印或者保存为PDF。打印完成后持打印的缴费凭证到对应的银行进行缴费。
图7
注意:如果竞价缴费异常,可点击在图5中点击的“更新缴款信息”按钮,进入更新页面(如图8)。
图8
确认后信息后,点击“更新”按钮,系统提示需要录入验证码(如图9)
图9
录入正确的验证码后,点击“更新缴款信息”按钮,系统返回更新结果(如图10)。
图10
就可以重新进行缴款操作,直至缴款成功。
6、同时“电子税务局”还提供其他辅助功能。
a、“打印缴款凭证”功能,用于打印电子缴款凭证信息(如图11)。
图11
b、“缴款查询”功能,用于查询本次竞价缴款是否已缴纳成功(如图12、图13)。
图12(未缴款)
图13(缴款成功)
二、从天津电子税务局中进入(仅适用于单位用户)
1、通过“国家税务总局天津市税务局”官网首页中提供链接入口进入。
在“国家税务总局天津市税务局”(http://tianjin.chinatax.gov.cn)官网首页中,点击“天津市电子税务局”图标链接进入(如图1)。
图1
2、点击链接进入“国家税务总局天津市电子税务局”首页(如图2)。
图2
3、在图2中点击右上角的“登录”按钮,弹出登录页面(如图3)。
图3
在登录页面(如图4)纳税人可根据自己的实际情况自行选择“账号登录”、“CA登录”和“电子证照登录”三种方式中任意一种方式进行登录。
图4
注意:此时的登录密码是登录“国家税务总局天津市电子税务局”的登录密码,如果忘记密码可以在“账户登录”方式中(如图5)点击“忘记密码”按钮,生成新的登录密码。也可到所属分局办税服务大厅重置登录密码。
图5
如果纳税人没有开通电子税务局功能,可以在(图4)中点击“马上注册”按钮,自行在网上开通电子税务局,但开通的前提条件是要在金三核心征管系统中预留了正确有效的手机号码并能够接收验证短信。
在开通页面输入用户名(即登录单位的统一社会信用代码或纳税人识别号)点击“获取手机号”,系统核实后显示预留的手机号码(如图6),选择指定手机号码发送短息,点击下一步根据提示信息完成开通电子税务局的操作。
图6
4、成功进入电子税务局系统后,在首页导航图中选择“我要办税”下的“税费申报及缴纳”进入下一页面(如图7)。
图7
5、进入该页面后,点击左侧菜单图中的“电子申报软件功能”链接(如图8)。
图8
6、在左边的菜单中选择【小客车指标竞价申报缴费】模块下的【小客车指标竞价缴费】功能,右边的工作区中,显示用户信息确认页面,核实信息后,选种信息,点击确认按钮(如图9)。
图9
7、确认后进入小客车竞价缴费首页,系统简要说明各功能操作和用途(如图10)。
图10
8、点击左边的“竞价缴费”菜单,进入缴款页面,点击“缴款“按钮,系统进行缴款(如图11)。
图11
9、缴款完成后,系统返回缴款结果(如图12)。
图12
10、同时“电子税务局”还提供其他辅助功能。
a、“打印缴款凭证”功能,“打印缴款凭证”功能,用于打印电子缴款凭证信息(如图13)。
图13
b、“缴款查询”功能,用于查询本次竞价缴款是否已缴纳成功(如图14、图15)。
图14(未缴款)
图15(缴款成功)





