2022兰州金城惠医保产品说明书
一、产品概要
适用人群:兰州市基本医保参保人(含省本级),包括城镇职工、城乡居民
年龄限制:不限
健康状况:不限健康条件,既往症可承保可赔付
等待期:无等待期
保险期间:一年
交费方式:趸交(一次性交费)
保 费:69元/人/年
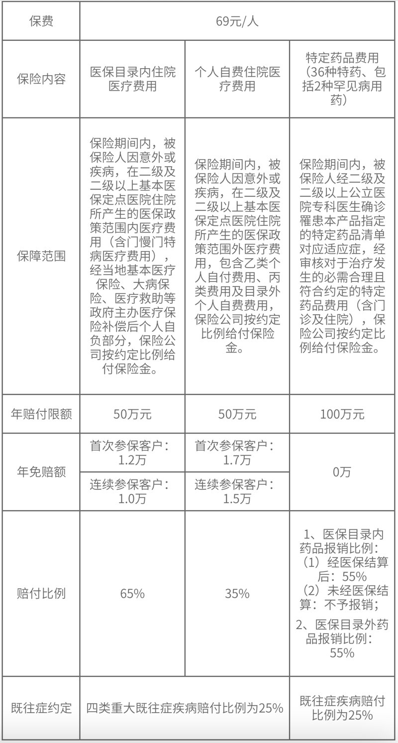
二、保障方案
三、特别约定
关于使用医疗保险的约定:
被保险人在基本医疗保险待遇等待期内或在待遇期内、但未使用基本医疗保险报销的费用,本产品不予报销。
关于异地就医的约定:
(1)长期居外人员在备案地医保定点医院发生的医疗费用待遇同市内就医。
(2)对于符合基本医保转诊备案或常住(驻)异地备案的参保人员,在甘肃省外医疗机构(仅限中国大陆境内的二级以上社会医疗保险定点医院)就医,可正常申请理赔;对于未经转诊备案或转诊备案手续不符合兰州市基本医保异地就医规定的参保人员,在甘肃省外定点二级以上医院就医,所产生的医疗费用(保障责任一、二)报销比例为25%;在非社会医疗保险定点二级以上医院所产生的医疗费用(保障责任一、二)不予报销。
四、责任免除
下列情形,造成被保险人医疗费用支出的,本产品不承担给付保险金的责任:
1、应当从工伤保险、生育保险中支付的;
2、应当由第三人(相关责任单位或责任人)负担的;
3、应当由公共卫生负担的;
4、在境外(含港、澳、台)就医的;
5、保险期间规定的参保生效前发生的医疗费用;
6、除另有约定外,当地基本医疗保险规定不予支付的事项;
7、法律、法规、政策、文件规定不予支付的事项,保险人不承担给付保险金的责任;
8、被保险人挂床住院或住院病人应当出院而拒不出院,从医院确定其离院之日起发生的一切医疗费用,保险人不承担给付保险金的责任;
9、本保险合同中载明的免赔额,保险人不承担给付保险金的责任。
10、其他在投保须知书中列明的责任免除情形。





