天津机动车6年免检规定
自2020年11月20日起,注册登记6年以内的9座以下非营运小微型客车(面包车除外)免检。
以上车辆还需同时符合以下条件:
1、车辆没有发生任何伤人交通事故。
2、车辆没有因非法改装被依法处罚。
另外,自车辆出厂之日起超过4年未办理登记注册手续的车辆,不享受6年内免检政策。
➤政策详情:
2020年11月20日起,天津扩大免检范围:天津在实行6年以内的6座以下非营运小微型客车免检基础上,进一步扩大免检范围,将6年以内的7-9座非营运小微型客车(面包车除外)纳入免检范围。此类车辆在注册登记之日起6年内,无需上线参加安全技术检验,每两年按期申领检验合格标志即可。超过6年不满10年的非营运小微型客车(面包车除外),检验周期由每年检验1次放宽至每两年检验1次。扩大机动车免检范围适用车型包括非营运小型和微型载客汽车、非营运大型轿车,但其中面包车不属于免检车型。对于车辆发生过造成人员伤亡的交通事故或者非法改装被依法处罚的,也不适用该措施,仍应按原规定周期检验。自车辆出厂之日起,超过4年未办理注册登记手续的,6年内仍按原规定上线检验。
不享受免检车型:
1、营运轿车(出租车等)
2、警车
3、救护车
4、消防车
5、工程抢险车
等车辆不享受免检
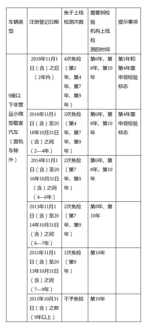
非营运小微型客车检验周期表(10年以内)





