一、政策目的
加快实施新时代人才强市战略,加强本科生引进培养,为东莞在“双万”新起点上实现高质量发展提供人才支撑,制定本办法。
二、政策总体目标
坚持“科技创新+先进制造”城市特色,通过实施“创梦东莞”“莞能提升”“莞训”“才聚莞邑”计划,多措并举在人才见习、引进、培养、服务等全链条全过程同频发力,壮大我市本科生群体,推动全市人才队伍增量提质,强化城市发展人才资源供给。
三、政策措施概览
本办法有关工作措施共四项,分别是实施“创梦东莞”计划、“莞能提升”计划、“莞训”计划以及“才聚莞邑”计划。
四、政策措施介绍
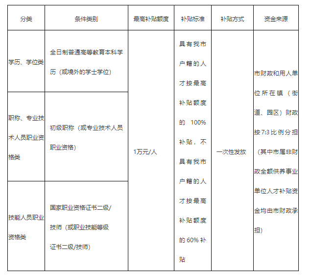
(一)实施“创梦东莞”计划。对符合条件的新引进人才给予综合补贴,促进本科、初级职称和技师人才来莞创新、创造、创业、创梦。
1.申领综合补贴须同时符合以下条件:
(1)2022年1月1日后(含当日)引进我市,引进前已具有全日制普通高等教育本科学历(或境外的学士学位),或已具备初级职称(或专业技术人员职业资格),或已取得国家职业资格证书二级/技师(或职业技能等级证书二级/技师)。引进时间按以下方式界定:
①以全日制普通高等教育本科学历(或境外的学士学位)的条件类别申领综合补贴的人才,引进时间以其取得相应学历(或学位)后首次在我市用人单位缴纳社会养老保险费的时间为准;
②以其他条件类别申领综合补贴的人才,引进时间以其首次在我市用人单位缴纳社会养老保险费的时间为准。
(2)申请综合补贴时已与我市用人单位(党政机关、财政全额供养的事业单位除外)签订1年以上劳动合同,且已连续在该单位工作满6个月并仍在该单位工作(在该单位工作的情况以在该单位缴纳社会养老保险费的记录为准)。
(3)引进后在我市连续申报缴纳工资薪金个人所得税满6个月。
2.综合补贴标准如下:
备注:1.本办法所称的“专业技术人员职业资格”,仅限按国家有关规定可聘任为相应专业技术职务或可对应相应层级职称的职业资格。2.本办法所称的“国家职业资格证书二级/技师(或职业技能等级证书二级/技师)”须能够在“技能人才评价证书全国联网查询”系统网站http://zscx.osta.org.cn/查询到。3.综合补贴标准按申请人提出申请时的户籍信息确定。
3.本办法规定的综合补贴每人限申领一次。已申领《东莞市创新人才引进培养暂行办法》规定的综合补贴的,不得再申领本办法规定的综合补贴。
4.已申领本办法规定的综合补贴的,不得再以同一分类申领本办法第三章规定的能力提升培养资助。
(二)实施“莞能提升”计划。对符合条件的人才给予能力提升培养资助,推动在莞人才学历素质和技术水平全面跃升。
1.申领能力提升培养资助须同时符合以下条件:
(1)申请能力提升培养资助时已与我市用人单位(党政机关、财政全额供养的事业单位除外)签订1年以上劳动合同,且已连续在该单位工作满6个月并仍在该单位工作(在该单位工作的情况以在该单位缴纳社会养老保险费的记录为准)。
(2)在我市连续申报缴纳工资薪金个人所得税满6个月。
(3)2022年1月1日后(含当日),在我市工作期间(以在我市用人单位缴纳社会养老保险费的记录为准)取得本科学历(或学士学位),或取得初级职称(或专业技术人员职业资格),或取得国家职业资格证书二级/技师(或职业技能等级证书二级/技师)。
2.能力提升培养资助标准如下:
备注:1.本办法所称的“专业技术人员职业资格”,仅限按国家有关规定可聘任为相应专业技术职务或可对应相应层级职称的职业资格。2.本办法所称的“国家职业资格证书二级/技师(或职业技能等级证书二级/技师)”须能够在“技能人才评价证书全国联网查询”系统网站http://zscx.osta.org.cn/查询到。
3.本办法规定的同一分类的能力提升培养资助每人限申领一次。
4.已申领《东莞市创新人才引进培养暂行办法》规定的综合补贴或能力提升培养资助的,不得再以同一分类申领本办法规定的能力提升培养资助。
(三)实施“莞训”计划。对符合条件的人才给予见习补贴,鼓励人才来莞见习、实习或实训,扩大青年人才资源储备。
1.申领见习补贴须同时符合以下条件:
(1)2022年1月1日后(含当日)到我市用人单位(党政机关、财政全额供养的事业单位除外)见习、实习或实训。
(2)到我市用人单位见习、实习或实训时,须为在读或毕业2年内的全日制普通高等教育本科生,或在读境外的学士学位,或取得境外的学士学位不超过2年。
2.本办法规定的见习补贴每人限申领一次,补贴标准为每月1000元,补贴期最长不超过3个月。补贴资金一次性发放,由市财政和用人单位所在镇(街道、园区)财政按7:3比例分担(其中市属非财政全额供养事业单位人才补贴资金均由市财政承担)。
(四)实施“才聚莞邑”计划。
1.打造招才引智品牌。包括办好东莞“名企名校行”活动,完善 “创新人才地图”,加强“政·校·企”三方对接,用好东莞急需紧缺人才供求信息平台等内容。
2.优化人才配套服务。从改进服务方式、组建专业队伍、优化生活环境等方面提升人才配套服务。
3.加强港澳青年人才服务工作。依托港澳青年创新创业基地、青年人才驿站等为港澳青年人才提供多元服务,并定期举办职业规划、创业培训、人才招聘等活动,促进港澳青年人才在莞成长。
五、需说明的内容
(一)有关名词定义
1.本办法所称的“以上”包括本数。
2.本办法所称的“专业技术人员职业资格”,仅限按国家有关规定可聘任为相应专业技术职务或可对应相应层级职称的职业资格。
3.本办法所称的“国家职业资格证书二级/技师(或职业技能等级证书二级/技师)”须能够在“技能人才评价证书全国联网查询”系统网站http://zscx.osta.org.cn/查询到。
(二)有关时间界定
1.本办法所称的具有或取得相关学历(或学位)的时间,以相应学历(或学位)证书上的落款日期为准。
2.本办法所称的具备或取得相关职称的时间,以相应职称证书上的职称评审委员会评审通过日期或考核认定通过日期为准。
3.本办法所称的具备或取得相关专业技术人员职业资格的时间,以相应专业技术人员职业资格证书上的批准日期为准。
4.本办法所称的取得国家职业资格证书二级/技师(或职业技能等级证书二级/技师)的时间,以相应国家职业资格证书(或职业技能等级证书)上的发证日期为准。
(三)用人单位界定
对本办法有关政策待遇申请人的用人单位进行认定时,用人单位与其设立的依法取得营业执照或登记证书的分支机构,以及同一用人单位设立的依法取得营业执照或登记证书的不同分支机构,均认定为不同的用人单位。
(四)劳务派遣情形
本办法第二章和第三章规定的有关政策待遇申请人属于被派遣劳动者的,除须符合本办法第二章和第三章规定的相应条件外,还须符合以下条件:
1.申领本办法第二章规定的综合补贴的:
(1)申请综合补贴时已与我市劳务派遣单位依法签订2年以上固定期限劳动合同,且已连续在该单位工作满1年并仍在该单位工作(在该单位工作的情况以在该单位缴纳社会养老保险费的记录为准)。
(2)引进后在我市连续申报缴纳工资薪金个人所得税满1年。
(3)近1年以来,以劳务派遣形式在我市用工单位累计工作满6个月,且申请综合补贴时仍在我市用工单位工作(佐证依据以申报公告为准)。
2.申领本办法第三章规定的能力提升培养资助的:
(1)申请能力提升培养资助时已与我市劳务派遣单位依法签订2年以上固定期限劳动合同,且已连续在该单位工作满1年并仍在该单位工作(在该单位工作的情况以在该单位缴纳社会养老保险费的记录为准)。
(2)在我市连续申报缴纳工资薪金个人所得税满1年。
(3)近1年以来,以劳务派遣形式在我市用工单位累计工作满6个月,且申请能力提升培养资助时仍在我市用工单位工作(佐证依据以申报公告为准)。
(五)政策申报要求
本办法有关政策待遇的申请时间、申请程序、申请资料等要求以市人力资源社会保障局发布的申报公告为准。
(六)虚假申报责任
申请人以虚假信息或资料申领本办法有关政策待遇的,由受理审核部门驳回其申请或撤销其享受有关政策待遇的资格,由待遇发放部门追回其已享受的政策待遇,并依法追究其法律责任。
(七)政策有效期限
本办法自印发之日起实施,有效期至2024年12月31日止,有关政策待遇的申请须在2025年12月31日前(含当日)提出,逾期不予受理。





