呼和浩特退役军人、其他优抚对象建档立卡及优待证申领
办理时间
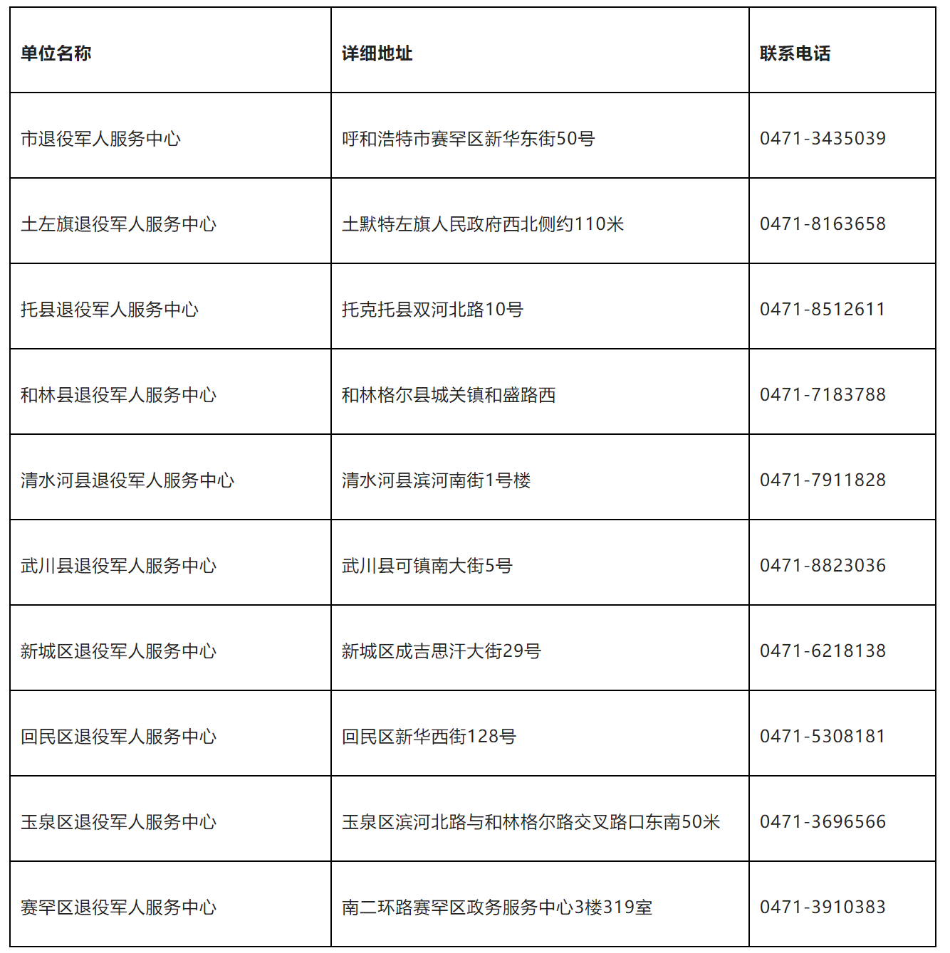
自2022年4月28日起,呼和浩特市将有序开展建档立卡和优待证申领工作,因疫情防控需要,具体按照各旗县区退役军人事务局公布的时间为准。各旗县区退役军人服务中心办公地址及联系电话(见下表)。
办理地点
符合条件的服务对象原则上在户籍地乡镇(街道)退役军人服务站办理建档立卡、优待证申领。不在户籍地常住的服务对象,也可向常住地乡镇(街道)退役军人服务站申请办理,具体事宜以各旗县区通知为准。
市、旗县区两级退役军人服务中心信息表
地方特产2022-05-18 02:42:21佚名
呼和浩特退役军人、其他优抚对象建档立卡及优待证申领
办理时间
自2022年4月28日起,呼和浩特市将有序开展建档立卡和优待证申领工作,因疫情防控需要,具体按照各旗县区退役军人事务局公布的时间为准。各旗县区退役军人服务中心办公地址及联系电话(见下表)。
办理地点
符合条件的服务对象原则上在户籍地乡镇(街道)退役军人服务站办理建档立卡、优待证申领。不在户籍地常住的服务对象,也可向常住地乡镇(街道)退役军人服务站申请办理,具体事宜以各旗县区通知为准。
市、旗县区两级退役军人服务中心信息表