北京师范大学海口附属学校2022秋季自主招生
一、自主招生工作原则与要求
(一)坚持“公平、公正、公开”原则和“宁缺毋滥”的工作思想。本次自主招生工作公开透明、公平竞争、公正选拔;做到招生条件明确,工作程序规范,实施办法公开,结果上报公示。
(二)坚持“全面发展、学有特长”。本次自主招生的学生,须在义务教育阶段国家课程某学科或学科相关领域具有突出的学科特长和创新潜质,具有远大志向和社会责任感。学校对考生将全面考核、综合评价、择优录取。
二、招生对象、计划及相关事项
(一)招生对象
具有海口市户籍或海口市学籍的优秀2022年应届初中毕业生。
(二)招生计划
(三)报名条件(以下条件满足一条即可)
1.科技信息类
(1)全面发展:学科综合成绩位列所在学校初三年级总排名的前20%。
(2)学有特长:基础学科(数学、物理、化学)拔尖,在科技创新方面有一定特长或潜质,具备初中就读学校的书面推荐函。
(3)省级及以上信息学学科竞赛成绩突出者优先考虑。
2.田径类
(1)在初中阶段代表所在学校参加市县级以上教育行政部门组织的田径比赛,获得个人单项(或团体)前6名的学生。
(2)经过长期专业训练后具备一定的田径基础、较高专业水平的。
3.绘画类和器乐类
(1)在初中阶段获得过县、市级以上相关部门颁发的器乐、绘画等相应专业的比赛获奖证书。
(2)经过长期专业训练后具备较高专业水平的。
三、招生工作程序及日程安排
(一)方案公布
时间:2022年5月9日
学校官网(www.bsdhf.com)及学校微信公众号“北京师范大学海口附属学校”同步发布《北京师范大学海口附属学校2022年秋季高一自主招生工作方案》。
(二)网络报名
时间:2022年5月10日-14日
考生登陆学校官网在线填写《北京师范大学海口附属学校2022年秋季高一自主招生报名表》并根据要求上传相关资质佐证材料。
(三)资格审核
1.时间:2022年5月15日 (9:00-12:00;15:00-17:00)
2.地点:北京师范大学海口附属学校高中部报告厅
3.注意事项:考生须携带以下材料在指定时间内到学校进行资格审核,未在规定时间内到现场进行资格审查的考生视为放弃报名。资格审查及招生过程中,如果材料不真实,经核查确认存在弄虚作假,则取消专项测试资格和测试成绩。
(1)个人身份证、户口簿户主及考生本人信息页原件及复印件;
(2)初中就读学校在读证明原件及复印件;
(3)海口市2022年中考第一次模拟考试成绩证明或本校初三上学期期末考试及本学期初三年级统一考试成绩(初中就读学校提供,并加盖学校公章)原件及复印件;
(4)近三年来学生个人成长标志性成果、各项荣誉证书、考级证书及证明材料原件及复印件;
(5)田径类请提供市级以上医院开具的健康证明原件(检查项目:心电图);
(6)按照学校常规疫情防控工作要求,所有进入学校的人员须凭健康码、行程码(14天内无外省旅居史)、地点码,并配合测量体温后方可进入校园,入校后须全程佩戴口罩。
4.咨询及监督举报电话
招生与生涯指导处:邱老师 36699681
周一至周五:8:30-11:30;15:00-17:00
(四)初筛名单公示
时间:2022年5月18日
学校官网发布通过资格审核的学生名单。
(五)专项测试
1.测试安排
(1)时间:5月21日
①科技信息类:
上午8:00-10:00 数学、物理、化学合卷笔试
上午10:30-11:30 信息学笔试
下午2:00-3:30 信息学机试
②田径、绘画和乐器类:上午8:00-12:00
(2)地点:
①科技信息类:北京师范大学海口附属学校初中部报告厅(笔试)和高中部综合楼四楼机房(机试)
②田径类:北京师范大学海口附属学校高中部田径场
③绘画类:北京师范大学海口附属学校高中部美术教室
④器乐类:北京师范大学海口附属学校高中部音乐教室
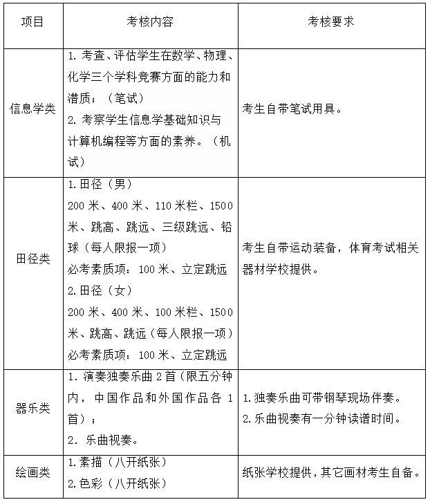
2.考查内容
3.专项测试工作要求
(1)严格落实疫情防控各项要求,制定疫情防控方案,做好信息登记、体温测量、疫情排查、通风消毒等工作,确保测试工作平稳有序。
(2)切实执行专项测试规定的程序和要求,加强领导,明确责任分工,严格纪律要求,确保公平公正。
(3)在海口市教育局规定的时间段内,开展专项测试工作。
(4)专项测试考评组成员由“学校骨干教师+外聘专家”组成。外聘人员持有由“北京师范大学海口附属学校高中自主招生工作小组”颁发的“特聘专家”证书,恪守招生工作职业道德,并参加工作小组组织的专门工作会议。
(5)专项测试命题工作由外聘专家进行,具体考务工作由学校教学处负责落实。
(6)学校主管部门监控专项测试工作进度,负责协调测试各环节事宜,如测试过程及阅卷评分过程的全程监控与摄像等。
(7)所有工作人员按照国家考试保密要求,严格保密,签署保密协议。
(8)做好命题、阅卷、留档工作;试卷考完当场销毁;答题卷保留至解密。
四、录取办法
1.根据测试成绩总分从高到低排序,按1:1.2比例确定入围和候补人选。报考人数不足或者不符合要求的,视测试成绩确定人数,剩余计划经学校自主招生工作小组讨论可取消或纳入统招计划录取。
2.拟录取学生名单经学校校长办公会审核通过并进行公示,公示期满无异议后上报海口市教育局备案;
3.本次自主招生的录取批次在第一批;拟录取学生必须参加海南省2022年统一中考,其中科技信息类、器乐类和绘画类的中考最低控制分数线为2022年我校高中第一批A段最低录取分数线90%,田径类为80%,且各考试学科成绩和综合素质评价总等级均达到省一级学校录取标准;
4.在中考成绩符合要求的前提下,根据拟录取学生的测试成绩排序,遵循志愿从高到低择优录取。





