温馨提示:
目前,西安申请公租房需要纸质材料,建议申请人线下办理,网上平台填写资料后,仍需前往社区申请!
1、本市申请人前往户籍所在地社区申请
2、非西安户籍家庭及人员前往居住证所在地社区申请
3、本市五区二县户籍人员前往工作单位所在地社区申请
西安公租房申请条件:
1、具有本市城六区城镇户籍的家庭及人员 (不含在校大中专学生);或在本市城六区长期居住的外来务工人员及新就业职工的家庭及人员;注:西安公租房申请先去社区登记,符合资格,有房源社区会通知申请,不知道社区在哪请咨询物业。
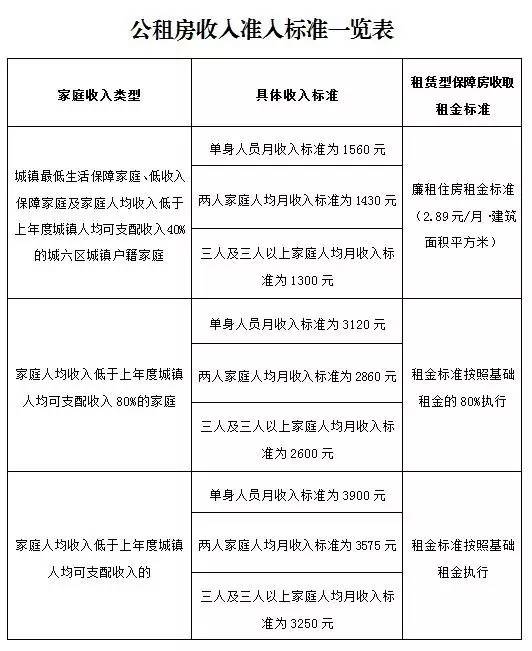
2、家庭收入符合准入条件
查看收入及租金标准图表:
3、家庭人均住房建筑面积低于市政府规定的相应标准(家庭人均住房建筑面积低于17平方米)
4、单身人员须年满18周岁且在本市具有稳定工作及收入。
需要的材料:1、《公共租赁住房申请表》
2、身份证或户口簿复印件;
3、工作单位提供的工作收入证明和社会保险经办机构提供的社会保险缴费证明;
4、住房情况证明;





