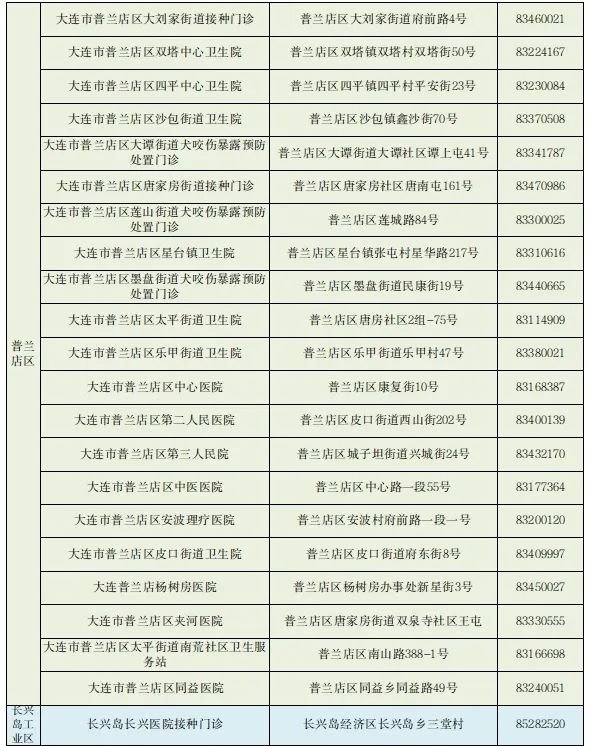
大连市狂犬病暴露后预防处置门诊一览表
针对2021年,个别区县的接种门诊存在合并、新增、取消和信息变化等现象,大连市疾控免疫规划科完善了“大连市预防接种单位档案表”和“大连市预防接种单位档案变更表”。截至2021年12月31日,全市共有各类接种单位296家(公立244家,私立52家),其中狂犬病暴露后预防处置门诊84家,现将最新全市狂犬病暴露后预防处置门诊一览表公布如下:



地方特产2022-05-18 02:09:17未知
大连市狂犬病暴露后预防处置门诊一览表
针对2021年,个别区县的接种门诊存在合并、新增、取消和信息变化等现象,大连市疾控免疫规划科完善了“大连市预防接种单位档案表”和“大连市预防接种单位档案变更表”。截至2021年12月31日,全市共有各类接种单位296家(公立244家,私立52家),其中狂犬病暴露后预防处置门诊84家,现将最新全市狂犬病暴露后预防处置门诊一览表公布如下:



石家庄生育保险申报截止时间是什么时候
福州个人商业性购房贷款转住房公积金贷款