入选长沙紧缺急需人才集聚工程一类、二类、三类的人才,可分别获得50万元、30万元、15万元奖励补贴。以下是申请指南,供大家参考。
申报条件:
1. 申报单位应是在长沙市域内注册,具有独立法人资格,依法在长沙市纳税和缴纳社会保险的企业,并具备一定发展基础或产业规模。
2.申报人才人才于2017年6月21日以后来长沙创新创业,为长沙智能制造、文化创意、现代服务、社会民生等重点产业和重点领域迫切需要且相对紧缺的人才。应符合年度《长沙市高层次人才分类认定目录》中高级人才的相应条件(在同行业中具有较大影响力、处于领先地位的,可适当突破),从事岗位原则上须在其引进当年度发布的需求目录内,在长沙工作一年以上,并与用人单位签订3年以上劳动合同(聘用合同),或为企业法定代表人、第一大股东及持股30%以上的股东。引进的外籍人才,每年须在长沙市工作6个月以上。
申报入口:点击进入
申报材料:
1.主要成果证明材料(专利证书、产品证书、奖励证书、代表性论著等)
2.学历学位证书
3.职称证书
4.职业资格证书
5.申报单位及个人参保证明
6.其他需补充材料
7.单位营业执照
8. 长沙市紧缺急需人才申报表(保存后在按钮旁“导出”打印,签字盖章完上传清晰扫描件)
9.申报条件对应的应证资料
10.申报人有效身份证明【正反面】
11.劳动合同(聘用合同)、薪酬证明
供人才、企业下载的表格清单:
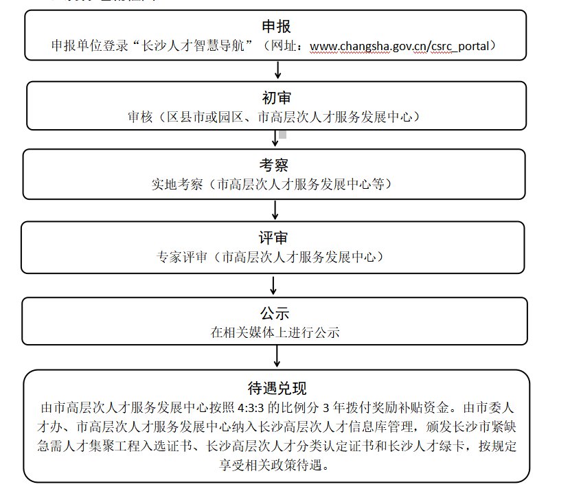
申请流程:
补贴标准:入选紧缺急需人才集聚工程一类、二类、三类,可分别获得50万元、30万元、15万元奖励补贴。





