长沙紧缺急需人才集聚工程奖励补贴标准(最新)

地方特产2022-05-18 01:48:04未知

  长沙紧缺急需人才集聚工程奖励补贴标准(最新)

  更新时间:2021年6月17日

  补贴标准:入选紧缺急需人才集聚工程一类、二类、三类,可分别获得50万元、30万元、15万元奖励补贴。

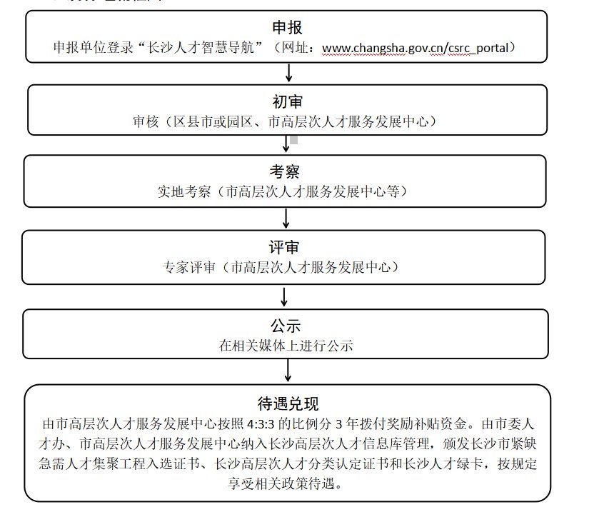
  申请流程:

  

  

本文标签: ,万元  ,紧缺  ,标准  ,更新时间  ,人才  

相关推荐

猜你喜欢

大家正在看