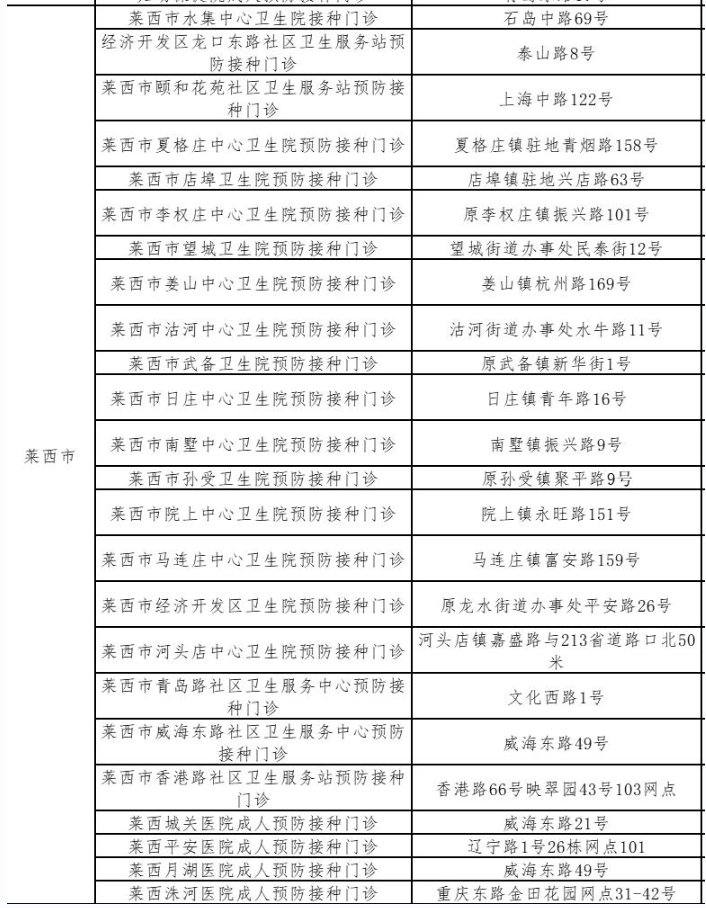
莱西市流感疫苗接种单位
| 莱西市水集中心卫生院接种门诊 | 石岛中路69号 | 81872916 | |
| 经济开发区龙☐东路社区卫生服务站预防接种门诊 | 泰山路8号 | 66030091 | |
| 莱西市颐和花苑社区卫生服务站预防接种门诊 | 上海中路122号 | 81873326 17685505339 | |
| 莱西市夏格庄中心卫生院预防接种门诊 | 夏格庄镇驻地青烟路158号 | ||
| 莱西市店埠卫生院预防接种门诊 | 店埠镇驻地兴店路63号 | ||
| 莱西市李权庄中心卫生院预防接种门诊 | 原李权庄镇振兴路101号 | ||
| 莱西市望城卫生院预防接种门诊 | 望城街道办事处民泰街12号 | ||
| 莱西市姜山中心卫生院预防接种门诊 | 姜山镇杭州路169号 | 86461789 | |
| 莱西市沽河中心卫生院预防接种门诊 | 沽河街道办事处水牛路11号 | ||
| 莱西市武备卫生院预防接种门诊 | 原武备镇新华街1号 | 58975097 | |
| 莱西市日庄中心卫生院预防接种门诊 | 日庄镇青年路16号 | 83482178 | |
| 莱西市南墅中心卫生院预防接种门诊 | 南墅镇振兴路9号 | 15192691627 | |
| 莱西市孙受卫生院预防接种门诊 | 原孙受镇聚平路9号 | ||
| 莱西市院上中心卫生院预防接种门诊 | 院上镇永旺路151号 | 58657865 | |
| 莱西市马连庄中心卫生院预防接种门诊 | 马连庄镇富安路159号 | 85435020 | |
| 莱西市经济开发区卫生院预防接种门诊 | 原龙水街道办事处平安路26号 | 86403128 | |
| 莱西市河头店中心卫生院预防接种门诊 | 河头店镇嘉盛路与213省道路☐北50 米 | 18553291671 | |
| 莱西市青岛路社区卫生服务中心预防接种门诊 | 文化西路1号 | 88470006 | |
| 莱西市威海东路社区卫生服务中心预防接种门诊 | 威海东路49号 | 83969336 | |
| 莱西市香港路社区卫生服务站预防接种 门诊 | 香港路66号映翠园43号103网点 | 81871528 | |
| 莱西城关医院成人预防接种门诊 | 威海东路21号 | 88475699 | |
| 莱西平安医院成人预防接种门诊 | 辽宁路1号26栋网点101 | 81875001 | |
| 莱西月湖医院成人预防接种门诊 | 威海东路49号 | 88476780 | |
| 莱西洙河医院成人预防接种门诊 | 重庆东路金田花园网点31-42号 | 87450000 | |
适宜接种人群
建议≥6月龄(出生后满180天)的人每年均接种流感疫苗,尤其是医务人员、重点场所人群、60岁以上的居家老年人、6-23月龄的婴幼儿、6月龄以下婴儿的家庭成员和看护人员等高危人群都建议接种,除非有禁忌证。
收费情况
目前,流感疫苗仍属于非免疫规划疫苗,公民自费、自愿接种。
打了新冠疫苗,还要打流感疫苗吗?
新冠肺炎和流感源于两种不同的病毒,即使已经全剂次接种过新冠肺炎疫苗,在冬春季来临前仍需接种流感疫苗。建议新冠肺炎疫苗与流感疫苗不同时接种,间隔时间至少大于14天。





