重庆跨省异地就医备案网上办理操作指南
网上办理方式:“国家医保服务平台”APP;“重庆市医疗保障局”微信公众号;“重庆市政府”APP;“ 国家异地就医备案”小程序。
具体操作指南:
(一)“国家医保服务平台”APP
入口:点此进入扫描二维码下载;或直接在应用商店搜索“国家医保服务平台”进行下载。
流程:
第一步:打开国家医保服务平台APP,依次点击首页【异地备案】-【异地就医备案申请】按钮,进入异地就医备案页面。

第二步:选择备案信息
根据自己的实际情况,选择“参保地”、“就医地”、”参保险种“、”备案类型“后,点击【开始备案】按钮。

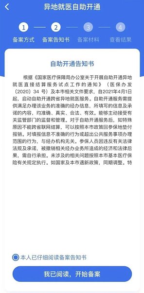
第三步:提交备案告知书
仔细阅读备案告知书,选中【本人已仔细阅读备案告知书】后,点击【我已阅读,开始备案】按钮。

第四步:填写备案材料
填写备案信息、联系人信息并上传相关材料。确认无误后,点击【提交备案】按钮。

第五步:查看备案结果
备案信息提交后,可以看到备案人的基本信息。点击【查看备案记录】按钮,可查询异地就医备案状态。

特别提醒:
若参保地的备案方式为“自助开通”,备案提交后,无需审核即可查看备案结果。
若参保地的备案方式为“快速备案”,备案提交后,需要等待审核,预计2-3个工作日。
(二)“ 国家异地就医备案”微信小程序
入口:点此进入扫码小程序码;或直接在微信搜索框搜索”国家异地就医备案“小程序。
流程:
第一步:进入小程序后,点击首页中间【异地就医备案申请】按钮,授权成功后,进入异地就医备案页面。

第二步:根据自己的实际情况,选择”参保地“、”就医地“、”参保险种“、”备案类型“后,点击【开始备案】按钮。

第三步:仔细阅读备案告知书后,选中【本人已仔细阅读备案告知书】后,点击【我已阅读,开始备案】按钮。

第四步:填写备案信息、联系人信息,完成备案人个人承诺电子书签名。确认无误后,点击【提交备案】按钮。

第五步:备案信息提交后,可以看到备案人的基本信息。点击菜单栏【备案记录】按钮,可查询异地就医备案状态。

特别提醒:
若参保地的备案方式为“自助开通”,备案提交后,无需审核即可查看备案结果。
若参保地的备案方式为“快速备案”,备案提交后,需要等待审核,预计2-3个工作日。
国家异地就医备案小程序不具备取消备案功能,备案成功后如需要取消,请先咨询参保地医保经办机构后,按当地规定办理。
(三)“重庆市医疗保障局”微信公众号
入口:在微信框搜索“重庆市医疗保障局”微信公众号
流程:
第一步:在“重庆市医疗保障局”微信公众号菜单栏中,点击”服务大厅“并进入。

第二步:进入“服务大厅”,在“服务页”中找到”备案服务“——“异地就医备案”,并进入。

第三步:选择”为自己备案”或“为他人备案“,并选择”参保险种“和”参保地“,点击确认。

第四步:填写自己的个人信息或他人信息,填写好后点击”提交备案“。提交后,可在服务页的个人查询中点击”跨省异地就医备案信息查询“查询进度。

(四)“重庆市政府”APP
入口:手机应用市场下载安装“重庆市政府”APP;

流程:
第一步:进入”重庆市政府”APP后,先进行注册登录,登录后,找到“渝快办”,在“我要办”点击“查看更多”;

第二步:在“我要办”界面,下拉找到“医疗保障”,点击“更多”,在点击“异地就医备案”进入信息填写界面;


第三步:选择备案对象(为自己备案、为他人备案),再选择“参保险种”和”参保地“,点击”确认“;

第四步:选择备案类型、填写好“就医地、开始日期、结束日期”等信息,再点击”提交备案“。提交后,可在”我的“中点击”我的办事——办理中“查看办理进度。






