海南电动车上牌网点
海口市电动自行车登记上牌服务网点
三亚市机动车、电动自行车登记上牌服务网点
机动车登记服务站
电动自行车带牌销售网点
儋州市电动自行车登记上牌服务网点
洋浦经济开发区电动自行车登记上牌服务网点
文昌市电动自行车、电动摩托车、电动轻便摩托车登记上牌服务网点
定安县电动自行车、电动两轮摩托车电动两轮轻便摩托车登记上牌服务网点
琼海市电动自行车登记上牌服务网点
万宁市电动自行车登记上牌服务网点
陵水县电动自行车、摩托车登记上牌服务网点
屯昌县电动自行车、电动两轮摩托车、电动两轮轻便摩托车登记上牌服务网点
五指山市电动自行车登记上牌服务网点
琼中县电动自行车登记上牌服务网点
保亭县电动自行车登记上牌服务网点
澄迈县电动自行车号牌、临时过渡号牌登记上牌服务网点
临高县电动自行车登记上牌服务网点
昌江县电动自行车登记上牌服务网点
乐东县电动自行车登记上牌服务网点
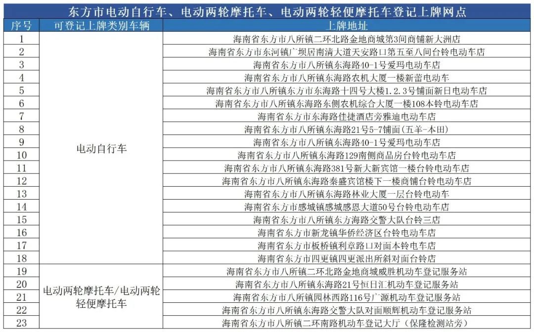
东方市
电动自行车、电动两轮摩托车
电动两轮轻便摩托车登记上牌服务网点
白沙县电动自行车登记上牌服务网点





