海口电动车上牌通知
系统将根据车主申领电子通行凭证的先后顺序分配上牌时间,届时会有短信进行通知,没有收到短信的请耐心等待!
错过预约时间办理登记上牌的,可通过“椰城交警”微信公众号自行预约每周六上午选择就近服务站办理,已申领的电子通行凭证有效期将延至2022年3月15日。
可以上路吗?
已经申请电子通行凭证的,可以上路行驶。
上牌材料
(一)车辆所有人身份证明原件,委托代办的需同时提交委托书和受托人的身份证明原件;
(二)购车发票原件;
(三)电动自行车产品合格证原件。
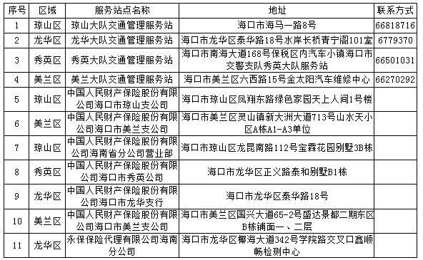
上牌地点
2022年1月4日(含)之前购买的符合国家新标准《电动自行车安全技术规范》(GB17761-2018),并获得CCC认证证书的,以及2021年7月24日(含)前购买的符合国家旧标准《电动自行车通行技术条件》(GB17761-1999)的电动自行车办理登记上牌服务网点如下:





