跨省办理婚姻登记所需证件:
一方居住证和双方户口簿、身份证(注:如有变化,请以试点地区具体要求为准)。
跨省办理婚姻登记试点地区:
2021年6月1日起至2023年5月31日,辽宁省、山东省、广东省、重庆市、四川省实施内地居民结婚登记和离婚登记“跨省通办”试点,江苏省、河南省、湖北省武汉市、陕西省西安市实施内地居民结婚登记“跨省通办”试点。
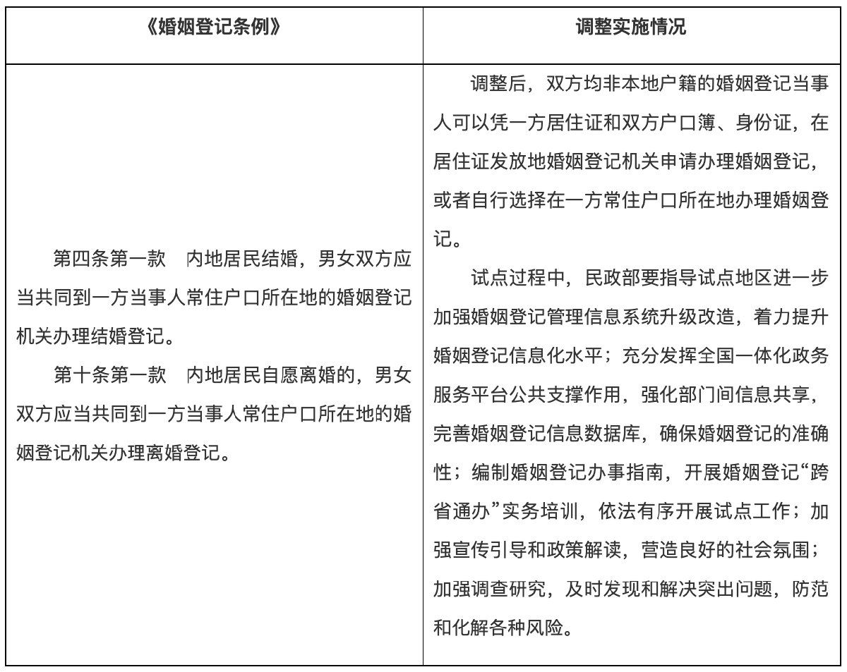
国务院决定在内地居民婚姻登记“跨省通办”试点地区暂时调整实施《婚姻登记条例》有关规定目录:
在试点地区,相应暂时调整实施《婚姻登记条例》第四条第一款、第十条第一款的有关规定。






