试点地区
结婚登记和离婚登记:辽宁省、山东省、广东省、重庆市、四川省
结婚登记:江苏省、河南省、湖北省武汉市、陕西省西安市
婚姻登记办理地点
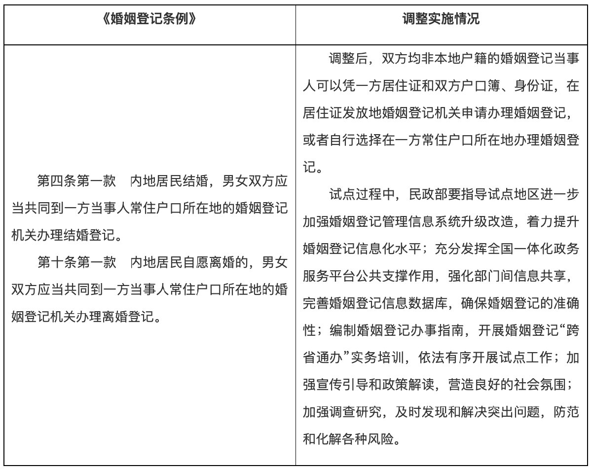
现行政策:到一方当事人常住户口所在地的婚姻登记机关办理
试点政策:在居住证发放地婚姻登记机关申请办理婚姻登记,或者自行选择在一方常住户口所在地办理

地方特产2022-05-18 00:45:42未知
试点地区
结婚登记和离婚登记:辽宁省、山东省、广东省、重庆市、四川省
结婚登记:江苏省、河南省、湖北省武汉市、陕西省西安市
婚姻登记办理地点
现行政策:到一方当事人常住户口所在地的婚姻登记机关办理
试点政策:在居住证发放地婚姻登记机关申请办理婚姻登记,或者自行选择在一方常住户口所在地办理
