东莞市民政局发布公告,今年6月1日(含)起,非东莞户籍可异地办理结婚、离婚登记!
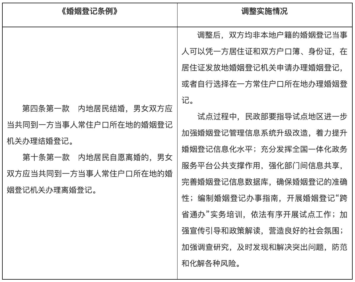
公告称,为方便群众就近办理婚姻登记,根据民政部、省民政厅统一部署,我市将在2021年6月1日至2023年5月31日期间,实行婚姻登记“跨省通办”。届时,持本市有效居住证的非莞籍市民,可以在市婚姻登记管理中心、民政局松山湖婚姻登记处办理结婚、离婚登记。
市婚姻登记管理中心地址:南城鸿福路199号市民服务中心1楼;办公电话:0769-22220199。
民政局松山湖婚姻登记处地址:松山湖创新科技园1号楼三层313号;电话:0769-23077799。
东莞婚姻登记服务热线:96993、12345
试点地区
结婚登记和离婚登记:辽宁省、山东省、广东省、重庆市、四川省
结婚登记:江苏省、河南省、湖北省武汉市、陕西省西安市





