海口电动车上牌预约
错过上牌时间的人员可以通过椰城交警微信公众号进行预约,在周六办理上牌手续。
登记上牌所需提交的材料
(一)车辆所有人身份证明原件,委托代办的需同时提交委托书和受托人的身份证明原件;
(二)购车发票原件;
(三)电动自行车产品合格证原件。
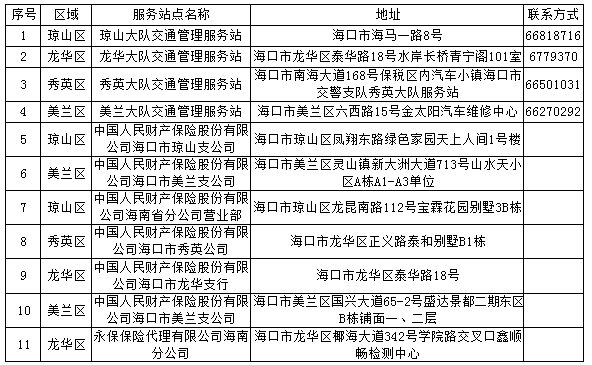
预约地点
2022年1月4日(含)之前购买的符合国家新标准《电动自行车安全技术规范》(GB17761-2018),并获得CCC认证证书的,以及2021年7月24日(含)前购买的符合国家旧标准《电动自行车通行技术条件》(GB17761-1999)的电动自行车办理登记上牌服务网点如下:





