西安市医疗保障局关于调整我市基本医疗保险特殊药品范围的通知市医保发〔2021〕35号
各区县、开发区医疗保障部门,西咸新区医疗保障局,市医疗保障经办服务中心、市医疗保险基金管理中心:
为保障参保患者基本医疗保险用药需求,减轻参保患者患重特大疾病的医疗费用负担,按照《陕西省医疗保障局关于调整陕西省基本医疗保险特殊药品范围的通知》(陕医保发〔2021〕19号)和《西安市医疗保障局关于进一步加强我市医疗保险特殊药品管理工作的通知》(市医保发〔2020〕16号)精神,现就调整我市基本医疗保险特殊药品(以下简称特药)范围有关问题通知如下:
一、 调整内容
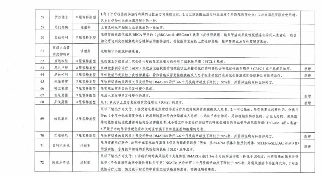
将维得利珠单抗等37种医保目录内药品纳入我市基本医疗保险特药管理范围;将硫培非格司亭(注射剂)、人凝血因子VIII(注射剂)、重组人血小板生成素(注射剂)、重组细胞因子基因衍生蛋白(注射剂)和替诺福韦二毗味酯(口服常释剂型)5种药品调出我市基本医疗保险特药管理范围。经上述调整后,我市纳入特药管理范围的药品共126种(详见附件)。
二、 支付规定
(一) 参加我市城镇职工、城乡居民基本医疗保险的人员使用特药所发生的费用(包括在特药定点医疗机构住院、门诊和在特药定点零售药店使用),须由参保人员个人按照一定比例先行自付相应的费用后(参保职工个人先行自付比例为4%、城乡居民个人先行自付比例为5%),城镇职工再按76%比例进行报销[除本条第(二)项所列药品],城乡居民再按60%比例进行报销。
(二) 为保障参保患者待遇不降低,参保职工使用咪喳立宾、吗替麦考酚酯、麦考酚钠、西罗莫司4种特药的报销比例维持不变,即先由参保职工个人按4%的比例自付相应的费用后,再按94%比例进行报销。
(三) 为保障参保患者用药的连续性,对使用硫培非格司亭(注射剂)等5种此次调出特药管理范围药品的患者,在本通知执行之日前已完成特药备案手续的,可继续享受特药待遇至当前备案周期结束。
三、优化经办服务
(一) 切实做好异地就医人员特药结算工作符合条件的省内异地就医人员,在就医地特药定点医药机构住院或门诊使用特药的,按我市异地就医相关规定执行。市医疗保障经办机构要结合我市异地就医门诊直接结算工作的推进情况,探索借助异地就医结算平台逐步实现特药省内异地就医门诊直接结算。
(二) 便捷特药备案和就医管理为方便参保患者就医,在用药备案周期内需要变更指定特药定点医疗机构的,可直接向拟变更的特药定点医疗机构直接申请,不需要再次重新认定;用药备案周期结束后仍需继续使用特药的,可直接在特药定点医疗机构延续特药备案有效期,不需要重新申请备案;参保患者因病情需要或按药品目录支付范围规定需使用2种及以上特药的,经两名或以上特药责任医师审核通过后,按特药规定执行;参保患者在特药定点医疗机构住院使用特药的,可由特药定点医疗机构医保部门负责审核报销。
(三) 积极探索开展“互联网+”特药医保支付服务参保人员在我市已签订“互联网+”医疗服务医保补充协议的特药定点医疗机构复诊并开具处方发生的特药费用以及复诊处方流转至定点零售药店等其指定的第三方机构发生的特药费用,比照线下医保规定的支付标准和政策支付。
(四)进一步扩大特药定点医药机构范围
市医疗保障经办机构要本着方便广大参保患者就医的原则,根据特药范围的扩大和使用人群的增加,适时调整和增补特药定点医药机构和特药责任医师。
本通知从2021年4月14日起执行。市医疗保障经办机构要按照本通知要求,及时做好我市医疗保险信息系统的调整工作,确保特药政策的按时落地。
附件:基本医疗保险特殊药品目录
西安市医疗保障局2021年4月7日





