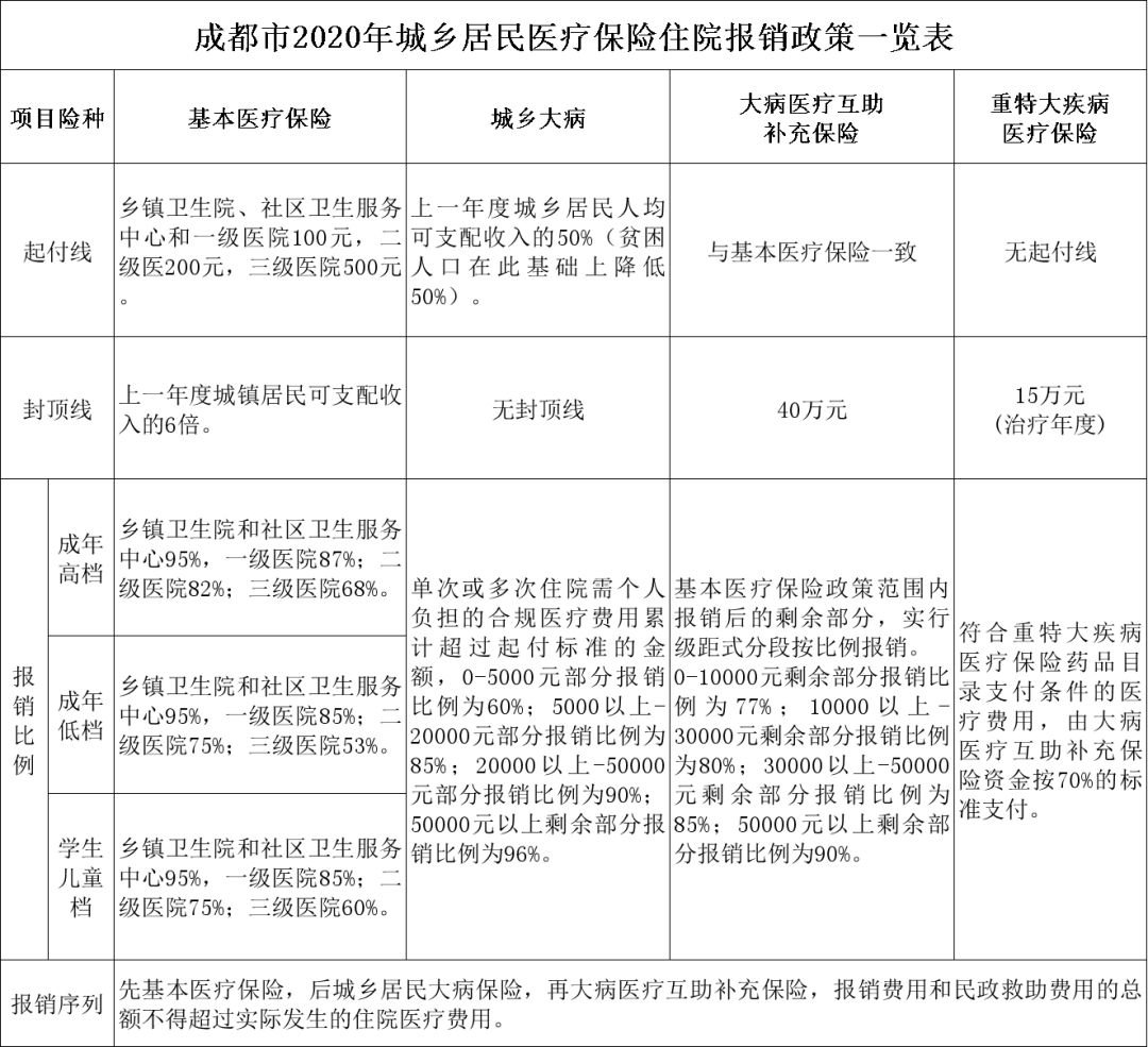
政策分析
城乡居民医保参保人,如果医疗费用过高,已经超出大病保险的报销起付线,还可通过大病保险进一步报销。
具体表现如下:
支付比例
目前实践来看,大病保险政策范围内的费用支付比例达50%以上,且保障水平在不断提升,2019年政府工作报告提出要求,政策范围内报销比例由50%提高至60%。
加大对贫困人口的支付倾斜力度
贫困人口的起付线降低50%,报销比例提高5个百分点,并取消封顶线。
医疗救助
贫困人口或低保对象还可以申请相应的医疗救助,详情请咨询当地医保部门。
1
2
这两张图有啥区别喃?
主要是基本医疗保险封顶线、城乡大病起付线和大病医疗互助补充保险档次的调整。
那没有办理备案登记在异地定点医疗机构发生的住院医疗费用报销比例又是好多?
按照成都市异地就医管理相关规定,应当办理异地就医备案登记和异地转诊备案登记的参保人员,未办理备案登记在异地定点医疗机构发生的非急救抢救住院医疗费用和办理了备案登记在备案地以外的定点医疗机构发生的非急救抢救住院医疗费用,起付标准和报销比例按照以下规定执行:
城乡居民基本医疗保险起付标准为800元;
城乡居民基本医疗保险报销比例按照成都市同级别定点医疗机构标准各缴费档次下降10%;
大病医疗互助补充保险报销比例各缴费档次下降10%;
城乡居民大病保险报销比例不变。





