太原市招生考试管理中心关于2022年中等职业学校毕业生对口升学招生考试工作的公告
根据《山西省教育厅关于做好2022年中等职业学校毕业生对口升学工作的通知》(晋教职成〔2021〕15号)和《山西省招行考试管理中心关于做好2022年中等职业学校毕业生对口升学招生考试工作的通知》文件精神,2022年部分高等院校继续从中等职业学校(含普通中专学校、职业中专学校、职业高中学校、成人中专学校、技工学校,下同)毕业生中对口招生,现将招生考试工作的有关事项公告如下。
一、招生对象及报名条件
(一)山西省中等职业学校应届毕业生及具有太原市户籍的省内外中等职业学校的往届毕业生均可报考。普通高中在校生、毕业生不得报考。
(二)根据《退役军人事务部等七部门关于全面做好退役士兵教育培训工作的指导意见》(退役军人部发〔2021〕53号)精神,对口升学考试报名前退出现役、具有高中阶段教育学校毕业证书的太原市户籍退役士兵,可在太原市报名参加我省2022年中等职业学校毕业生对口升学考试。
(三)所有报名考生均需思想品德好、遵纪守法、身体健康。
(四)报名参加对口升学考试的考生不能参加普通高考、普通高校各类单独招生考试;“三二分段”转段录取和五年一贯制专科注册的学生不能报名参加对口升学考试。
二、报名办法和程序
2022年对口升学考试实行“网上报名”“网上缴费”“现场确认”的报名办法。
市招生考试管理中心和有关学校均设立确认点。应届毕业生在就读学校进行现场确认;往届毕业生和退役士兵到太原市招生考试管理中心设立的确认点进行现场确认。
网上报名、网上缴费时间为2021年12月22日8时至28日18时,现场确认时间为2021年12月27日至30日,逾期不予补报和确认。
(一)领取考生号和初始密码
考生报名前须先到确认点领取考生号和初始密码。
(二)网上报名和网上缴费
考生凭考生号和初始密码登录“山西省中等职业学校毕业生对口升学考试网上报名系统”,认真阅读《中华人民共和国刑法修正案(九)》《最高人民法院 最高人民检察院关于办理组织考试作弊等刑事案件适用法律若干问题的解释》《国家教育考试违规处理办法》和《诚信报名考试承诺书》等,同意履行承诺后填写报名信息,并在报名系统缴纳报名考试费和专业测试费(美术类、音乐类、舞蹈类、表演类、外语类)。网上报名信息采集工作流程及缴费有关要求,详见《山西省中等职业学校毕业生对口升学网上报名系统考生使用说明书》。
考生要根据所学专业对照《2022年山西省对口升学招生专业类别、考试科目及时间》(附件1)、《2022年山西省对口升学职业技能考试招生专业类别、考试形式及时间》(附件2)填报招生专业类别和职业技能考试专业群,所学专业未涵盖在内的考生,可选报相近招生专业类别。
退役士兵根据实际需求,选报招生专业类别。
中医康复保健(含针灸推拿方向)专业的非视力残疾考生参加对口升学医学相关类“文化素质+职业技能”考试;视力残疾考生的报名、确认工作由山西省特殊教育中等专业学校统一组织。
考生须按规定时间完成“网上报名”和“网上缴费”。考生报名后,如因个人原因取消报考资格,报名费用不予退还。
(三)现场确认
已完成网上报名、缴费的考生,按规定时间到确认点进行现场确认,办理资格审查、考生数码照片采集、身份证信息采集、验证和信息确认等手续。凡未进行现场确认的考生,其报名一律无效。
1.须提交的材料
(1)应届毕业生必须持《居民身份证》《2022年山西省对口升学考生思想政治品德考核及报考资格登记表》;往届生除携带上述证件和表格外,还须携带中等职业学校毕业证、《户口簿》。退役士兵必须持士兵退役证、《居民身份证》《户口簿》《2022年山西省对口升学考生思想政治品德考核及报考资格登记表》《山西省退役士兵参加高等职业院校对口招生报名资格审查表》(从“山西招生考试网”下载)。
(2)符合下列条件的考生,确认时须交《2022年山西省对口升学考试奖励照顾考生登记表》(从“山西招生考试网”下载),并出具相关证书或证明材料:
2019年7月至2021年12月获得全国、全省职业院校技能大赛(中职组)一、二、三等奖的考生,须提供其获奖证书原件及复印件;归侨、华侨子女、归侨子女考生,须持市级(含)以上侨务办公室证明及相关材料;台湾省籍考生,须持台湾同胞联谊会证明及相关材料;军人烈士子女,须持有关证书和省军区政治工作局的证明,其他烈士子女须持有关证书和县(市、区)以上民政部门证明;退役士兵,须提供士兵退役证原件及复印件,在服役期间荣立二等功(含)以上或被大军区(含)以上单位授予荣誉称号的,还须提供获奖证书原件及复印件。
2.考生现场确认时,必须通过身份证阅读器进行身份证信息校验,未进行身份证信息校验的考生不能参加对口升学考试及录取。
3.各确认点按规定程序打印考生报名信息确认表和数码照片,信息确认表交考生本人校对。考生本人应认真核对报名信息确认表上的所有信息,核对无误后签名确认,不得代签。对考生确认过程中指出的错误信息,各确认点须及时更正,确保准确无误。经考生签名的信息确认表是投档录取及上报教育部进行电子注册的重要依据,要求考生自己认真校对。考生确认签名后,由于信息错误导致的后果完全由考生本人负责。
4.现场确认结束后,考生在规定时间内到确认点领取或从“山西招生考试网”下载《2022年山西省对口升学考生体格检查表》(贴一寸数码照片),到指定的二级甲等(含)以上医院或相应的医疗单位进行体检,并按要求将体检表交回确认点。
5.严格疫情防控措施。因受新冠肺炎疫情影响,考生在参加现场确认、体检时要出示近14天行程码、本人健康码“绿码”,如考生有中高风险等级地区旅居史,在参加现场确认、体检时须持有48小时内核酸检测阴性证明或能够出示包含核酸检测阴性信息的健康码“绿码”。各生源院校要认真落实疫情防控主体责任,针对顶岗实习阶段的考生,因时因地制定完善疫情防控管理办法,加强考生健康状况监测,确保考生健康报考。市招生考试中心、确认点做好确认、体检期间的疫情防控,配备充足的防疫物资,加强确认场所的清洁消毒,制定完善的防疫突发事件应急预案,加强工作人员的防疫培训和应急演练;对考生、工作人员进行体温测量,认真查验考生的行程码、健康码,要求考生、工作人员佩戴口罩,考生排队要间隔1米,防止考生聚集,要维持好现场秩序,确保广大考生、工作人员的生命安全和身体健康。
三、报考费用
报名考务费和专业测试费执行省物价局、省财政厅《关于中等职业学校对口升学招生报名考试收费的通知》(晋价费〔2003〕372号)的规定。
1.报名考试费每生90元
2.专业测试费(如下表)
四、思想政治品德考核
(一)考生的思想政治品德考核在现场确认前进行,主要考核考生本人的现实表现。考生可从确认点领取或从“山西招生考试网”下载《2022年山西省对口升学考生思想政治品德考核及报考资格登记表》,由考生所在学校或单位(没有工作单位的考生由户籍所在乡(镇)、街道办事处)党组织对考生的政治态度、思想品德作出全面鉴定。鉴定内容要完整、准确地填写在《2022年山西省对口升学考生思想政治品德考核及报考资格登记表》的有关栏内。对受过刑事处罚、治安管理处罚或其他违法违纪处理的考生,要提供所犯错误的事实、处理意见和本人对错误的认识及改正错误的现实表现等翔实材料,并加盖基层党组织印章,对其真实性负责。
(二)考生有下列情形之一且未能提供对错误的认识及改正错误的现实表现等证明材料的,应认定为思想政治品德不合格:
1.有反对宪法所确定的基本原则的言行或参加邪教组织,情节严重的;
2.触犯刑法、治安管理处罚法,受到刑事处罚或治安管理处罚且情节严重、性质恶劣的。
五、体检
考生的体检工作在2022年3月15日前进行,由各确认点负责组织。体检医院须设在二级甲等(含)以上医院或相应的医疗单位,主检医生应由具有副主任医师以上职称、责任心强的医生担任。主检医院和相应的医疗单位须按教育部、卫生部、中国残疾人联合会印发的《普通高等学校招生体检工作指导意见》(教学〔2003〕3号)和教育部、卫生部《关于普通高等学校招生学生入学身体检查取消乙肝项目检测有关问题的通知》(教学厅〔2010〕2号)的有关要求对考生进行体检,作出相应的、规范准确的结论,并将体检结论认真填写在《2022年山西省对口升学考生体格检查表》上,加盖医院公章,对其真实性负责。非指定的医疗机构为考生作出的体检结论无效。
考生须在《2022年山西省对口升学考生体格检查表》上如实填写本人既往病史,体检医院要在每个考生的体检表上认真填写“报考专业指导建议”中的项目,并签署意见。
考生对体检结论有异议,可以向市招生考试管理中心提出复检申请,由市招生考试管理中心安排在指定的市级复检医院体检,3月25日前作出复检结论。考生若对市复检结论仍有异议,可由市招生考试管理中心在3月30日前向省招考中心提出复检申请,由省招考中心统一安排在终检医院进行体检并作出最终裁定结论,录取时以终检结论为准。对在体检工作中弄虚作假的相关人员,要根据有关规定严肃处理。
六、考试
对口升学考试实行全省统一单独命题、单独考试、单独录取。
(一)考试科目、内容及时间
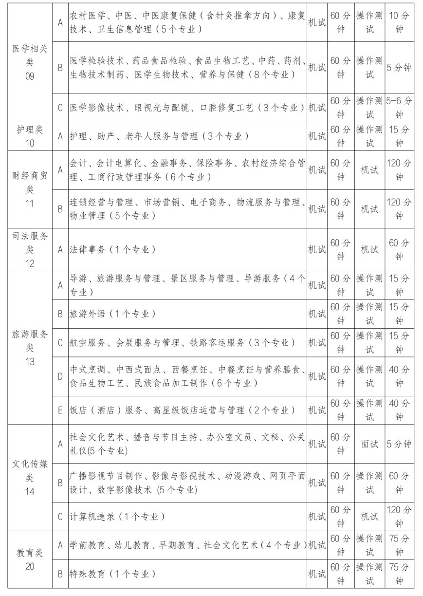
2022年对口升学考试继续试行“文化素质+职业技能”的考试办法。文化素质考试科目为语文、数学、英语3科。信息技术类、加工制造类、土木水利类、交通运输类、资源环境类、石油化工类、种植园艺类、养殖类、医学相关类、护理类、财经商贸类、司法服务类、旅游服务类、文化传媒类、教育类根据不同专业进行职业技能考试;外语类专业进行口语测试;音乐类、舞蹈类、表演类、美术类专业进行专业测试。
中医康复保健(含针灸推拿方向)专业的视力残疾考生,由山西卫生健康职业学院组织命题、考试。
1.文化素质考试。
文化素质考试实行闭卷笔试,每科满分100分,总分300分,本科、专科考试内容相同,考试时间为2022年6月7日、8日(附件1)。
考试时,考生需将各科试题的答案全部涂写在答题卡上,答在试题上的一律无效。各市招生考试管理中心和确认点负责指导和培训考生正确涂写答题卡。
2.职业技能考试。
职业技能考试分专业基础知识考试和基本技能实际操作考试两部分,专业基础知识考试采取机试的形式,基本技能实际操作考试采用操作测试、机试或现场面试的形式,考试内容根据《山西省中等职业学校学生对口升学技能考试大纲》确定,考试结果综合体现为“合格”或“不合格”。
专业基础知识和基本技能实际操作考试范围,考前在“山西招生考试网”公布。
职业技能考试在2022年4月10日至30日进行。各专业具体考试时间、办法、地点等事宜另行通知。
3.专业测试。
音乐类、舞蹈类、表演类、美术类的考生要进行专业测试;外语类的考生要进行口语测试。
美术类专业测试科目为色彩,测试时间为3小时(6月8日下午2∶30—5∶30),考生所用画具、马扎自备,作画须用水粉、水彩颜料,不得用油画颜料;其他类测试工作由省招考中心委托有关院校组织实施,具体事宜另行通知。测试院校要严格按省招考中心规定做好测试工作,确保测试工作公平、公正。6月17日,测试院校向省招考中心报送专业测试成绩册及光盘(一式四份)。
(二)诚信教育
考生要树立诚信考试意识。考试前一周,考生到确认点认真阅读《中华人民共和国刑法修正案(九)》《最高人民法院 最高人民检察院关于办理组织考试作弊等刑事案件适用法律若干问题的解释》和《国家教育考试违规处理办法》,签订《考生诚信考试承诺书》后,领取《准考证》。考生凭《准考证》和《居民身份证》参加文化素质考试。
七、成绩复查
对口升学文化素质考试各科试卷全部采取网上评阅的方式。
6月26日,考生可登录“山西招生考试网”查询成绩。考生如对本人成绩有疑义,可于6月28日至29日在原确认点申请成绩复查,复核结果由确认点负责通知考生。
八、奖励照顾政策
(一)参加职业院校技能大赛(中职组)各比赛项目获得全国一、二、三等奖的考生在文化素质总成绩中分别加40分、30分、20分;获得全省一、二、三等奖的考生在文化素质总成绩中分别加20分、15分、10分。
(二)获得职业院校技能大赛(中职组)全国等级奖和全省一等奖的考生可申请免试到相应专业的高职院校学习;也可先享受加分照顾参加本科院校录取,若未被本科院校录取,可免试到相应专业的高职院校学习,由考生自主选择。
以上政策,2019年7月-2022年5月所获奖项有效。
(三)信息技术类、加工制造类、土木水利类、交通运输类、资源环境类、石油化工类、种植园艺类、养殖类、医学相关类、护理类、财经商贸类、司法服务类、旅游服务类、文化传媒类、教育类等15类专业考生,对获得上述比赛一、二、三等奖的,免试相应专业职业技能,视为职业技能考试成绩合格。
以上政策,2019年7月—2021年12月所获奖项有效。
(四)归侨、华侨子女、归侨子女、台湾省籍考生、退役士兵在文化素质总成绩中加10分。烈士子女、在服役期间荣立二等功(含)以上或被大军区(含)以上单位授予荣誉称号的退役军人,在文化素质总成绩中加20分。
(五)职业技能考试合格的退役士兵考生可享受照顾加分参加本科院校录取,也可免文化素质考试参加高职院校录取。
(六)同一考生若符合多项加分条件的,只能取最高一项进行加分,不作累计。所有获得加分奖励资格和免试资格的考生以教育部、省教育厅公布的竞赛文件为准,审查合格的加分考生名单,在“山西招生考试网”进行公示,未经公示的考生不得享受相关加分奖励和免试入学政策。
九、填报志愿
考生网上填报志愿在考试成绩公布后进行。对口升学本科分普通本科院校和独立学院、民办院校两批,每批分别设五个平行志愿,专科设八个平行志愿。考生可在7月初登录“山西招生考试网”,按照公布的招生计划填报志愿。
填报志愿期间,考生可查看、修改自己的志愿信息,填报志愿结束后,不能再修改。
为了严格执行国家相关规定,切实维护招生正常秩序,考生必须慎重填报志愿,招生部门按考生志愿投档后,考生不得申请退档,不得转录到其它院校,否则即视为考生放弃被录取资格。
附件1
附件2





