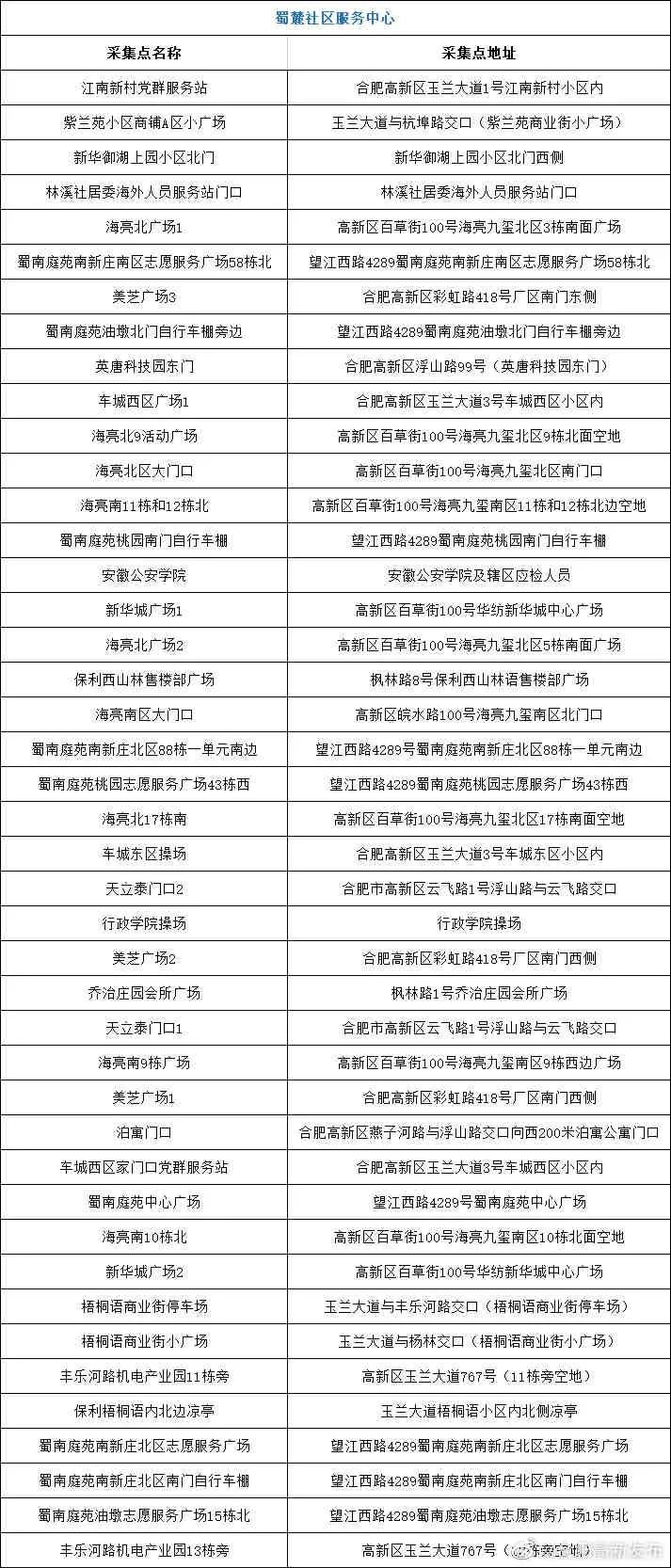
4月21日合肥高新区蜀麓社区核酸采样点分布表:
为更好服务保障广大市民疫情自我防护需要,市疫情防控指挥部决定,在蜀山区、经开区、高新区范围内,对所有人员开展免费核酸检测,这既是进一步在区域性开展实战演练,也有助于做好既有病例影响的摸底筛查。
核酸检测时间为2022年4月21日6时—24时。
地方特产2022-05-17 23:38:59未知
4月21日合肥高新区蜀麓社区核酸采样点分布表:
为更好服务保障广大市民疫情自我防护需要,市疫情防控指挥部决定,在蜀山区、经开区、高新区范围内,对所有人员开展免费核酸检测,这既是进一步在区域性开展实战演练,也有助于做好既有病例影响的摸底筛查。
核酸检测时间为2022年4月21日6时—24时。
广西惠桂保参保须知内容(广西医保惠桂保)