东莞市三限房建设标准
一、总则
为优化我市住房供应体系,保障在莞从业无房人员的住房需求,政府采取市场化运作方式,通过限定地价、限定住房价格、限定销售对象,设定购房优惠政策和产权处分限制条件,面向符合条件的人群建设一批三限房住宅项目。
(一)三限房建设应符合《东莞市土地利用总体规划》《东莞市城市规划管理技术规定》的要求。
(二)三限房首期考虑在5个园区、镇街开展试点建设和管理工作。
(三)三限房建设遵循适用、经济、安全、绿色、美观原则。
二、基本规定
(一)三限房建设项目,应统筹规划、优化设计、科学建造,满足居住者对美好生活的需求。
(二)三限房建设项目应符合城市总体规划、住房建设规划及控制性详细规划要求。充分利用城市基础设施与公共资源,集约利用土地资源。
(三)三限房建筑设计应满足住宅类型适宜、单元布局紧凑、套型功能实用、结构体系合理、立面造型美观的要求。
(四)三限房建设项目应进行全装修,且室内装修应按照建筑、装修一体化设计实施。小区内公共配套设施应同期交付。
(五)三限房建设项目应保证合理的建设工期和造价。
(六)三限房建设项目应执行我市绿色建筑现行政策要求。
(七)三限房建设项目应按《东莞市城市规划管理技术规定》执行。
三、建筑设计
(一)一般规定
1.三限房设计应采用平面与竖向较规则、抗震性能较好的结构体系。
2.三限房应采用多套住房组合单元。单元平面布局紧凑,减少公摊面积。
3.户型设计应分区合理,布局紧凑,功能空间规整,流线通畅,尽量减少套内交通面积。
4.三限房户型设计相同面积段应尽量统一,实现户型通用性。
5.三限房的住宅部分首层应设置架空活动空间,层高不应大于6米;住宅层高不应小于2.9米。
6.非人防地下室层高不大于3.7米,人防区地下室不大于3.9米。地下室顶板园林区域考虑1.2~1.5米覆土。
7.电梯载客重量不小于1050千克,其中一部为可容纳担架的电梯。
(二)建筑设计
三限房采用两梯(电梯)多户组合,单元设计应布局合理,楼梯、电梯及设备管井布置紧凑,尽量减少走道、过厅等公共交通面积。
(三)套型设计
1.三限房住宅要求单套建筑面积70~80平方米。
2.套内基本功能空间的使用面积:双人卧室面积不小于9平方米;单人卧室面积不小于6平方米;起居室(厅)不应小于10平方米;厨房使用面积不应小于4平方米;卫生间使用面积不应小于2.5平方米。
(四)室内设计
1.厨房和餐厅设计
(1)厨房与餐厅宜相邻布置;
(2)厨房各种管线集中铺设;
(3)厨房采用推拉门、折叠门以节约空间。
2.卫生间设计
卫生间应将洗漱、洗浴、便器分开布置。
3.阳台设计
(1)阳台应配置固定晾衣架;
(2)预留洗衣机位置,并设置相应的给排水管道,及洗衣机专用地漏。
4.储藏空间设计
根据户型设计,结合室内装修,设置适量的储藏空间(储藏柜)。储藏空间可采用成品装配式柜体。
(五)日照要求
三限房建设项目日照标准应符合现行《民用建筑设计统一标准》《住宅建筑规范》《住宅设计规范》和《东莞市城市规划管理技术规定》等现行国家技术标准。
四、设备要求
(一)一般规定
1.三限房配套设置给水、排水、电力、通讯、网络、电视、通风、燃气和消防等设施设备,其设置类型及部位应符合建筑功能及现行相关标准的规定。
2.配备门禁系统,实现小区内住房闭合式管理,便于统一管理。
3.户内应设置楼宇对讲、入侵报警、火灾自动报警等基本智能产品。
(二)给排水设计
1.给排水管道应布置到户内各用水器具。
2.给水采用“一户一表”的供水方式,采用智能水表。
3.生活给水系统在增压供水时,应选用节能、安全、可靠的增压设施和供水方式。
4.预留洗衣机位置,并设置相应的给排水管道,及洗衣机专用地漏。
5.采用节水型用水器具和配件。
(三)电气设计
1.住宅内电源插座的设置数量,应符合以下规定:
2.住宅内电话、有线电视、宽带信息插座设置数量,应符合以下规定,并满足《住宅区和住宅建筑内光纤到户通信设施工程设计规范》要求:
3.卫生间开关安装在门外。厨房、卫生间的插座为防水、防溅型,并设有漏电保护装置。
(四)通风与空调设计
1.厨房排油烟机的排气管通过烟道排放,烟道采取防止支管回流和竖井泄漏及防火的措施。
2.无外窗的卫生间应设置通风竖井,并采取防止支管回流和竖井泄漏及防火的措施。
3.每户起居室、卧室外墙应预留分体空调室内外机位置和预留孔。
(五)燃气设置要求
每户按一个双眼灶和一个燃气热水器设置。
五、景观园林标准
(一)一般规定
小区人车分流,不设置露天车位,地面设置硬质消防应急通道及扑救场地。设置运动场地、儿童游乐场地、器械健身区及慢行步道系统。小区周边为通透式围墙。
(二)园林建设标准
六、室内装修标准
三限房全装修交付,室内装修经济、适用、环保,满足基本使用要求。
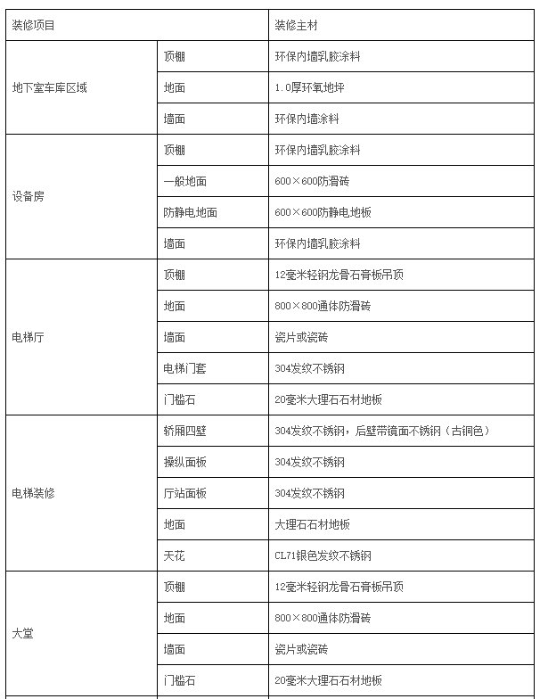
(一)公共区域装修标准
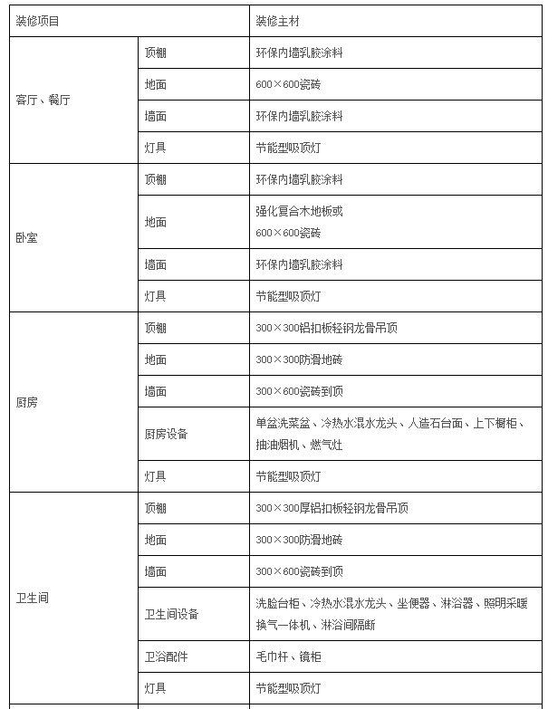
(二)住宅套内装修标准
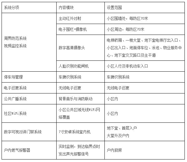
七、小区智能化设备标准
八、建造费用估算





