机动车驾驶人违法记分满分教育适用于在一个违法记分周期内累积记分达到12分及以上的机动车驾驶人。教育时间为7日,包括网络教育和现场教育,现场教育时间不少于2日,每日教育时间累计不少于3小时。
用户通过该功能可以申请 现场教育 或 现场+网络教育 方式来完成满分教育。
机动车驾驶人完成满分学习后,请到公安交通管理部门参加道路交通安全法律、法规和相关知识考试。
互联网注册用户在互联网登录后,点击【满分审验业务】→【满分教育申请】进入审满分教育申请流程。
办理业务用户类型:互联网注册的个人用户。
申请入口:
业务流程及操作说明
步骤1:【选择城市】
在该步骤,用户选择现场教育城市。请从列出的城市中选择一个教育城市,点击【下一步】。
【阅读业务须知】
在该步骤,请用户认真阅读其内容,如下图所示。同意的,点击【阅读并同意】进入步骤2【教育方式】
步骤2:【教育方式】
在该步骤,用户选择教育方式,并确认现场教育天数(系统自动计算最少需要参加现场教育天数,选择天数不能少于该值)。选择"现场+网络教育"方式,请确保具备网络学习条件(电脑、摄像头、带宽)。 点击【下一步】,进入步骤3:【选择场次】。
步骤3:【选择场次】
在该步骤,用户选择教育日期、教育地点,点击【查询】。在查询结果列表中选择相应天数的教育场次。确认后,点击【下一步】,进入步骤4:【确认申请】。
步骤4:【确认申请】
在该步骤,用户请认真核实申请信息,当确认无误后,点击【申请】,操作界面如下图所示:
用户申请成功后,进入步骤5【申请成功】。
步骤5:【申请成功】
在该步骤,用户已申请成功,请在规定的时间内参加相应的教育场次完成满分教育。
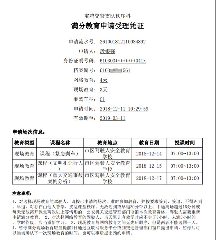
打印凭证:
用户可以点击【打印凭证】按钮打印申请受理凭证(需安装pdf阅读器)。
2. 注意事项
(1)驾驶人满分教育时间为七日,每日教育时间累计不得少于三小时,其中现场教育时间不得少于二日。
有下列情形之一的,现场教育时间不得少于五日: ①大型客车、牵引车、城市公交车、中型客车、大型货车(以下简称大中型客货车)驾驶人; ②校车驾驶人; ③除本记分周期外,最近连续两个记分周期中有一个记分周期有记满12分记录的。
有下列情形之一的,应当全部采取现场教育形式开展满分教育: ①在一个记分周期内有两次以上达到12分的; ②累积记分达到24分以上的驾驶人; ③除本记分周期外,最近连续三个记分周期中有两个记分周期有记满12分记录的。
(2)申请成功后,参加教育有效期3个月,可以通过窗口提出1次延期申请,申请后延期3个月。有效期内未完成教育的,教育记录作废,需重新申请满分教育。
(3)申请参加网络教育时,请按要求进行至少3小时的网络学习。
(4)申请参加现场教育时,请选择就近现场教育地点,并根据场次要求,携带本人有效身份证原件按时参加现场教育。 对于扰乱课堂秩序、无故迟到或早退30分钟以上的、中途离场超过15分钟或者无故离开课堂两次以上等情形的,取消本次现场教育;存在替学等情形的,取消其本次教育资格,三年内不得通过网络进行满分教育。





