根据《南昌市养犬管理条例》有关规定,南昌推进重点管理区内犬只狂犬病强制免疫工作,推进城市文明养犬,保障公众健康和卫生安全。
免费接种对象:
南昌重点管理区内犬只,可免费注射狂犬疫苗
免费疫苗种类:
疫苗为进口的兽用狂犬疫苗(英特威、梅里亚),大家可自行为狗狗选择。
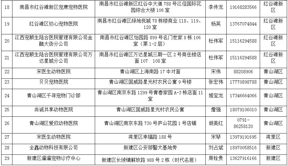
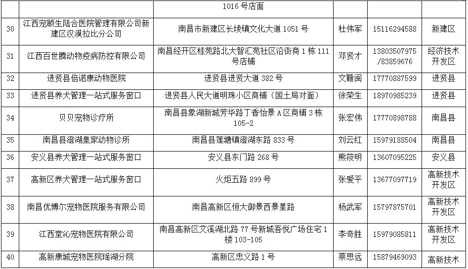
51个犬只狂犬病疫苗免疫接种点:



注意事项:
1、犬主应当定期携带犬只到免疫点接种狂犬疫苗,并领取《南昌市犬只狂犬病免疫证》(下称“免疫证”)。
2、犬主可将犬只送免疫注射点实施犬只绝育术或绝育鉴定,以取得相关证明。
3、初生幼犬三月龄时进行狂犬疫初次免疫,十二月龄进行第二次免疫,以后每年免疫一次。
4、免疫证有效期为一年,免疫证到期前三十日内,犬主应当送犬只再次进行免疫并换领免疫证。





