合肥临时社保卡如何申领?
金融社保卡丢失、损坏无法使用或正在办理过程中,急需持卡就医、购药或办理其他业务的,可以携带有效身份证件(代办同时须携带代办人有效身份证件)在人社部门社会保障卡业务经办窗口申领临时卡。
临时卡有效期为3个月,在领取正式卡后,应交临时卡交回申办窗口,否则正式卡无法正常使用,如临时卡丢失,须缴纳工本费18元。
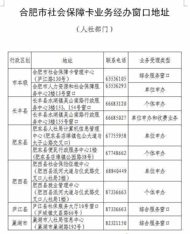
办理地点和电话:

地方特产2022-05-17 22:30:50佚名
合肥临时社保卡如何申领?
金融社保卡丢失、损坏无法使用或正在办理过程中,急需持卡就医、购药或办理其他业务的,可以携带有效身份证件(代办同时须携带代办人有效身份证件)在人社部门社会保障卡业务经办窗口申领临时卡。
临时卡有效期为3个月,在领取正式卡后,应交临时卡交回申办窗口,否则正式卡无法正常使用,如临时卡丢失,须缴纳工本费18元。
办理地点和电话:
