郑州社保卡业务银行办理网点一览
1.在市政务服务大厅及各区县市社保经办机构的各项社保卡业务办理,均支持代办,需提供双方有效身份证件。合作金融机构的社保卡服务窗口,因涉及社保卡金融账户的激活,成年人需本人持身份证办理,为未成年人代办则以社保卡对应合作金融机构的业务规定为准。
2.各合作金融机构的社保卡服务窗口均支持办理即时制卡业务,如有急用卡需求,可选择就近的网点办理。
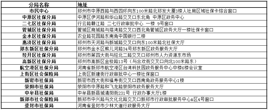
市政务服务大厅(市民中心)、各区县市社保经办机构、各合作金融机构社保卡服务窗口地址详情见如下附图:
















1





