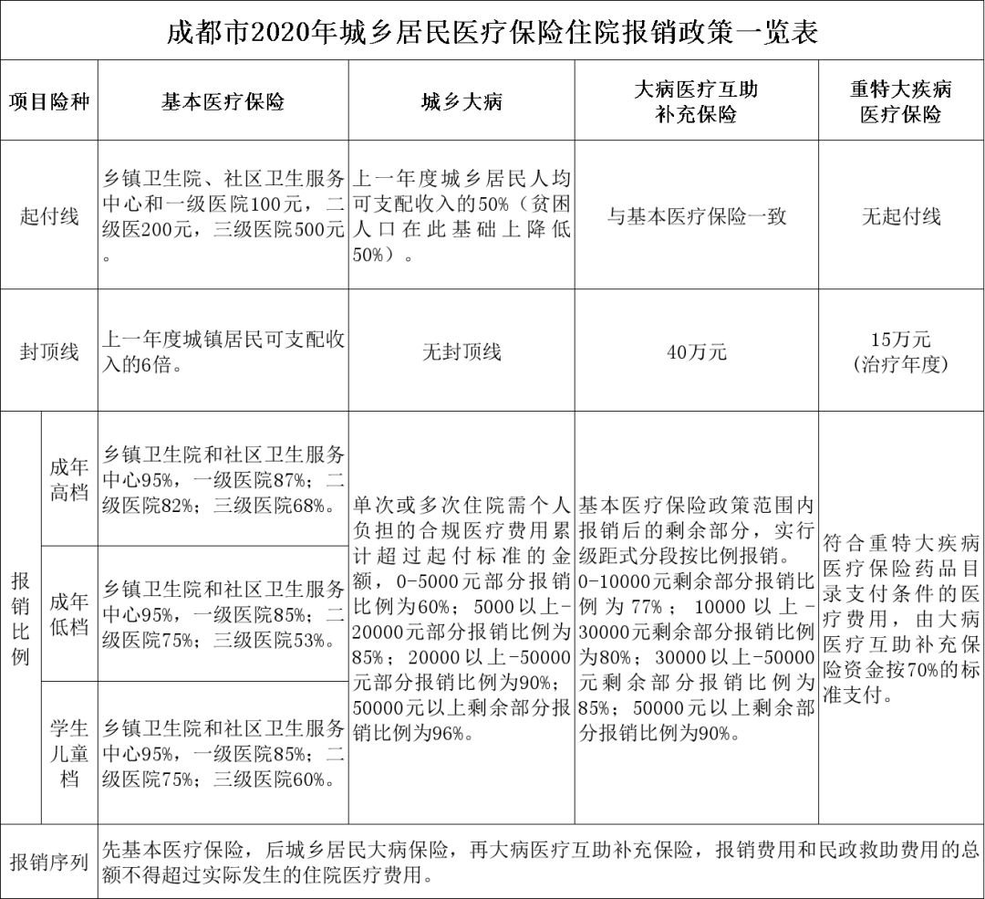
学生儿童档参保人员(含大学生)住院医疗费用报销比例为:乡镇卫生院、社区卫生服务中心95%,一级医疗机构85%,二级医疗机构75%,三级医疗机构60%。
城乡居民基本医疗保险起付标准为乡镇卫生院、社区卫生服务中心100元,一级医疗机构100元,二级医疗机构200元,三级医疗机构500元。

按照我市异地就医管理相关规定,应当办理异地就医备案登记和异地转诊备案登记的参保人员,未办理备案登记在异地定点医疗机构发生的非急救抢救住院医疗费用和办理了备案登记在备案地以外的定点医疗机构发生的非急救抢救住院医疗费用,起付标准和报销比例按照以下规定执行:↓
城乡居民基本医疗保险起付标准为800元;城乡居民基本医疗保险报销比例按照我市同级别定点医疗机构标准各缴费档次下降10%;大病医疗互助补充保险报销比例各缴费档次下降10%;城乡居民大病保险报销比例不变。





