合肥第三代社保卡办理地点:
在我市合作银行即制卡服务网点(下简称“即制卡网点”)和均可办理三代卡。我市合作银行均提供即时制卡服务,具体网点可通过扫码下方二维码进行查询。
合肥社保卡即时制卡服务网点一览表:点击查看
办理流程和所需材料详见下表:
温馨提示:建议您直接前往合作银行即制卡网点申办三代卡,目前我市共有425家即制卡网点(后期将继续拓展),您可就近办理现场领卡,并可社保、金融功能双激活一站式办结。人社部门社保卡经办窗口仅可激活社保功能,金融功能仍需至发卡银行激活。
地方特产2022-05-17 21:37:15佚名
合肥第三代社保卡办理地点:
在我市合作银行即制卡服务网点(下简称“即制卡网点”)和均可办理三代卡。我市合作银行均提供即时制卡服务,具体网点可通过扫码下方二维码进行查询。
合肥社保卡即时制卡服务网点一览表:点击查看
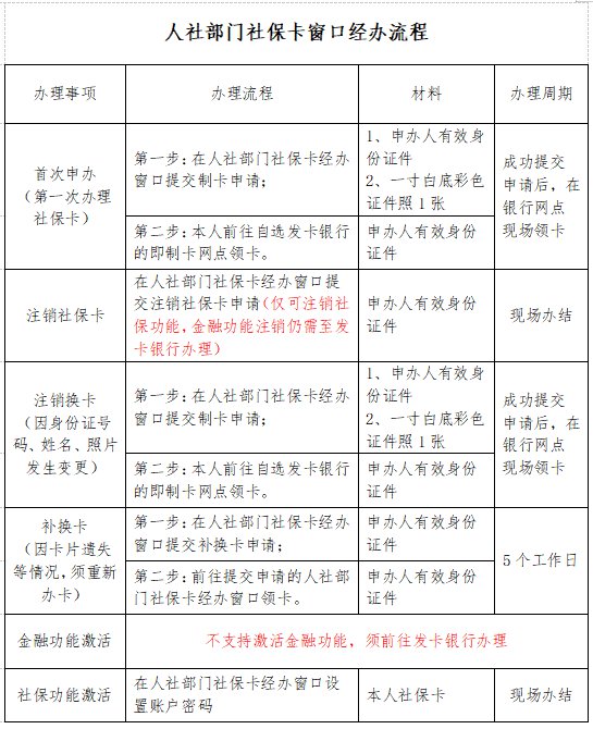
办理流程和所需材料详见下表:
温馨提示:建议您直接前往合作银行即制卡网点申办三代卡,目前我市共有425家即制卡网点(后期将继续拓展),您可就近办理现场领卡,并可社保、金融功能双激活一站式办结。人社部门社保卡经办窗口仅可激活社保功能,金融功能仍需至发卡银行激活。