二代卡和三代卡都有哪些应用场景?
二代卡读卡方式为插卡式,而三代卡增加了“非接触”芯片,拓展了应用场景。目前,二代卡和三代卡的各类应用场景的情况,如下表:
社会保障卡是持卡人享有社会保障服务权益的凭证,是政府提供政务民生服务的重要载体。它既是一张社保卡,可用于电子凭证、信息记录、自助查询、金融支付、待遇领取,也是一张办事卡、民生卡、就医卡、银行卡,此外,合肥市即将实现使用三代社保卡乘坐地铁和公交。
地方特产2022-05-17 21:37:08佚名
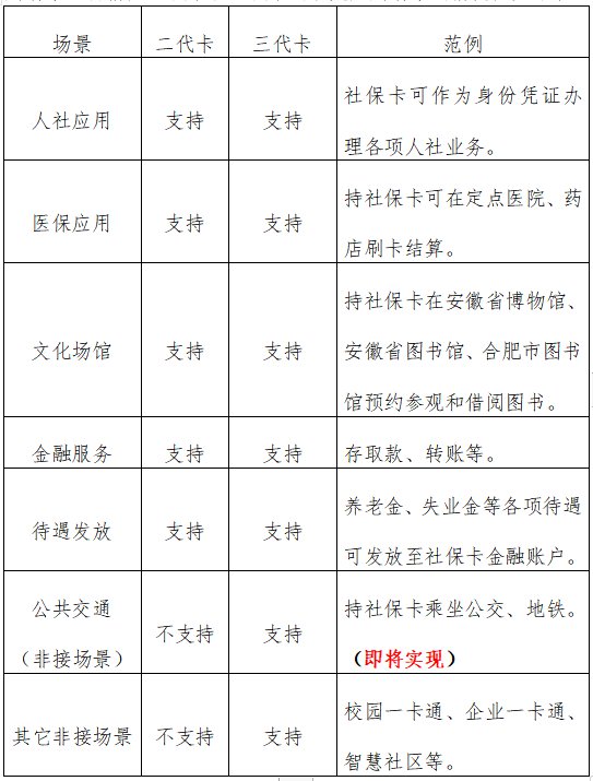
二代卡和三代卡都有哪些应用场景?
二代卡读卡方式为插卡式,而三代卡增加了“非接触”芯片,拓展了应用场景。目前,二代卡和三代卡的各类应用场景的情况,如下表:
社会保障卡是持卡人享有社会保障服务权益的凭证,是政府提供政务民生服务的重要载体。它既是一张社保卡,可用于电子凭证、信息记录、自助查询、金融支付、待遇领取,也是一张办事卡、民生卡、就医卡、银行卡,此外,合肥市即将实现使用三代社保卡乘坐地铁和公交。