2021同安幼儿园网上报名指南
☑报名时间: 8月11日至8月15日
☑公布录取时间: 8月20日
☑报名方式
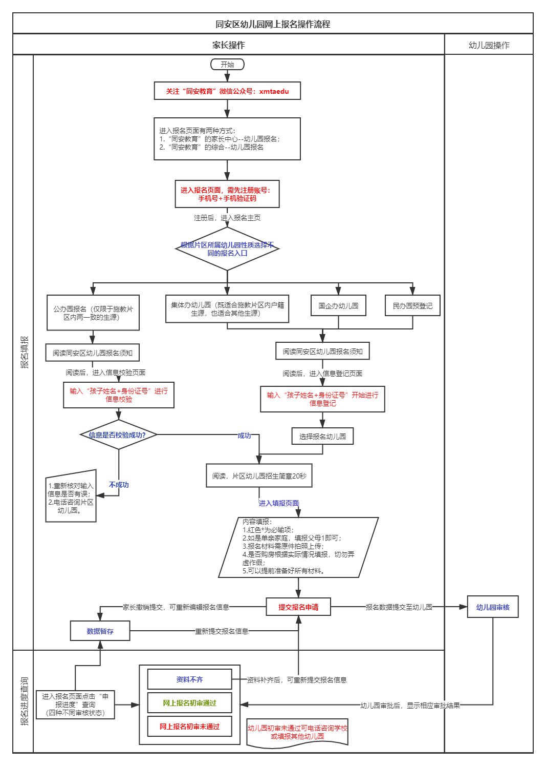
1. 关注“同安教育”微信公众号:xmtaedu
2. 集体办园、国企办园、民办园的也可用幼儿园报名小程序进入报名。(具体可咨询相关幼儿园)
温馨提醒:
1.纳入公办性质幼儿园招生片区内的户籍适龄幼儿基本信息,前期各幼儿园已摸排出来并导入了报名系统。家长只要选择“公办园报名”,并使用幼儿姓名和身份证号就可进入施教片区幼儿园预报名。
2.没有公办性质幼儿园的片区,家长可就近选择集体办园、国企办园、民办园进行预登记。
☑报名流程:
1、 点击“同安教育”微信公众号菜单栏中的“综合” 。
或 点击菜单栏中的“家长中心”, 点击“幼儿园报名”。
2、在同安幼儿园报名内输入手机号码,点击“获取验证码”;把收到的验证码填入,点击“登录”即可进入信息登记页面。
3、进入信息登记页面,根据实际情况,选择“公办园报名”或者”民办园预登记”、”国企办幼儿园”、“集体办幼儿园”, 请家长认真阅读须知内容,勾选“我已阅读理解并同意须知”,点击“下一步”。输入孩子姓名、身份证号。点击“信息验证”。
(1)不属于 公办性质幼儿园招生对象
点击“信息校验”, 如页面提示“您好,信息校验失败,请重新核实您录入的孩子信息是否有误!或您孩子的户籍信息不在公办园施教片区内,请线下核实!可咨询您施教片区幼儿园”。 如信息无误表示孩子不属于区属公办性质幼儿园招生对象,无法报名公办园,可选择就近民办园填报。幼儿园电话可点击“咨询电话”查看。
(2)属于公办性质幼儿园招生对象
点击“信息验证”,阅读“填报须知”20秒,勾选“我已阅读并同意须知”,即可填写相关信息登记。
1. 根据界面提示,父母应填写学生信息、父母信息和房产信息。其中,孩子及父母基本信息系统已自动填充展现,父母应再次核对并完善信息。
2. 父母一为必填项,父母二为选填,请完善父母一、父母二相关信息。(注意:系统提醒短信发送到父母一的手机号码上,请务必保证父母一的手机号码准确无误。)
3. 如家庭是多孩(多孩是指同一年龄段适龄幼儿), 需多次填报孩子信息。
温馨提示:
①带红色“*”项为必填项;
②扫描身份证或户口证件可自动填写;
③报名材料拍照如不清楚,可查看示例照片。
#FormatImgID_9#
#FormatImgID_10#
#FormatImgID_11#
4、房产信息
①如勾选有房产父母填写招生对象片区内房产情况,填写房产信息。
②如所购房产还未办理厦门市土地房屋权证或不动产权证书,填写在土房局备案的购房合同编号。
③若已取得产权,请填写产权证号。(详细可参照示例照片)。
④填写购房信息后,还需上传房产证明材料(如产权证号页、备案合同号页等)。
⑤如无房产则勾选否。
5、提交登记信息
①信息登记完毕后,确认信息准确无误后,勾选“诚信保证”。
②点击下方的“提交登记”完成本次信息登记。
6、提交登记信息
信息登记成功后,页面显示申报记录审核状态。页面下方可对登记信息进行查看详情、撤销报名申请。
7、信息登记提交后,学校会对报名信息进行审核,家长登录该页面查询信息校验结果。如有校验不通过的,及时修改对应信息。具体录取结果学校以幼儿园通知为准。
8、撤销登记页面,确认撤销后,报名信息状态为“数据暂存”。可通过“编辑报名详情”修改信息,修改完成请务必记得点“提交申请”按钮。
温馨提示:
修改信息后,请及时提交登记信息。未提交申请无法进入审核,请谨慎操作。





