为贯彻落实国家、省、市义务教育招生政策,进一步规范和加强我区义务教育阶段学校招生管理工作,维护良好的教育生态,促进学校均衡发展,根据《中华人民共和国义务教育法》《中华人民共和国民办教育促进法》《中共中央 国务院关于深化教育教学改革全面提高义务教育质量的意见》《广东省教育厅关于进一步规范普通中小学招生入学工作的指导意见》(粤教基〔2020〕3号)《广州市来穗人员积分制服务管理规定实施细则》(穗来穗规字〔2021〕1号)《广州市义务教育学校招生工作指导意见》(穗教规字〔2021〕3号)等文件精神,结合我区实际,特制定本工作方案。
一、加强招生工作的组织领导和招生行为管理
(一)招生工作要贯彻“公开、公平、公正”的原则,遵纪守法,廉洁自律,自觉接受纪检监察部门和社会公众的监督。
(二)各镇街要成立招生工作领导小组,负责所属镇街学校的招生管理工作。招生工作领导小组负责本镇街的招生工作并受理招生投诉。各镇街有关招生工作事宜,须由本镇街招生工作领导小组集体研究决定,并形成会议纪要。
(三)各镇街招生工作领导小组要采取多种形式,做好招生的生源情况摸底和政策宣传工作,做到制度公开、办事公开、张榜公示。对社会和家长普遍关心的问题,要认真解释,以取得各方面的理解和支持。
二、招生工作的基本原则
(一)属地管理原则。区政府负责组织全区义务教育学校开展招生工作,促进义务教育优质均衡发展,履行控辍保学责任,健全义务教育保障长效机制。区教育行政部门指导各镇街教育指导中心、各镇街招生工作领导小组及各义务教育阶段学校解决在招生过程中遇到的问题和困难。各镇街招生工作领导小组负责本辖区义务教育学校招生工作的统筹、规划、组织、协调、实施及管理。各镇街招生工作领导小组下设办公室,设在属地镇街教育指导中心。
(二)免试就近入学原则。严格按照“学校划片招生、生源就近入学”的要求,推进义务教育学校招生免试就近入学全覆盖。公办学校招生坚持免试就近入学原则;民办学校招生坚持免试入学原则,在核准的招生计划与招生范围内根据统一安排进行招生。坚持小学一年级“零起点”教学,严禁学校以考试或任何变相考试形式进行招生。全面取消义务教育学校各类特长生招生。
义务教育民办学校原则上面向属地区招生,无寄宿条件的民办学校不得跨区招生;有寄宿条件且确有跨区招生需求的民办学校,其跨区招生计划由属地区教育行政部门初核后报市教育行政部门核准,跨区招生计划不超过总计划的50%。对报名人数超过招生计划的义务教育民办学校,通过电脑派位方式随机录取。
(三)人户一致原则。义务教育公办学校学位分配坚持以实际居住地为依据、人户须一致的原则。“人户一致”主要是指适龄儿童户籍地址与其父母或者其他法定监护人所提供的实际居住有效文书资料(房屋所有权证、不动产权证书、房管部门认可的购房合同及发票、宅基地使用证、集资房权属资料、经登记备案的租赁合同等)地址一致。
用于小学入学登记的实际居住地有效文书资料为2022年5月1日后取得的家庭,该住宅单元需满足无以往业主小孩在对口地段小学在读一至六年级(同一家庭适龄儿童申请入学的除外)。
用于初中入学登记的实际居住地有效文书资料为2022年5月1日后取得的家庭,该住宅单元需满足无以往业主小孩在对口地段初中在读七至九年级(同一家庭适龄儿童申请入学的除外)。
三、公办学校招生
(一)招生对象。小学招生对象为6周岁以上儿童。凡具有中华人民共和国国籍、2022年8月31日前(含8月31日)年满6周岁的儿童,不分性别、民族、种族、家庭财产状况、宗教信仰等,应当入学接受规定年限的义务教育。已入读小学并取得学籍的适龄儿童不在当年小学招生范围内。初中招生对象为符合入读条件的小学毕业生,已入读初中并取得初中学籍的不在当年招生范围内。
(二)招生信息发布。区教育行政部门应通过增城区人民政府官方网站、区教育行政部门官方微信公众号等渠道向社会公布招生信息,公布内容包括中小学招生报名地段(或划片范围)、招生计划、招生条件、招生程序、咨询电话等信息。各镇街招生工作领导小组要合理制定本年度所属镇街的招生工作方案,并通过报纸、电视、网络等多种渠道向社会公布本镇街招生方案或招生报名指引。
(三)报名资料准备。适龄儿童父母或其他法定监护人准备好报名所需资料,提供原件核对和提交复印件给学校留档。所需材料如下:
1.户口簿。父(母)或其他法定监护人及其子女或被监护人的居民户口簿(复印件需复印户口簿首页加本人页面);
2.实际居住地有效文书资料。父(母)或其他法定监护人的房屋所有权证、不动产权证书、房管部门认可的购房合同及发票、宅基地使用证、集资房权属资料、经登记备案的租赁合同等。其中提供房产的,适龄儿童的父母或其他法定监护人须拥有该房产50%以上(含50%)份额。
适龄儿童的父母没有房产(在广州市范围内没有房产),使用三代以内直系亲属房产申请入学的,房产权属为祖父母全权所有或三代以内直系亲属全权(100%)共有。申请学生户籍地址与三代以内直系亲属房产地址相同的,按“人户一致”“免试就近入学”原则进行安排学位。
提供租赁房屋作为住址为适龄儿童申请入学的,必须核查申请人是否有房产(适龄儿童属增城区外广州市内户籍的,要求广州市内无房产,适龄儿童属增城区内户籍的,要求申请入学镇街内无房产)。各镇街教育指导中心安排房产核查,申请人不需要提供房产查册材料。已租赁给他人居住的房产,如果已使用申请入学的,原则上五年内不再为房产业主或其他承租者安排该房产学区的学位(同一家庭适龄儿童申请入学的除外)。
3.小学入学需要提交儿童预防接种证(按卫生健康部门要求进行查验)。
4.初中入学需要提交加盖毕业学校公章的学生基本情况表(由毕业学校登录学籍管理系统打印)。
(四)招生地段。各镇街招生工作领导小组结合区域内适龄学生人数、地理状况、交通状况、学校规模及布局、招生方式等因素,按照就近入学原则合理划分公办小学招生地段。划分公办小学招生地段时,学生居住地与学校距离原则上在3公里以内。划分公办初中招生范围时,学生居住地与学校距离原则上在5公里以内。就近入学不等同于直线距离最近入学。招生地段划定后要保持相对稳定。确因本行政区域内公办学校布局调整,改造、撤并、新增公办学校,本行政区域内户籍适龄儿童入学需求无法完全满足或其他特殊情况需要进行较大调整的,各镇街招生工作领导小组应邀请相关单位和家长代表参与,进行审慎论证,并原则上提前一年通过增城区人民政府网站、微信公众号等渠道进行公示,报当地政府审定、向教育行政部门报备,之后向社会公布;对公办学校招生地段进行少量微调的,应做好征求意见、审慎论证和矛盾化解等工作,报区政府批准,并于当年4月5日前公告。公办学校招生地段一经划定,必须按划定的地段进行招生。
(五)公办小学报名及学位安排
具有广州市户籍的适龄儿童的父母或其他法定监护人于2022年5月6日至10日登录“广州市义务教育学校招生报名系统”(http://zs.gzeducms.cn)填写报名信息。适龄儿童的家庭不具备网上报名条件的,其父母或其他法定监护人可在报名时段内前往地段小学现场提出申请,地段小学必须设专人提供网上报名服务接受报名。网上报名登记成功后,于5月21日至23日(根据报名时网上预约的时间)到报名学校进行资料审核。学校初审通过后,将符合录取资格的适龄儿童名单和资料交镇街招生工作领导小组复审和确认,同时交区教育行政部门基础教育科备案。公办小学于6月10日前确定地段生录取结果并通知学生及其家长。6月25日进行公办小学新生注册。
各镇街招生工作领导小组按“人户一致”原则安排本区户籍适龄儿童入读对口地段小学。
具有广州市户籍“人户不一致”的适龄儿童,各镇街招生工作领导小组在保证“人户一致”学生学位的基础上,可以实际居住地为主,接受其报名,在学位允许的情况下可为其统筹安排学位,具体细则由各镇街招生工作领导小组制定。
增城区户籍适龄儿童确因疾病、出国等特殊原因逾期未报名的,其父母或其他法定监护人可于8月25日至8月26日按规定递交补报名申请并提交报名资料,镇街招生工作领导小组可根据剩余学位情况统筹安排公办学位。
(六)公办初中报名及学位安排
公办初中由小学毕业学校统一报名或由其父母或其他法定监护人向户籍所在地教育指导中心报名。5月15日前各小学要做好小学毕业生资料的初审并交镇街教育指导中心,各镇街教育指导中心会同初中学校于6月9日前做好拟录取学生的资料审核,确定录取名单,并于6月15日前将符合录取资格的学生名单交区教育行政部门基础教育科备案。公办初中学校于6月23日将录取结果通知学生及其家长,于7月9日组织新生注册。
具有增城区户籍且在户籍地段公办小学就读的小学应届毕业生,由就读公办小学统一报名,由属地招生工作领导小组按免试就近入学的原则安排入读公办初中。
具有增城区户籍且在户籍地段外学校或民办学校小学毕业的学生,要求到户籍地段内公办初中学校就读的,由其父母或其他法定监护人于5月6日向户籍所在地教育指导中心提出申请,并提交报名资料,经户籍所在地招生工作领导小组审核,对符合条件回户籍所在地升学者,可按该镇街小学毕业班学生升学的办法安排升学。
具有广州市其他10区户籍的小学应届毕业生,在我区公办小学就读,需要继续在我区升学的,提交报名资料,可由就读公办小学统一报名,经入学镇街招生工作领导小组审核符合申请条件后,在学位允许的情况下,由镇街招生工作领导小组按本镇街入学办法统筹安排学位。需回户籍所在地升学的小学毕业生,按户籍所在地升学办法升学。
凡在我区升读初中的小学毕业生,其户籍地址与实际居住地址不一致的,由各镇街招生工作领导小组在保证“人户一致”学生学位的基础上,以实际居住地为主,在学位允许的情况下,为其统筹安排学位。具体办法由各镇街招生工作领导小组制定。
四、民办学校招生
(一)义务教育民办学校招生基本要求
1.核定招生计划。义务教育民办学校原则上不得跨区招生,其面向本区的招生计划由区教育行政部门直接核定。属地区生源的界定依据为:穗籍学生,以其户籍,或其小学毕业学籍界定属地区;非穗籍学生,以其本人或父母(或其他法定监护人)其中一方的《广东省居住证》(或具同等功能和效力的其他有效证件)地址,或其小学毕业学籍界定属地区。有寄宿条件且确有跨区招生需求的民办学校,其跨区招生计划先报区教育行政部门初核;区教育行政部门根据学校近年生源分布、宿位数等情况,并结合区域内学位供求情况等研判,初步核定学校的跨区招生计划后,报市教育局核准。各校跨区招生计划不超过总计划的50%,面向市内外区招生。
2.电脑派位录取。报名人数小于或等于招生计划数的民办学校,实行直接录取;民办学校在“广州市义务教育学校招生报名系统”向拟录取的新生发出预录取通知,适龄儿童的父母或其他法定监护人收到预录取通知后完成网上确认程序,民办学校直接确认录取名单。报名人数大于招生计划数的民办学校,实行电脑派位录取。电脑派位工作由区教育行政部门统一组织实施。电脑派位结束后,区教育行政部门公布电脑派位结果并及时通知适龄儿童的父母或其他法定监护人,同时按要求向市电教馆反馈电脑派位结果以便查询。符合直接录取或经电脑派位,并在规定时间内注册的学生,民办学校不得拒绝接收。
3.九年一贯制学校和十二年一贯制学校(小学、初中为同一办学许可证或在同一用地红线范围内的学校)初中招生时,应首先通过直升或电脑派位方式招收自愿报读本校初中的小学毕业生,区教育行政部门在网上报名开始前做好学校招生计划审核工作,并核准已由九年一贯制学校、十二年一贯制学校、小区配套的民办学校等按本区规定录取的学生。已核准录取的,不能再报其他民办学校,若要参与其他民办学校的录取,必须向确认录取的学校提交放弃学位安排的书面申请。学校同意后将放弃书面申请书报区教育行政部门备案。
4.补录。未完成招生计划的民办学校可在规定时间内补录。民办学校招生补录时,应优先招录本区的报读学生,有剩余招生计划再补录其他区报读学生。补录名单报区教育行政部门备案。
(二)民办小学招生
需要报读我区民办小学的适龄儿童的父母或其他法定监护人于5月10日至17日(9:00至21:30)登录“广州市义务教育学校招生报名系统”(http://zs.gzeducms.cn)填写报名信息。适龄儿童的家庭不具备网上报名条件的,申请人在报名时段内前往拟报名的民办小学现场提出申请,民办小学须设专人提供网上报名服务接受报名。6月2日至6月8日,申请人登录报名系统填报志愿(系统开放时间:6月2日—7日9:00至21:30;6月8日9:00至16:00)。6月14日,民办小学电脑派位。6月20日至6月22日,适龄儿童的父母或其他法定监护人登录民办小学报名系统上进行录取确认(系统开放时间:9:00至21:30),6月25日进行新生注册。7月18日至7月22日,民办小学进行第一次补录;8月22日至8月26日,民办小学进行第二次补录。
小区配套的民办小学起始年级原则上优先招收本小区住宅业主子女入学。经审核符合条件报名人数小于或等于招生计划数的民办学校,实行直接录取;报读人数超过招生计划的,由区教育行政部门组织电脑派位。小区配套民办小学要求于5月9日前完成本小区住宅业主子女招生。
结合我区实际,民办幼儿园、民办中小学校为同一举办者或同一教育集团举办,且为同一法定代表人〔以《中华人民共和国民办学校办学许可证》和民办非企业登记证或工商营业执照(营利性)为准〕,可采用直升方式招生。民办幼儿园毕业的适龄儿童可通过自愿报读方式直升民办小学(严禁择优)。是否符合直升条件,由民办中小学、民办幼儿园向区教育行政部门提出申请后由区教育行政部门认定。小区配套民办小学同时办有符合同一举办者或同一教育集团举办,且为同一法定代表人的幼儿园的,优先招收本小区住宅业主子女入学后,仍有剩余学位的,才可以通过幼儿园直升方式招收非本小区住宅业主子女。幼儿园直升需符合至少近两年在本园就读,即至少以中班为起点入园(以幼儿园学籍或入园缴费凭证为准)。从2021年起设置了三年过渡期,其中2021年不设定至少近两年在本园就读的条件;2022年需符合至少近一年在本园就读,至少以大班为起点入园(以幼儿园学籍或入园缴费赁证为准);2023年起,需符合至少近两年在本园就读。经审核符合条件的幼儿园毕业生人数小于或等于招生计划数的,实行直接录取;经审核符合条件的幼儿园毕业生人数超过招生计划的,由区教育行政部门组织电脑派位。符合幼升小直升招生要求于5月9日前完成。具体报名流程详见附件1-4。
(三)民办初中招生
需要报读我区民办初中的小学六年级毕业生的父母或其他法定监护人于5月23日至5月30日登录“广州市义务教育学校招生报名系统”填写报名信息(系统开放时间:9:00至21:30)。6月16日至6月20日网上填报志愿(系统开放时间: 6月16日至19日9:00至21:30;6月20日9:00至16:00)。不具备网上报名条件小学毕业生家庭,可向就读小学提出申请,由学校提供网上报名服务。报读人数小于招生计划,实行直接录取,报名人数超过招生计划的,6月28日进行电脑派位录取。7月3日至7月5日,适龄儿童少年父母或其他法定监护人登录民办初中报名系统进行录取确认。7月18日至7月22日,民办初中进行第1次补录;8月22日至8月26日,民办初中进行第2次补录。
属于九年一贯制的民办初中招生时,首先通过直升或电脑派位方式招收自愿报读本校初中的小学毕业生。学校按直升方式招收自愿报读本校初中的小学毕业生,报读人数小于学校招生计划,实行直接录取,剩余的招生计划公开招生。符合直升条件的报读人数大于招生计划,通过电脑派位录取。小升初直升要求小学毕业生近三年(即四至六年级)连续在本校就读,具体以广州市学籍信息为准。从2021年起设置近三年过渡期,其中2021年不设定近三年连续在本校就读的条件;2022年小学毕业生要求满足近一学年(六年级)连续在本校就读;2023年小学毕业生要求满足近两学年(即五至六年级)连续在本校就读;2024年起,小学毕业生要求满足近三年(即四至六年级)连续在本校就读。具体以广州市学籍信息为准。由学校提供直升的学生名册以及放弃直升的学生名册(须附上家长签名的自愿直升或放弃直升确认书),属地教育指导中心和区教育行政部门进行审核,符合直升条件的方可直升。
属于小区配套的九年一贯制民办初中完成自愿报读本校初中的小学毕业生后,招生计划有剩余的,原则上优先招收本小区的住宅业主子女入学,如果报读的小区住宅业主子女(非直升)人数小于剩余学位数,实行直接录取。如果报读人数超过剩余招生计划,则实行电脑派位录取。电脑派位后仍未完成的招生计划,对外公开招生。
九年一贯制民办初中于5月23日前完成本校直升招生,小区配套民办初中于5月23日完成本小区住宅业主子女招生,未完成的招生计划对外公开招生。具体报名流程详见附件1-4。
五、照顾性儿童少年入学
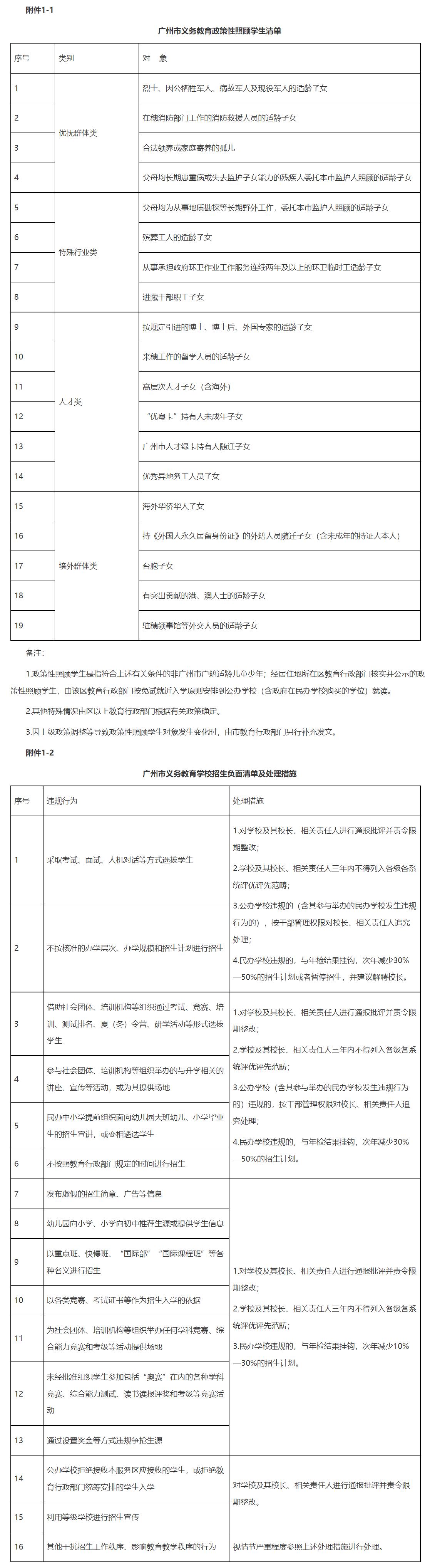
(一)政策性照顾学生入学。政策性照顾学生的审核要严格执行国家、省、市的有关规定,不得随意扩大政策性照顾学生的范围和条件。符合政策性照顾学生的,其父母或其他法定监护人于5月6日至5月10日到教育指导中心报名并提交资料。经过镇街教育指导中心按规定核实并公示的政策性照顾学生,由镇街招生工作领导小组按“免试就近入学”原则统筹安排到公办学校就读。政策性照顾学生的具体条件见附件1-1。
(二)港澳居民随迁子女入学。符合《关于做好港澳居民随迁子女接受义务教育工作的通知》(增穗教领办〔2020〕1号)文件规定的港澳居民随迁子女,其父母或其他法定监护人可于5月6日至5月10日到教育指导中心报名并提交资料。经过镇街教育指导中心按规定核实并公示的港澳居民随迁子女,由镇街招生工作领导小组按“免试就近入学”原则统筹安排到公办学校就读。
(三)延缓入学和残疾儿童入学。具有本区户籍的适龄儿童,因身体状况等特殊情况需要延缓入学的,由其父母或其他法定监护人向户籍所在地镇街教育指导中心提出书面申请,并报区教育行政部门审核批准;延缓入学期满时,应即入学。各镇街招生工作领导小组要妥善安排残疾儿童入学,要积极做好福利机构供养的孤残儿童入学工作,努力为不同类型和不同程度的残疾儿童提供多种形式的学习机会。
(四)军人子女和高层次人才子女入学。各镇街招生工作领导小组根据《广东省教育厅 广东省军区政治部关于军人子女教育优待办法的实施细则》(政干〔2013〕138号)的规定落实军人子女入学。根据《广州市增城区人才奖励支持办法(试行)》(穗增组通〔2019〕46号)规定落实高层次人才随迁子女入学。
(五)抗击一线医疗工作人员子女入学。各镇街招生工作领导小组根据《广东省教育厅 广东省卫生健康委员会关于做好抗击一线医疗卫生工作人员子女优待工作的通知》(粤教基函〔2020〕11号)的规定,落实抗击一线医疗工作人员子女入学。
六、来穗人员随迁子女积分制入学
各镇街招生工作领导小组要把来穗人员随迁子女教育纳入当地义务教育范畴,统一规划,统一管理,保障来穗人员适龄儿童、少年接受义务教育的权利。对在户籍所在地有监护条件的来穗人员随迁子女,可回户籍所在地就读;在户籍所在地没有监护条件确需在增城区就读的,其父母或其他法定监护人可按照《增城区来穗人员随迁子女接受义务教育实施细则》的规定,通过积分制方式申请入读公办学校起始年级。
七、工作要求
(一)加强招生计划管理。各镇街招生工作领导小组要做好统筹规划,组织有关人员切实做好生源的调查摸底工作,核实本地区小学适龄儿童入学人数和小学毕业生升学人数,在摸查测算的基础上提出当年镇街内公办学校招生计划,由区教育行政部门统一报区政府审定并向市教育行政部门报告后,正式下达并向社会公布。学校招生计划下达后不得随意调整;确需调整的,应由区政府批准并报市教育行政部门审核同意。未经批准的招生计划无效,对超出招生计划部分的新生区教育行政部门不予办理学籍。
(二)做好本行政区域内户籍适龄儿童、少年特殊个案入学工作。各镇街招生工作领导小组应妥善做好本行政区域内户籍适龄儿童、少年入学工作。因特殊情况,本镇街内无法解决的,镇街招生工作领导小组应主动与增城区教育行政部门有关科室协商解决;对于一些跨行政区域难以界定的个案,相关镇街招生工作领导小组可提出解决建议,报区教育行政部门核准。
(三)落实学生编班和学籍管理工作。当年招生工作结束后,学校应按随机编班原则做好学生编班工作,并在校内公示栏公示编班结果。学校需于当年9月15日前做好学籍信息收集、汇总、校验、上报工作。学校要严格落实“一人一籍,人籍一致,籍随人走”的学籍管理要求,严禁“人籍分离”“双重学籍”等情况出现。
八、违规招生行为及其处理
各学校要贯彻落实国家、省、市教育行政部门相关政策精神,规范招生行为,不得以考试或任何变相考试形式进行选拔招生,不得增加学生的负担。严禁学校或学校借助机构等对报读的学生、家长组织任何形式的测评和调研,不得发布虚假招生简章、广告等信息。
各镇街招生工作领导小组要密切关注辖区内学校的招生情况,及时查处、纠正义务教育学校违规招生行为。各义务教育学校严格按照上级部门招生文件精神开展招生工作,规范招生行为。
对义务教育学校招生违规行为,无论单位或个人,均按照《广州市义务教育学校招生负面清单及处理措施》(见附件1-2)内容严肃处理。各学校要切实按照“阳光招生、廉洁招生”原则,对招生各个环节必须建立廉政风险防控机制,确保招生工作公开透明。
九、其他
本方案由增城区教育行政部门负责解释。
附件:
1-1.广州市义务教育政策性照顾学生清单
1-2.广州市义务教育学校招生负面清单及处理措施
1-3.增城区义务教育学校招生工作时间安排
1-4.增城区义务教育民办学校招生报名工作流程
1-5.2022学年增城区公办小学招生计划表
1-6.2022学年增城区公办初中招生计划表
1-7.2022学年增城区民办学校招生计划表
附件1-4
增城区义务教育民办学校招生报名工作流程
一、民办小学
(一)小区配套民办小学招生和幼升小直升招生(5月9日前)
小区配套民办小学招生和民办幼儿园、民办中小学为同一举办者或同一教育集团举办,且为同一法定代表人的幼升小直升招生,要求5月6日前做好预报名登记和资格初审工作,5月7日将名册及相关资料送到属地教育指导中心,属地教育指导中心初审后提交至增城区教育行政部门审核。小区配套民办小学同时办有符合同一举办者或同一教育集团举办,且为同一法定代表人的幼儿园的,优先招收本小区住宅业主子女入学后,仍有剩余学位的,才可以通过幼儿园直升方式招收非本小区住宅业主子女。如符合条件的学生人数小于招生计划,由民办小学直接录取。如符合条件的学生人数大于招生计划数的,由区教育行政部门组织电脑派位随机录取。电脑派位结束后,通过增城区人民政府门户网站公布派位结果。学校及时通知适龄儿童的父母或其他法定监护人,在规定的时间内完成网上确认、信息采集和注册等事项。录取确认后,学生不能再报读其他民办学校。
(二)网上信息采集(5月10日-17日)
适龄儿童的父母或其他法定监护人在规定时间内登“广州市义务教育学校招生报名系统”(下称“招生报名系统”)——“民办小学报名”,按要求填写学生相关信息,完成报名信息采集工作。所有报读民办小学的学生,其父母或其他法定监护人均需完成学生网上信息采集。
(三)填报志愿(6月2日-8日)
适龄儿童可依其户籍或居住证地址,选定其中一个区填报志愿。报名系统将根据民办学校招生区域、学生有关信息(包括户籍地址、居住证地址等信息)自动匹配符合条件的学校供适龄儿童的父母或其他法定监护人选择报名,每生可填报1至2个平行志愿。适龄儿童的父母或其他法定监护人在报名时应充分了解民办学校办学条件、收费标准等情况。已参加小区配套小学、幼升小直升报名并确认录取的,不需要填报志愿。
(四)电脑派位和录取(6月14日)
报名人数小于或等于招生计划的民办学校,实行直接录取。报名人数大于招生计划的民办学校,实行电脑派位随机录取。根据我区派位规则,派位系统随机给报名的学生生成随机号,每生拥有一次派位录取机会。增城区教育行政部门邀请区人大、公证处、增城区教育行政部门纪检监察科、学校代表、家长代表等到现场监督电脑派位过程。电脑派位结束后,通过增城区人民政府门户网站公布派位结果,学校及时通知适龄儿童的父母或其他法定监护人。
(五)网上确认(6月20日-22日)
已确定电脑派位录取资格,其父母或其他法定监护人在规定时间内在招生报名系统进行录取确认。
(六)新生注册(6月25日)
已在报名系统进行录取确认的学生,到拟录取学校进行注册。逾期未注册的学生,视为放弃录取资格。任何民办学校不得拒绝接收经电脑派位确定录取资格且在规定时间内报到注册的学生。
(七)审核(7月9日前)
增城区教育行政部门对民办小学新生报名系统注册情况进行审核。
(八)补录(7月18-22日;8月22-26日)
未完成招生计划的民办小学,可在规定时间进行补录。第一次补录时间为7月18-22日。第二次补录时间为8月22-26日,适龄儿童的父母或其他法定监护人可自行到未完成招生计划的民办小学报名,并完成注册手续。
二、民办初中
(一)九年一贯制、十二年一贯制小升初直升、小区配套民办学校小升初招生
5月6日-23日,九年一贯制学校、十二年一贯制学校组织本校小学部自愿报读本校初中的小学毕业生,小区配套学校组织配套小区住宅业主子女(小学六年级毕业生)报读小区配套初中,开展直升预报名登记工作。民办学校根据要求,于5月15日前将名册及相关资料报送到属地教育指导中心,属地教育指导中心初审后提交至增城区教育行政部门审核,经审核符合条件的方可参与直升或电脑派位。
如经审核符合条件的小学毕业生小于或等于本校初中招生计划,由学校直接录取;如经审核符合条件的小学毕业生人数大于初中招生计划,由区教育行政部门统一组织电脑派位。派位结束后,通过增城区人民政府门户网站进行公布派位结果。学校将录取结果及时通知适龄少年的父母或其他法定监护人,通知其在规定时间内完成网上确认、信息采集和注册等。录取确认后,学生不能再报读其他民办学校。
九年一贯制学校、十二年一贯制学校、小区配套学校初中完成本校招生工作后,未完成招生计划的,公开对外招生。
(二)网上信息采集(5月23日-30日)
需要报读我区民办初中的适龄少年的父母或其他法定监护人,在规定时间内登陆广州市招生报名系统——“民办初中报名”,按要求填写学生相关信息,完成报名信息采集工作。所有报读民办初中的学生,其父母或其他法定监护人均需完成学生网上信息采集。
(三)填报志愿(6月16日-20日)
适龄少年的父母或其他法定监护人可依其户籍或居住证地址,填报1至2个平行志愿。适龄少年的父母或其他法定监护人在报名时应充分了解民办学校办学条件、收费标准等情况。已被九年一贯制学校、小区配套学校初中确认录取的,不需要再填报志愿。
(四)电脑派位和录取(6月28日)
报名人数小于或等于招生计划(九年一贯制学校、十二年一贯制学校、小区配套民办学校初中公布对外招生计划)的,民办学校实行直接录取。
报名人数大于招生计划(九年一贯制学校、十二年一贯制学校、小区配套民办学校初中公布对外招生计划)的,实行电脑派位随机录取。区教育行政部门邀请区人大代表、政协委员、公证处、增城区教育行政部门纪检监察科、学校代表、家长代表等到现场监督电脑派位过程。电脑派位结束后,通过增城区政府门户网站公布派位结果。学校及时通知适龄少年的父母或其他法定监护人对派位结果进行确认。
(五)网上确认(7月3日-5日)
已确定电脑派位录取资格的适龄少年,其父母或其他法定监护人在规定时间内在招生报名系统进行录取确认。录取确认后,不能再报读其他民办学校。
(六)新生注册(7月9日)
已在报名系统进行录取确认以及通过审核符合直升条件的学生,到拟录取学校进行注册。逾期未注册的学生,视为放弃录取资格。任何民办学校不得拒绝接收经电脑派位确定录取资格且在规定时间内报到注册的学生。
(七)审核(7月15日前)
增城区教育行政部门对民办初中新生报名系统注册情况进行审核。
(八)补录(7月18-22日;8月22-26日)
还未完成招生计划的民办初中,可在规定时间进行补录。第一次补录时间为7月18-22日。第二次补录时间为8月22-26日,适龄少年的父母或其他法定监护人可自行到未完成招生计划的民办初中报名,并完成注册手续。






