2022年华南师范大学附属中学增城学校等六所学校初中招生方案
一、指导思想
为贯彻落实《中华人民共和国义务教育法》和上级有关文件、政策的精神,大力推进义务教育优质均衡发展,努力办好人民满意的教育,让教育发展成果更多更公平地惠及我区群众,现制定2022年华南师范大学附属中学增城学校、华南师范大学附属增江学校、增城中学、增城二中、朱村中学、仙村中学六所学校(以下简称“六校”)初中招生方案。
二、招生方式
六校的招生方式有两种,分别是:就近入学和资源共享。
(一)就近入学
根据属地管理、免试就近入学和人户一致原则,镇街招生工作领导小组负责六校辖区内义务教育阶段学生的学位安排。
(二)资源共享
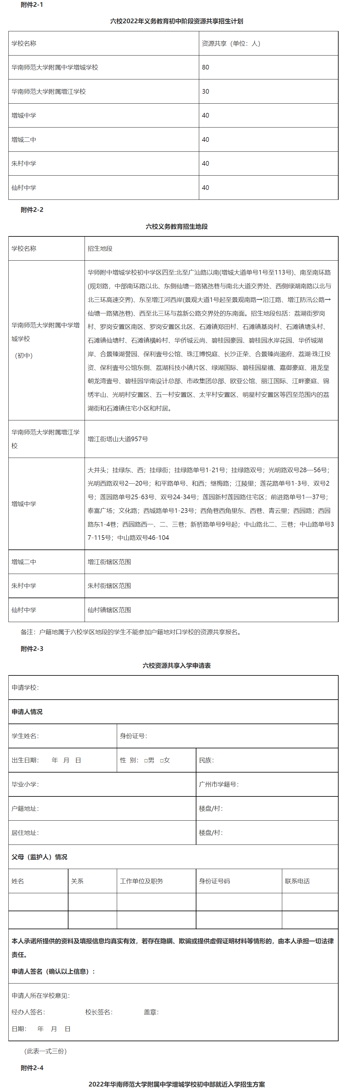
六校初中将面向全区学生资源共享招生,六校资源共享招生计划数见附件2-1,使更多的学生都有入读增城优质学校的机会,让优质教育资源惠及更多学生。
三、招生对象
(一)就近入学对象
根据《2022年增城区义务教育学校招生工作方案》、对应镇街招生工作方案及《2022年华南师范大学附属中学增城学校初中部就近入学招生方案》(见附件2-4)的规定,符合六校入学条件的学生。
(二)资源共享对象
具有增城区户籍和学籍小学应届毕业生,户籍地属于六校学区地段(见附件2-2)的学生不在户籍地对口学校的资源共享对象范围内(例如:朱村户籍的毕业生不在朱村中学的资源共享对象范围内)。
四、招生原则
(一)坚持公平、公正、公开原则;
(二)坚持自愿报名原则;
(三)坚持免试入学原则。
五、组织机构
在区教育行政部门领导下,以上六校成立招生工作领导小组和相应工作机构,明确责任,落实分工制定相应工作方案,为招生的组织与实施做好安排。
六、报名和录取流程
(一)就近入学报名和录取
六校的就近入学报名和录取按照《2022年增城区义务教育学校招生工作方案》《2022年华南师范大学附属中学增城学校初中部就近入学招生方案》及所属镇街义务教育招生工作方案的规定的流程进行报名和录取。
(二)资源共享报名和录取
5月5日,符合以上六所学校报名条件且有意愿报读六校的学生,可向其毕业小学提交入学申请表(见附件2-3)、户口簿的原件和复印件两份,逾期视为放弃报名资格。每个符合条件的学生只能在六所学校中选择一所进行报名。
5月10日前,区教育行政部门组织招生人员审核报名学生提供的材料并公示报名审核通过名单,公示时间为3天。
5月16日,若报名人数超过招生人数,由区教育行政部门采取电脑派位方式确定最终录取名单并进行公示,公示时间为3天。
未被六校录取的学生按原方式报读相应的公办初中。录取结束后,剩余学位不再另行组织补录。
七、工作要求
(一)按照广州市的统一要求,区教育行政部门将及时向社会公布义务教育阶段入学政策和相关信息,并加大对政策的解读和宣传力度。各学校要积极引导家长严格遵守相关法律法规,选择正确的入学途径,如实申报入学材料,对伪造材料等情况应移交公安机关依法处理。各相关部门将严格审核,杜绝弄虚作假行为。
(二)六校应建立廉政风险防控机制,严格落实廉政招生和规范招生要求,确保招生过程的各个环节公开透明。严禁掐尖、择优。任何义务教育学校均不得以考试、竞赛、培训成绩或证书证明等作为招生依据,不得以面试、面谈、评测、人机对话、拓展活动、冬夏令营等名义选拔学生,不得与社会培训机构或任何第三方组织联合招生。
(三)各单位要严格执行相关招生政策。若任何学校或个人存在违规行为,一经查实,严肃处理。
八、其他
本方案的解释权归增城区教育局。
附件:2-1.六校2022年义务教育初中阶段资源共享招生计划
2-2.六校义务教育招生地段
2-3.六校资源共享入学申请表
2-4.2022年华南师范大学附属中学增城学校初中部就近入学招生方案
为做好华南师范大学附属中学增城学校初中部就近入学招生工作,现将有关情况安排如下。
一、招生范围
华师附中增城学校初中学区四至:北至广汕路以南(增城大道单号1号至113号)、南至南环路(规划路,中部南环路以北、东侧仙塘一路猪氹巷与南北大道交界处、西侧绿湖南路以北与北三环高速交界)、东至增江河西岸(景观大道1号起至景观南路→沿江路、增江防汛公路→仙塘一路猪氹巷)、西至北三环与荔新公路交界处的东南面。招生地段包括:荔湖街罗岗村、罗岗安置区南区、罗岗安置区北区、石滩镇郑田村、石滩镇基岗村、石滩镇塘头村、石滩镇仙塘村、石滩镇横岭村、华侨城云尚、碧桂园豪园、碧桂园水岸花园、华侨城湖岸、合景臻湖誉园、保利壹号公馆、珠江博悦庭、长沙正荣、合景臻尚溋府、荔湖·珠江投资、保利壹号公馆东侧、荔湖科技小镇片区、绿湖国际、碧桂园星禧、嘉御豪庭、港龙皇朝龙湾壹号、碧桂园华南设计总部、市政集团总部、欧亚公馆、丽江国际、江畔豪庭、锦绣半山、光明村安置区、五一村安置区、太平村安置区、明星村安置区等四至范围内的荔湖街和石滩镇住宅小区和村居。
二、招生方式
学区内符合条件的学生可以申请入读华南师范大学附属中学增城学校初中部,区教育行政部门组织人员对申请人的资料进行审核。按招生学位安排原则依序录取,如遇某顺序人数超剩余学位数,由电脑派位确定入读名单。学位安排顺序如下:
(一)居住地和户籍地一致,户籍和居住地均在学区地段范围内的适龄儿童;
(二)在学区范围内有房产,在非学区范围内的荔湖街、石滩镇居(村)委户籍适龄儿童;
(三)户籍在学区地段范围的适龄儿童;
(四)政策性照顾学生(居住地在学区范围);
(五)户籍不在学区范围内,房产在学区范围内的增城区其他镇街户籍的适龄儿童;
(六)户籍是增城区外广州市内,房产在学区范围内的适龄儿童;
(七)不符合政策性照顾学生条件的非广州市户籍的适龄儿童(在积分入学申请入围的前提下,根据积分志愿按就近入学原则投档安排)。
三、招生流程
(一)报名方式及时间:在荔湖街和石滩镇就读的小学毕业生由小学毕业学校统一报名或由其父母或其他法定监护人向石滩仙村教育指导中心或增江荔湖教育指导中心提出申请(详见附件2-4-2),并提交入学申请材料(见附件2-4-1)。5月10日前各小学要做好小学毕业生资料的初审并交镇街教育指导中心。在荔湖街和石滩镇外小学或民办小学毕业的学生,申请到华南师范大学附属中学增城学校就读初中的,由其父母或其他法定监护人于5月5日向教育指导中心提出申请(详见附件2-4-2),并提交入学申请材料(见附件2-4-1)。
(二)资料审核:镇街教育指导中心会同区教育行政部门于5月15日前做好学生入学申请材料的初审和复审。石滩仙村教育指导中心和增江荔湖教育指导中心对入学申请材料进行初审,区教育行政部门组织工作人员进行复审。
(三)确认名单:5 月16日,通过增城教育微信公众号或增城区人民政府门户网站公示参加电脑派位学生名单,公示时间3 天。
(四)招生录取:5 月20日,区教育局统一电脑派位并公布录取名单。5 月22日(9:00至18:00),电脑派位录取到的学生到石滩仙村教育指导中心或增江荔湖教育指导中心确认学位。未按时到教育指导中心确认学位的学生,视为放弃该校学位。
(五)报到注册:与区内其他公办初中的报到注册时间一致,在 2022 年7月9日进行报到注册。
四、工作要求
(一)高度重视,审核细致。各教育指导中心要指定专人负责具体信息采集工作,严格审核学生的信息,确保采集信息的准确。
(二)未报读华南师范大学附属中学增城学校和电脑派位未中签的,按原方式申请入读对口学校,或者自行选择报读民办学校。
(三)各申请人须提供真实有效的材料,若发现弄虚作假,一律取消相关资格。
五、学位预警
鉴于报读华南师范大学附属中学增城学校的人数可能比较多,申请人应按照《2022年增城区义务教育学校招生工作方案》的规定参加公办初中或民办初中的报名,以备电脑派位未中签时按原方式申请入读对口公办学校或报读民办学校。
六、其他
本方案的解释权归增城区教育局。
附件: 2-4-1.华南师范大学附属中学增城学校初中部就近入学申请材料
2-4-2.华南师范大学附属中学增城学校初中部就近入学申请表
附件2-4-1
华南师范大学附属中学增城学校初中部就近入学申请材料
一、户口簿
父(母)或其他法定监护人及其子女或被监护人的居民户口簿(原件 、复印件两份,复印件需复印户口簿首页加本人页面)。
二、实际居住地有效文书资料
父(母)或其他法定监护人的房屋所有权证、不动产权证书、房管部门认可的购房合同及发票、宅基地使用证、集资房权属资料等。其中提供房产的,适龄儿童的父母或其他法定监护人须拥有该房产50%以上(含50%)份额。适龄儿童的父母没有房产(在广州市范围内没有房产),使用三代以内直系亲属房产申请入学的,房产权属为祖父母全权所有或三代以内直系亲属全权(100%)共有。
用于初中入学登记的实际居住地有效文书资料为2022年5月1日后取得的家庭,该住宅单元需满足无以往业主小孩在对口地段初中在读七至九年级(同一家庭适龄儿童申请入学的除外)。
三、申请表
父(母)或其他法定监护人填写好《华南师范大学附属中学增城学校初中阶段就近入学申请表》(见附件2-4-2)与其他申请材料一并提交。






